首页
>
小升初
>
最新信息
>
内蒙古小升初
>
呼和浩特小升初
>
内蒙古呼和浩特市赛罕区2025年小学升初中招生工作实施方案
内蒙古呼和浩特市赛罕区2025年小学升初中招生工作实施方案
时间:2025-04-28 15:14:00 来源:呼和浩特市招生考试信息网 [字体:
小
中
大
]
【#
小升初
# #
内蒙古呼和浩特市赛罕区2025年小学升初中招生工作实施方案
#】
®
无忧考
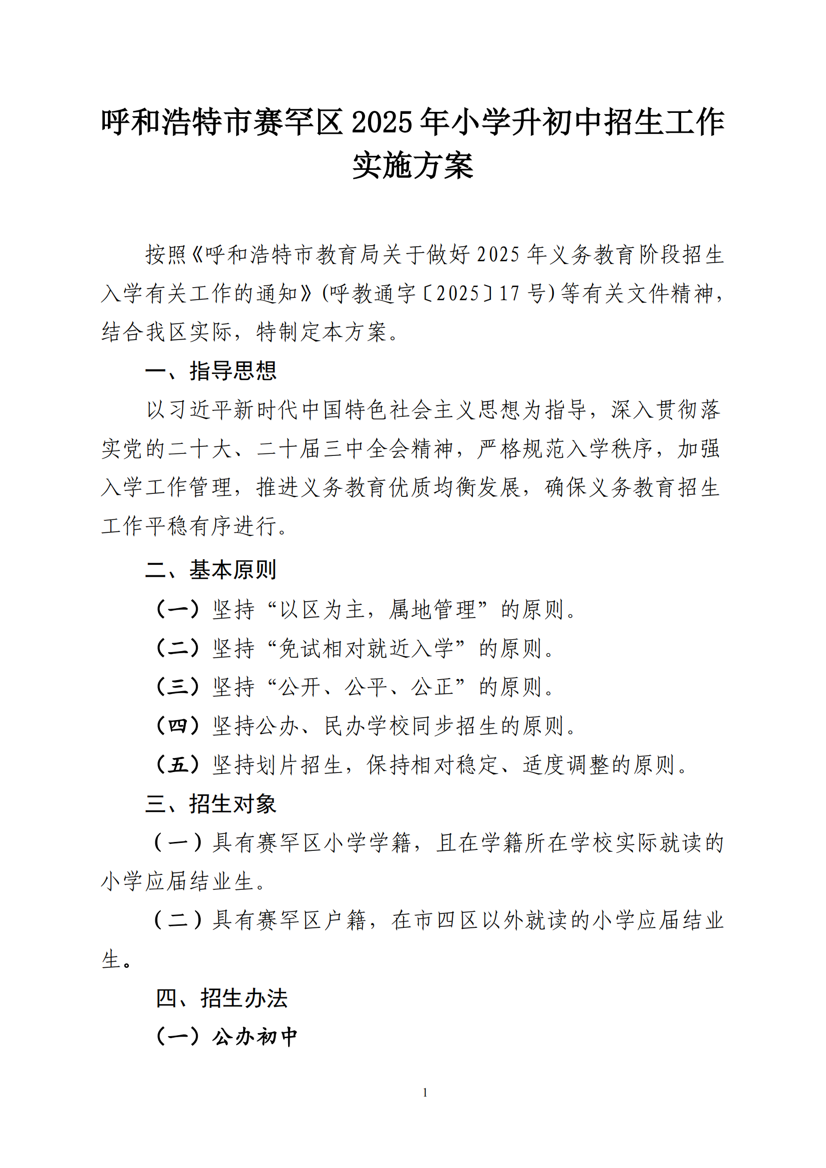
网从呼和浩特市招生考试信息网了解到,内蒙古呼和浩特市赛罕区2025年小学升初中招生工作实施方案已公布,具体如下:
=小升初试题推荐=
2020年内蒙古乌兰察布市小升初数学真题及答案
2020年内蒙古呼伦比尔扎兰屯市小升初数学真题及答案
2020年内蒙古赤峰市小升初数学真题及答案
2017年内蒙古鄂尔多斯市鄂托克旗小升初数学真题及答案
2020年内蒙古呼和浩特市回民区小升初语文试卷
2020年内蒙古包头市昆区小升初语文真题及答案
查看小升初全部真题 >>
=小升初文档推荐=
内蒙古呼和浩特市新城区2025年小学升初中招生工作实施方案
内蒙古呼和浩特市新城区2025年小学入学工作实施方案
内蒙古呼和浩特市回民区2025年小学升初中招生工作实施方案
内蒙古呼和浩特市回民区2025年小学入学工作实施方案
内蒙古呼和浩特市玉泉区2025年小学升初中招生工作实施方案
内蒙古呼和浩特市玉泉区2025年小学入学工作实施方案
查看小升初全部文档 >>
内蒙古呼和浩特市赛罕区2025年小学升初.docx
立即下载Word高清文档,方便收藏和打印(907字)
编辑推荐:
下载Word文档
小升初内蒙古热点文章排行榜
内蒙古呼和浩特市新城区2025年小学升初中招生工作
内蒙古呼和浩特市赛罕区2025年小学升初中招生工作
内蒙古呼和浩特市玉泉区2025年小学升初中招生工作
内蒙古呼和浩特市玉泉区2025年小学入学工作实施方
内蒙古呼和浩特市赛罕区2025年小学入学工作实施方
内蒙古呼和浩特市回民区2025年小学入学工作实施方
内蒙古呼和浩特市回民区2025年小学升初中招生工作
内蒙古呼和浩特市新城区2025年小学入学工作实施方