【文档名称】 2025年新疆国家公务员行测考试真题及答案-行政执法卷(Word版).doc
【文档格式】 Word版
【文档下载】 点击下载WORD文档
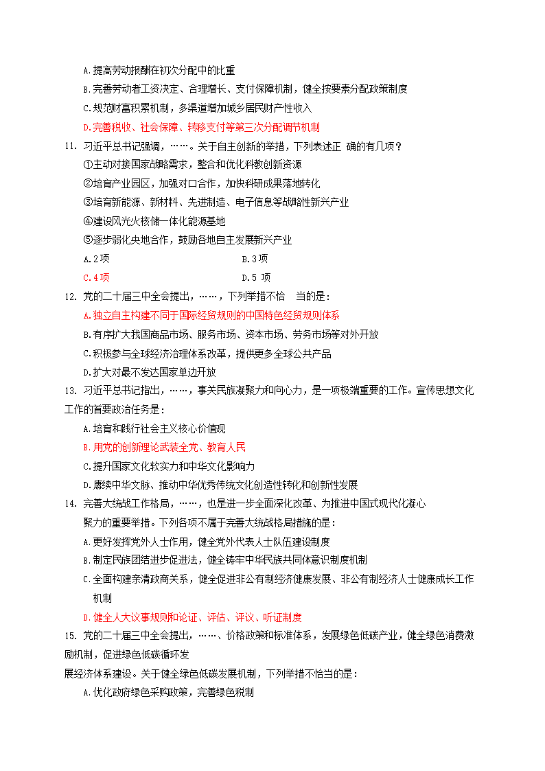
【文档预览】 无忧考网整理发布2025年新疆国家公务员行测考试真题及答案-行政执法卷(Word版),前五页预览如下:





【文档名称】 2025年新疆国家公务员行测考试真题及答案-行政执法卷(Word版).doc
【文档格式】 Word版
【文档下载】 点击下载WORD文档
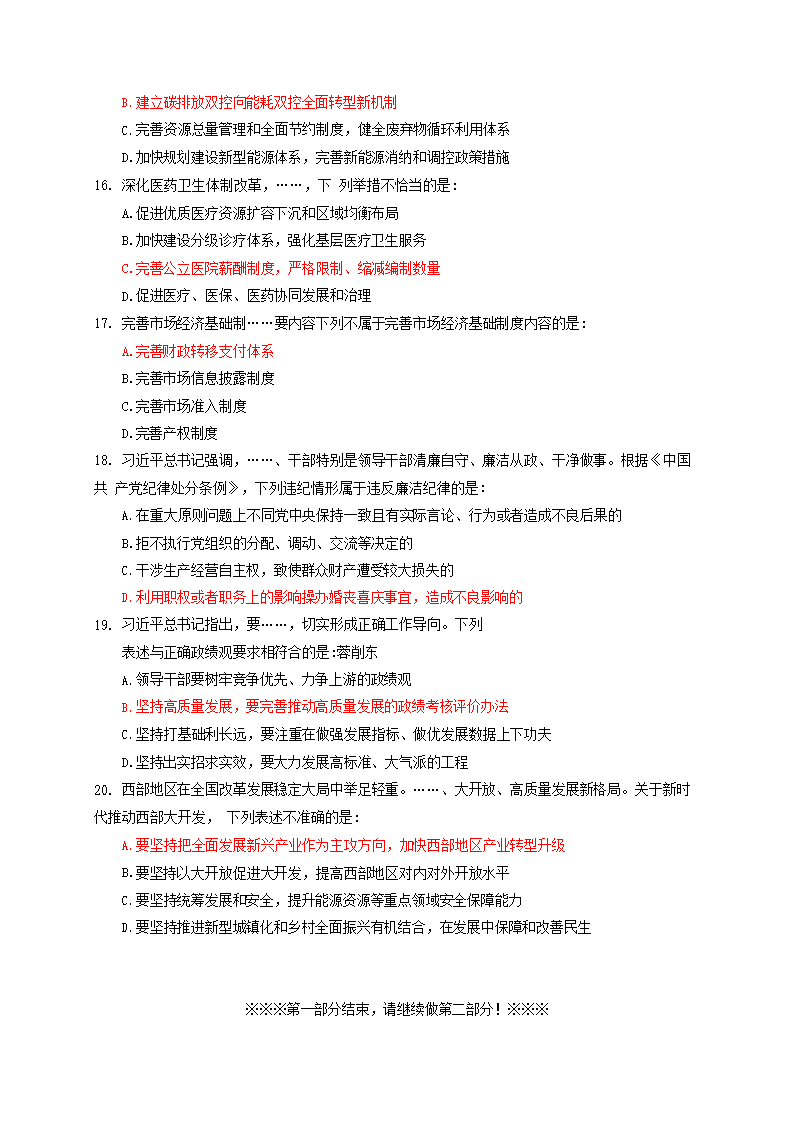
【文档预览】 无忧考网整理发布2025年新疆国家公务员行测考试真题及答案-行政执法卷(Word版),前五页预览如下:




