首页
>
成人英语三级
>
最新信息
>
江苏成人英语三级
>
江苏省高等学历继续教育2025上半年学士学位英语考试报考通知
江苏省高等学历继续教育2025上半年学士学位英语考试报考通知
时间:2024-12-11 13:49:00 来源:江苏省学士学位外语考试高校联盟 [字体:
小
中
大
]
【#
成人英语三级考试
# #
江苏省高等学历继续教育2025上半年学士学位英语考试报考通知
#】
®
无忧考
网从江苏省高等学历继续教育学士学位外语考试高校联盟获悉,江苏省高等学历继续教育2025上半年学士学位英语考试报考通知已公布,具体详情如下:
=成人英语三级试题推荐=
2018年山东成人学士学位英语考试真题及答案
2015年山东省学士学位英语真题及答案
2021年广东学士学位英语考试真题及答案(A卷)
2016年安徽成人学士学位英语考试真题
2016年广东成人学位英语真题及答案
2015年广东成人学位英语真题及答案
查看成人英语三级考试全部真题 >>
=成人英语三级文档推荐=
江苏南京师范大学2025上半年学位英语考试报名时间4月7-11日 考试时间4月26日
2025上半年江苏成人学位英语成绩查询网站:江苏省学位英语考试平台jsxwyy.webtrn.cn
2025上半年江苏成人学位英语考试时间安排及考生须知(1月11日、1月12日)
2025上半年江苏成人学位英语准考证打印时间及入口(2024年12月31日上午10:00起)
2025上半年江苏成人学位英语报名入口:https://jsxwyy.webtrn.cn
2025上半年江苏成人学位英语报名时间、费用及流程(2024年12月18日-21日)
查看成人英语三级考试全部文档 >>
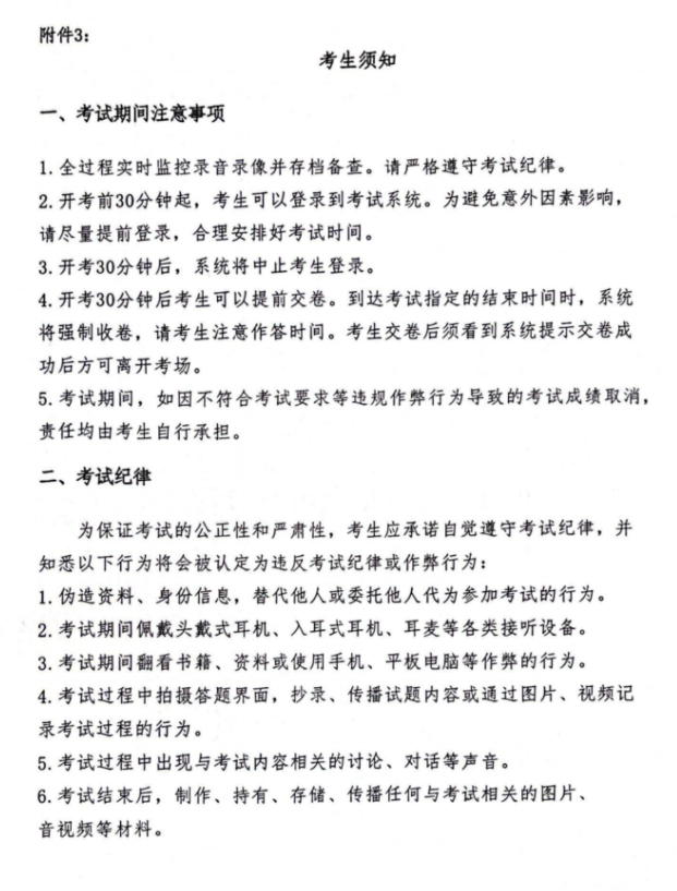
江苏省高等学历继续教育2025上半年学士.docx
立即下载Word高清文档,方便收藏和打印(743字)
编辑推荐:
下载Word文档
成人英语三级江苏热点文章排行榜
2025上半年江苏成人学位英语报名入口:https
2025上半年江苏成人学位英语报名时间、费用及流程
江苏省高等学历继续教育2025上半年学士学位英语考
2025上半年江苏成人学位英语成绩查询网站:江苏省
2025上半年江苏成人学位英语考试时间安排及考生须
江苏南京师范大学2025上半年学位英语考试报名时间
2025上半年江苏成人学位英语准考证打印时间及入口