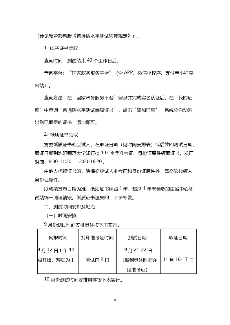
【#普通话考试# #辽宁省语言文字应用中心2024下半年普通话考试时间及报名时间安排 测试前2日打印准考证#】®无忧考网从国家普通话水平测试在线报名系统获悉,辽宁省语言文字应用中心2024下半年普通话考试时间及报名时间安排已公布,测试前2日打印准考证,具体详情如下:
辽宁省语言文字应用中心测试站为贯彻落实《普通话水平测试管理规定》,结合省中心测试站实际,将开始2024年9-11月份普通话水平测试工作。通知详见www.lnie.ln.cn辽宁教育学院。

辽宁省语言文字应用中心测试站为贯彻落实《普通话水平测试管理规定》,结合省中心测试站实际,将开始2024年9-11月份普通话水平测试工作。通知详见www.lnie.ln.cn辽宁教育学院。









