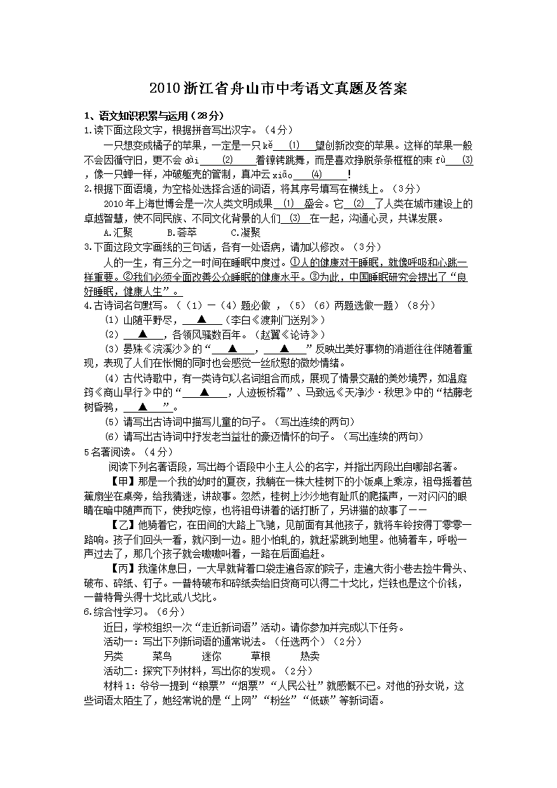
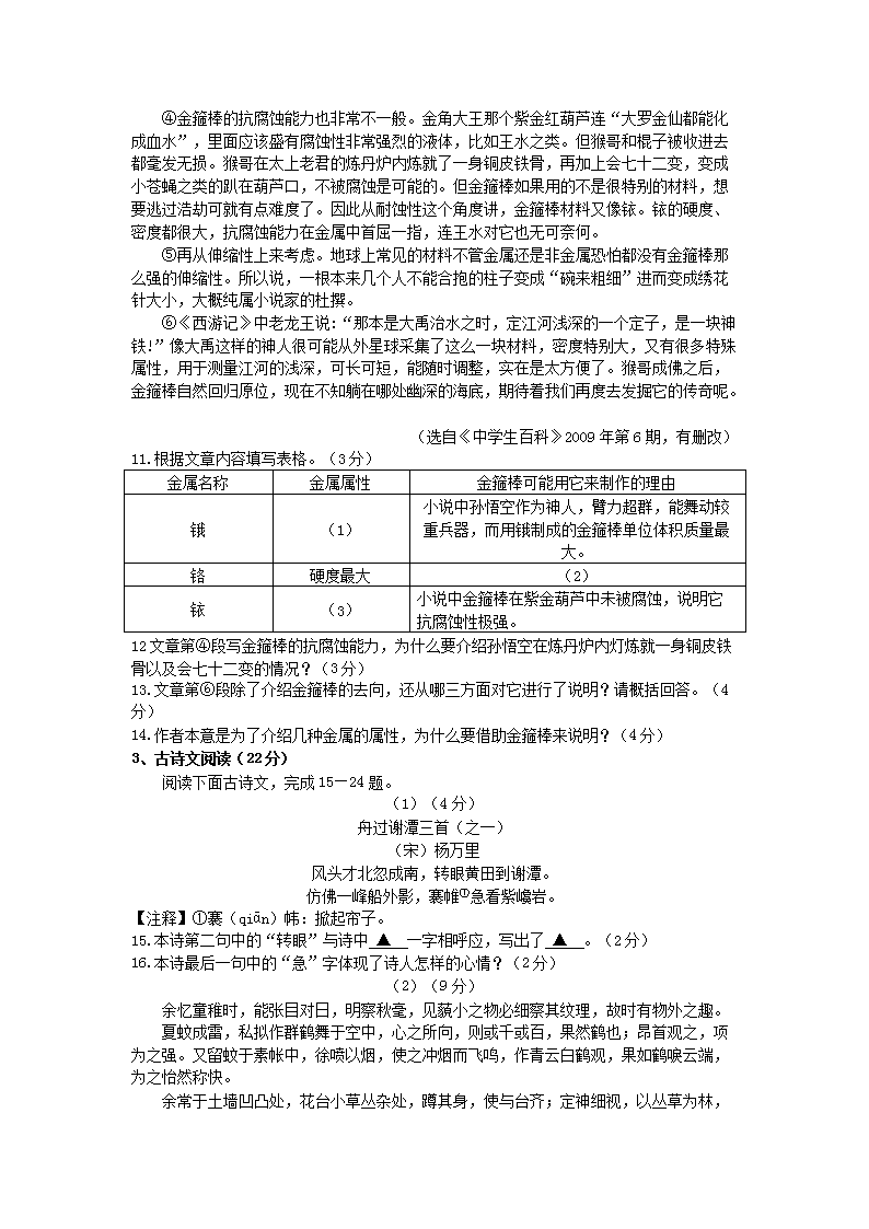
首页 > 中考 > 真题题库 > 浙江中考 > 舟山中考 > 2010浙江省舟山市中考语文真题及答案

2010浙江省舟山市中考语文真题及答案(Word版)

时间:2020-09-15 17:44:00   来源:无忧考网     [字体:小 中 大]

【文档名称】 2010浙江省舟山市中考语文真题及答案(Word版).doc

【文档格式】 Word版

【文档下载】 点击下载WORD文档

【文档预览】 无忧考网整理发布2010浙江省舟山市中考语文真题及答案(Word版),前五页预览如下:


2010浙江省舟山市中考语文真题及答案.doc
立即下载Word高清文档,方便收藏和打印
编辑推荐:
下载Word文档
=中考试题推荐=
  • 2022年浙江舟山中考历史与社会.道德与法治真题及答案
  • 2022年浙江舟山中考历史真题及答案
  • 2023年浙江舟山中考历史与社会.道德与法治试题及答案
  • 2023年浙江舟山中考科学试题及答案
  • 2023年浙江舟山中考语文真题及答案
  • 2023年浙江舟山中考英语真题及答案
  • 2023年浙江舟山中考数学真题及答案
  • 2023年浙江舟山中考历史与社会.道德与法治真题及答案
  • 查看中考全部真题>>
中考浙江热点文章排行榜
  • 浙江嘉兴中考时间2025年具体时间及科目(6月21
  • 浙江湖州中考时间2025年具体时间及科目(6月21
  • 浙江中考时间2025年具体时间及科目(6月21日-
  • 浙江舟山中考时间2025年具体时间及科目(6月21
  • 浙江温州中考时间2025年具体时间及科目(6月21
  • 浙江绍兴中考时间2025年具体时间及科目(6月21
  • 浙江宁波中考时间2025年具体时间及科目(6月21
  • 浙江杭州中考时间2025年具体时间及科目(6月21