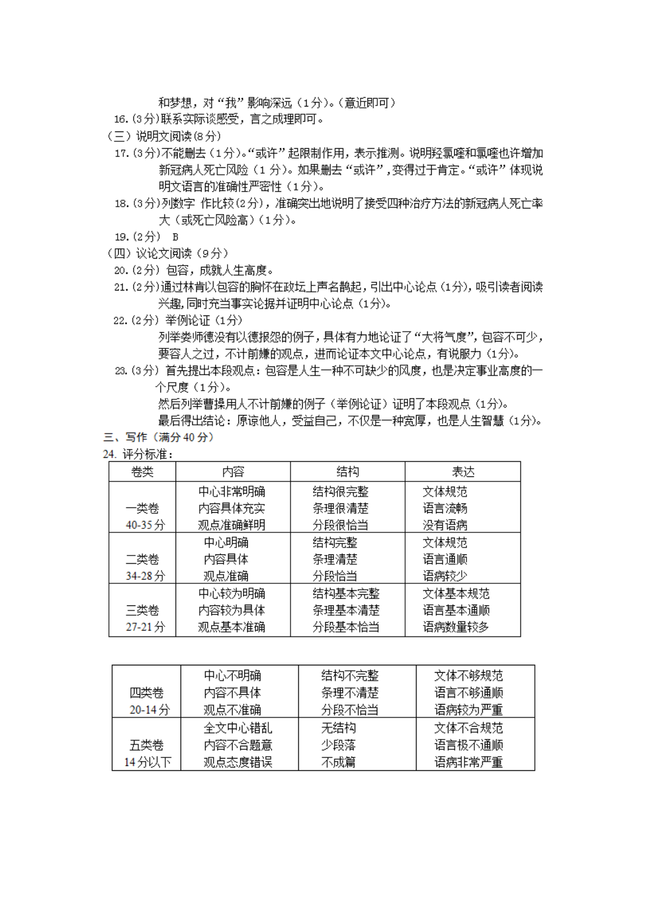
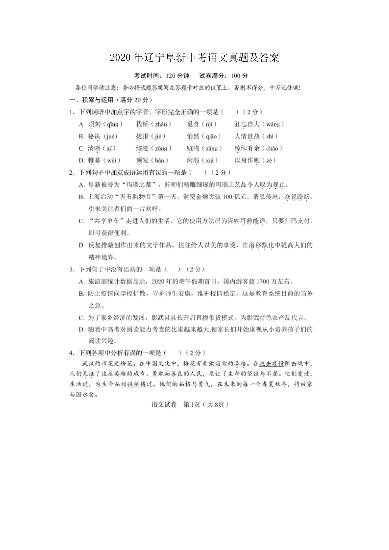
2020年辽宁阜新中考语文真题及答案(图片版)

时间:2020-08-26 17:07:00   来源:无忧考网     [字体: ]

【文档名称】 2020年辽宁阜新中考语文真题及答案(图片版).doc

【文档格式】 图片版

【文档下载】 点击下载WORD文档

【文档预览】 无忧考网整理发布2020年辽宁阜新中考语文真题及答案(图片版),前五页预览如下: