首页 > 会考 > 真题题库 > 贵州会考 > 2017年贵州普通高中会考生物真题

2017年贵州普通高中会考生物真题(Word版)

时间:2020-08-13 15:52:00   来源:无忧考网     [字体:小 中 大]

【文档名称】 2017年贵州普通高中会考生物真题(Word版).doc

【文档格式】 Word版

【文档下载】 点击下载WORD文档

【文档预览】 无忧考网整理发布2017年贵州普通高中会考生物真题(Word版),前五页预览如下:


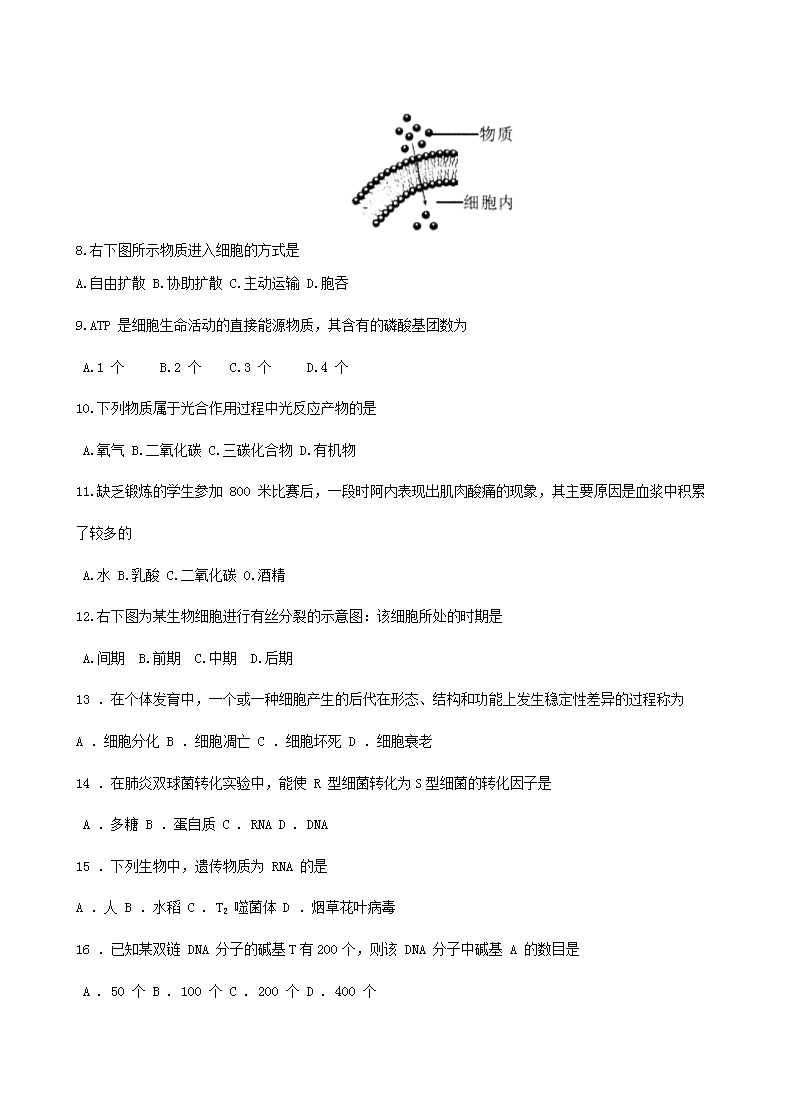
2017年贵州普通高中会考生物真题.doc
立即下载Word高清文档,方便收藏和打印
编辑推荐:
下载Word文档
=会考试题推荐=
  • 2023年贵州普通高中学业水平考试政治试题及答案
  • 2021年贵州普通高中学业水平考试英语试题
  • 2009年贵州贵阳普通高中会考物理真题及答案
  • 2014年贵州普通高中会考通用技术真题及答案
  • 2015年贵州普通高中会考通用技术真题及答案
  • 2008年贵州铜仁普通高中会考英语真题及答案
  • 2007年贵州铜仁普通高中会考英语真题及答案
  • 2006年贵州黔南普通高中会考化学真题及答案
  • 查看高中会考全部真题>>
会考贵州热点文章排行榜
  • 2025年贵州普通高中学业水平考试成绩查询入口(贵