各市及义乌市人事考试院(中心),各有关单位:
根据人社部人事考试中心《关于2020年度执业药师职业资格考试考务工作的通知》(人考中心函〔2020〕24号)部署,以及《司法部关于印发开展证明事项告知承诺制试点工作方案的通知》(司法发通〔2019〕54号)精神,现将2020年度执业药师职业资格考试有关考务事项通知如下。
一、考试时间、科目及考点
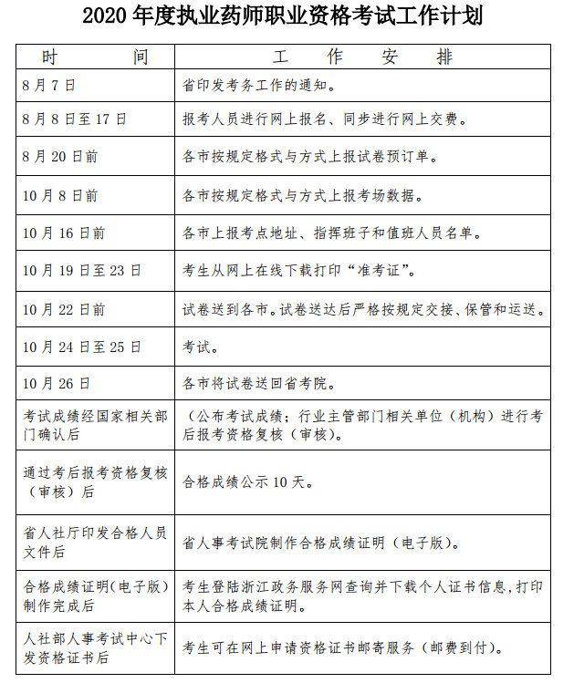
考试定于10月24日至25日进行,具体时间及科目为:
10月24日上午9:00-11:30药学(中药学)专业知识(一)
下午2:00-4:30药学(中药学)专业知识(二)
10月25日上午9:00-11:30药事管理与法规
下午2:00-4:30药学(中药学)综合知识与技能
在省直、各设区市及义乌市设考区,具体考点以准考证为准。
二、报考条件
根据《执业药师职业资格制度规定》第九条,凡中华人民共和国公民和获准在我国境内就业的外籍人员,具备以下条件之一者,均可申请参加执业药师职业资格考试。
(一)取得药学类、中药学类专业大专学历,在药学或中药学岗位工作满5年;
(二)取得药学类、中药学类专业大学本科学历或学士学位,在药学或中药学岗位工作满3年;
(三)取得药学类、中药学类专业第二学士学位、研究生班毕业或硕士学位,在药学或中药学岗位工作满1年;
(四)取得药学类、中药学类专业博士学位;
(五)取得药学类、中药学类相关专业相应学历或学位的人员,在药学或中药学岗位工作的年限相应增加1年(即:取得相关专业大专学历,在药学或中药学岗位工作满6年;取得相关专业大学本科学历或学士学位,在药学或中药学岗位工作满4年;取得相关专业第二学士学位、研究生班毕业或硕士学位,在药学或中药学岗位工作满2年;取得相关专业博士学位,在药学或中药学岗位工作满1年)。
(六)大专以上学历符合免试部分科目条件的,以及报考条件相关说明见附件1。
(七)中专学历报考人员,符合原人事部、原国家药品监督管理局《关于修订印发〈执业药师资格制度暂行规定〉和〈执业药师资格考试实施办法〉的通知》(人发〔1999〕34号)要求的,相关专业与药学、中药学专业都执行过渡期政策:取得药学、中药学或相关专业中专学历,从事药学或中药学专业工作满7年可报考全科;免试部分科目的中药学徒、药学或中药学专业中专毕业,按照国家有关规定评聘为高级专业技术职务,连续从事药学或中药学专业工作满20年可报2个科目。在2020年12月31日前可报名参加考试。
以后学历报考的,专业工作时间前后可以累加(脱产学习时间除外)。各地报考条件咨询电话见附件2。
三、获得资格证书(成绩合格证明)条件
大专及以上学历参加全部4个科目考试的人员,必须在连续4个考试年度内通过应试科目的考试;符合免试部分科目条件报考2个科目的人员,必须在连续2个考试年度内通过应试科目的考试,方可获得执业药师职业资格证书。
中专学历报考4个科目考试的人员,必须在连续2个考试年度内通过应试科目的考试;符合免试部分科目条件报考2个科目的,必须在1个考试年度内通过应试科目的考试,方可获得执业药师职业资格证书。
同时,根据《浙江省人力社保厅关于对历年国家职业资格考试和省直单位初中级专业技术职务任职资格实施电子证书管理的通知》(浙人社发〔2018〕25号),制发成绩合格证明,该合格证明在省内与资格证书具有同等效用。
注:大专及以上学历(学位)的应试人员参加2018年度执业药师资格考试报考全科且有部分科目合格的,其2018年合格科目考试成绩顺延至2021年有效。
四、报考事项
请报考人员于8月8日至17日,通过登录浙江人事考试网(http://www.zjks.com)链接,或直接登陆到中国人事考试网(http://www.cpta.com.cn/),按告知承诺制的有关要求,在网上直接完成报名和交费流程。
(一)一般情况报考流程
1、首次报考人员
第一步:注册和上传照片。请各位报考人员及早注册并如实填报个人信息(如姓名、学历学位、身份证号和手机号等),注册成功(网上验证通过)后再上传本人电子证件照(注册前请先进入中国人事考试网下载照片处理工具对电子照片进行处理)。
第二步:填报报考信息。进入报名系统,在认真阅读《承诺制告知书》和《报考须知》后,在报考信息录入界面完善个人信息填报(如专业工作年限、工作单位与地址、技术等级或职称等),并正确选择报考信息(如报考级别、专业、科目、考区、报名点等)。大专及以上学历报考人员,根据本人符合的报考条件,在报名系统中选择的级别为“考全科”或“免二科”;中专学历报考人员,根据本人符合的报考条件,在报名系统中选择“考全科(中专)”或“免二科(中专)”。
第三步:签署承诺书。在完成信息填报后,再签署提交由系统生成的《专业技术人员资格考试报名证明事项告知承诺制报考承诺书》,承诺报名信息真实、准确、完整、有效。承诺书必须由考生本人签署(不允许代为承诺)。承诺书电子文本可下载保存。
第四步:打印报名表。报考人员需再次对报名信息进行认真检查,在确认所填选的报名信息和上传的照片或证书准确无误后,再点击“确认”和打印“报名表”(打印的“报名表”供报考人员留存备查)。
第五步:网上交纳考试费。在线交纳考试费用,交费成功即为报考成功。交费时可用同一账户逐一为多人支付,但要注意一一对应报考人员交费,以免错交费和漏交费。在试卷预订后或属虚假承诺被取消报考资格的,已交费用不予退还。
2、已注册的报考人员
已注册的报考人员,登陆报名系统后,可直接按以上第二至第五步报考流程,完成报名和交费。
(二)特殊情况的报考处理
1、对于目前还无法在网上核验的中专或2002年以前大专以上学历、2008年以前学士以上学位、国(境)外学历学位(包括遇到其他无法在网上核验的学历学位),请报考人员上传相应的学历学位证书图片后,即可继续完成上述报考流程。
2、对于在资格考试中有违纪行为并被记入诚信档案库还在记录期内的报考人员,不适用告知承诺制,需经我院在网上作相应设置后,方可继续完成上述报考流程。
3、对于身份信息无法网上核验(注册)的,需联系我院处理。
报考技术咨询电话:0571-88396764、88396765,传真:0571-88396760、88395085。
(三)告知承诺制报考注意事项
1、网上报名时由于个人身份和学历信息等在网上核验(注册)时需要一定的时间,提醒广大报考人员要预留足够的报名时间,尽早报名,以免报名时间截止后无法报名。
2、报名时若发现报名信息有误,在未点击“确认”前,报考人员可点击“信息维护”对报名信息自行修改。在点击“确认”或打印“报名表”后则不能再自行修改,若需修改需联系我院处理。
3、如属报考人员填错个人信息(如填错姓名、身份证号、手机号、单位与地址)、选错报考信息(如选错级别、专业、科目、考区)、传错照片或证书、未交费或错交费、不符合报考条件等,造成参加考试、答卷评阅、通信联络、考后复核、证书制发与使用等受影响的,由报考人员自负责任。原则上报考人员(包括省部属单位人员)只许在现工作地或户籍所在地报考(省部属单位定义请见浙江人事考试网首页的“办事指南”栏目)。
4、特别提示:根据告知承诺制精神,考前所有的设置与操作,均不属于报考资格的审查与认定,对于应试科目全部合格的考生,还须进行考后复核,复核未通过的,相应科目的合格成绩无效。考后复核,只复核考生网上填报和上传的信息是否符合报考条件,若在后续的证书制发、注册使用、情况核查等工作中,发现考生所承诺的报名信息与实际情况不符,造成资格证书或成绩合格证明不能使用的,责任由考生自负。
(四)准考证打印和参加考试
交费成功的考生可于10月19日至23日登录报名网在线打印准考证,按准考证规定的时间、地点和要求参加考试。若发现准考证信息有误,应在考前联系所在考区的人事考试机构处理。
五、收费依据和标准
根据人社厅函〔2015〕278号和浙价费〔2016〕71号规定,考试收费标准为每人每科目60元。考生的交费票据,在考试当日到考点指定教室领取或由监考人员发给。
六、考试大纲
2020年度执业药师考试使用2020年版《国家执业药师资格考试大纲》(第八版)。请考生按照2020年版考试大纲要求,进行应试准备。
七、考试题型和相关规定
各科目考试题型均为客观题,用2B铅笔在答题卡上填涂作答。各科目题本空白处可作草稿纸使用。考生应考时,准许携带黑色墨水笔、2B铅笔、橡皮、可携带卷(削)笔刀、普通计时钟表。
考生必须凭未作任何标记的纸质准考证和有效身份证件原件方可入场(两证缺一不可),开考5分钟后禁止入场,2小时后方可交卷离场。严禁将手机、其他电子设备(有收发、拍摄、存储录放功能)、提包、资料等物品带至座位;严禁将试卷、答题卡以及考试信息带出或传出考场;在答题前应先阅读试卷和答题卡上的注意事项或作答须知,在规定的位置用规定的书写工具填写个人信息和作答;答题卡不得折叠和污损,不得作与考试无关的标记;试卷和答题卡如有质量等问题应及时举手报告。否则,若影响考试成
绩,后果由考生自负,涉及违纪违规的按规定处理。因考生自己损坏和错答位置的试卷和答题卡,不予更换。为确保考试公平公正,将在考后阅卷过程中实施雷同技术甄别,若被甄别为雷同答卷的将按考试成绩无效处理,提醒广大考生诚信参考,同时要看管好本人作答信息。为保留监考信息,考试期间将对考场实施全程监控。
八、成绩公布与考后报考资格复核
(一)考试成绩经国家相关部门确认后,在中国人事考试网上予以公布,届时考生可查询和下载打印考试成绩。
(二)考后报考资格复核(审核)工作由行业主管部门负责,应试科目成绩全部通过的考生电子信息由我院提供(含部分考生上传的证件材料信息,以及不适用告知承诺制的考生信息)。
负责报考资格复核(审核)的人员,只需对我院提供的电子信息进行复核。其中,对少数不适用告知承诺制,或对上传的材料有疑问,需进行现场审核的,具体审核时间、地点及所需提交的资料由承担复核(审核)任务的相关单位确定,考生逾期不到现场审核的视为自动放弃考试成绩。请各位考生务必在网上报名时填写可联系的电话号码。
(三)对通过复核(审核)的考试成绩及反映相关情况的电话号码在浙江人事考试网公示10天。在省人社厅印发合格人员文件后,制作成绩合格证明。届时,考生可登陆浙江政务服务网(www.zjzwfw.gov.cn)下载打印本人成绩合格证明。在人社部下发资格证书后,考生可在网上申请证书邮寄服务(邮费到付)。
(四)特别提示:在合格成绩公示期间,如有情况反映,在公示期满还未查实的,后续发文、制证等工作照常进行,但在任何时候(如发证、注册、职称评审等任何环节)查实或发现有不符合报考条件或免试条件、不实承诺的,将依据“承诺制”规定,作出合格成绩或证书(成绩证明)无效处理,后果由报考人员自负。
九、有关要求
各地人事考试机构和市场监督管理部门相关单位要高度重视,密切配合,通力协作,认真做好各个环节的考务工作(具体工作计划见附件3)。
(一)要做好新冠疫情防控工作。严格执行疫情防控有关规定和要求,加强与当地卫健、教育、公安、工信等部门密切协同,确保疫情防控常态化期间考试组织实施的安全、平稳。“资格考试考生配合防疫须知”(随疫情变化动态更新),发布在浙江人事考试网“办事指南”栏目,请相关考生在考前14天以上登录查看,考前做好相关准备,考中做好配合工作。考务部门(考点单位)要针对考生配合防疫须知,落实好相应的防控措施。
(二)要做好考后报考资格复核(审核)工作。复核(审核)的信息,要确保完整、安全和及时传送。须现场审核人员,信息联络要到位,谨防遗漏。
(三)要做好服务保障和考风考纪管理工作。采取切实措施,做好考试服务保障,方便考生参考。同时,要加强考风考纪管理,下大力预防违纪违规行为发生,一经发现,将严格按照人社部第31号令处理。其中,对主观违纪的,还将记入资格考试诚信档案库,并在“信用中国(浙江)”网上公布,确保考试工作的公平公正和顺利实施。
附件:
1.执业药师职业资格考试报考条件相关说明





2.各地报考条件咨询电话

3.2020年度执业药师职业资格考试工作计划
