首页 > 会考 > 真题题库 > 四川会考 > 2018年四川普通高中会考化学真题

2018年四川普通高中会考化学真题(Word版)

时间:2020-07-24 16:51:00   来源:无忧考网     [字体:小 中 大]

【文档名称】 2018年四川普通高中会考化学真题(Word版).doc

【文档格式】 Word版

【文档下载】 点击下载WORD文档

【文档预览】 无忧考网整理发布2018年四川普通高中会考化学真题(Word版),前五页预览如下:


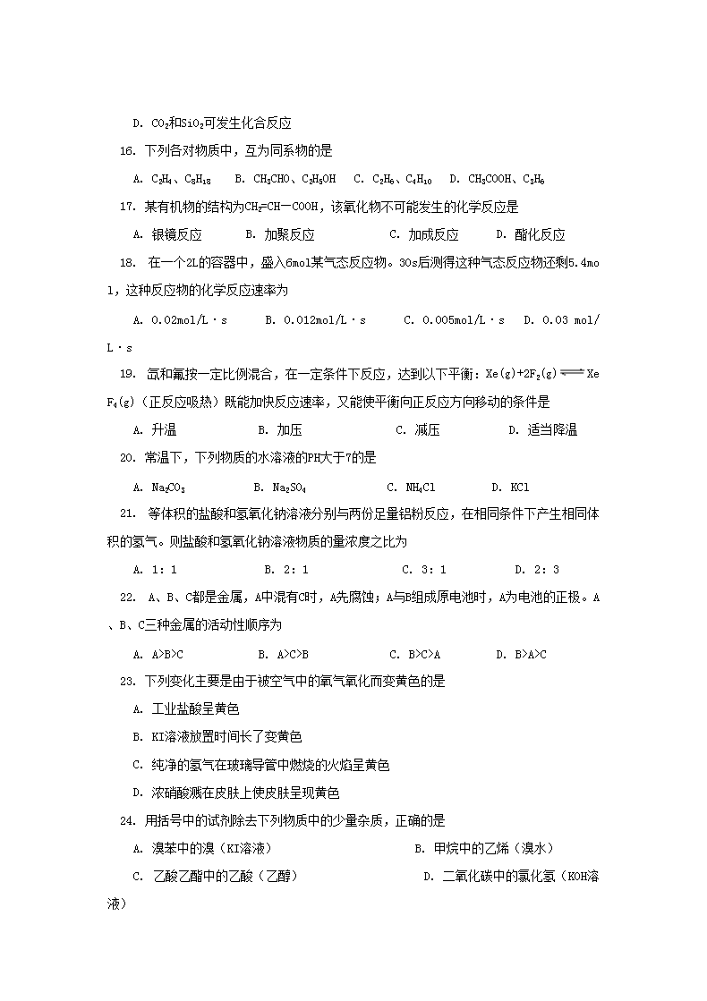
2018年四川普通高中会考化学真题.doc
立即下载Word高清文档,方便收藏和打印
编辑推荐:
下载Word文档
=会考试题推荐=
  • 2025年四川学考选择性考试地理真题及答案
  • 2025年四川学考选择性考试生物真题及答案
  • 2025年四川学考选择性考试历史真题及答案
  • 2025年四川学考选择性考试物理真题及答案
  • 2023年四川普通高中学业水平考试化学试题及答案
  • 2007年四川普通高中会考英语真题及答案
  • 2018年四川普通高中会考语文真题及答案
  • 2009年四川普通高中会考化学真题及答案
  • 查看高中会考全部真题>>
会考四川热点文章排行榜
  • 四川2025年1月普通高中学业水平合格性考试成绩查
  • 四川2024年9月普通高中学业水平合格性考试成绩查
  • 四川成都2025年1月普通高中学业水平合格性考试成
  • 四川成都2024年9月普通高中学业水平合格性考试成
  • 四川达州2025年1月普通高中学业水平合格性考试成
  • 四川巴中2025年1月普通高中学业水平合格性考试成
  • 四川南充2024年9月普通高中学业水平合格性考试成
  • 四川达州2024年9月普通高中学业水平合格性考试成