首页 > 银行招聘 > 真题题库 > 河南银行招聘 > 漯河银行招聘 > 2010年河南漯河农村信用社考试真题附答案

2010年河南漯河农村信用社考试真题附答案(Word版)

时间:2020-07-23 17:48:00   来源:无忧考网     [字体:小 中 大]

【文档名称】 2010年河南漯河农村信用社考试真题附答案(Word版).doc

【文档格式】 Word版

【文档下载】 点击下载WORD文档

【文档预览】 无忧考网整理发布2010年河南漯河农村信用社考试真题附答案(Word版),前五页预览如下:


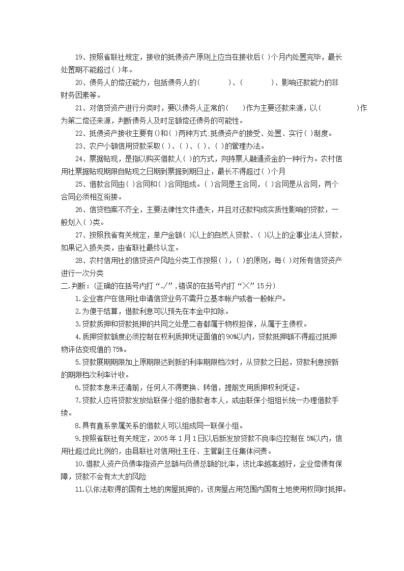
2010年河南漯河农村信用社考试真题附答.doc
立即下载Word高清文档,方便收藏和打印
编辑推荐:
下载Word文档
=银行招聘试题推荐=
  • 2020年12月9日中国人民银行河南省支行会计岗面试题及参考答案
  • 2010年农业银行河南分行招聘行测逻辑推理试题及答案
  • 2010年河南焦作农村信用社考试部分真题
  • 2010年河南郑州农村信用社考试真题及答案
  • 河南商丘农村信用社考试笔试真题及答案
  • 河南信阳农村信用社考试笔试真题及答案
  • 2010年河南驻马店农村信用社考试试题及答案
  • 2011年河南鹤壁农村信用社考试题及答案
  • 查看银行招聘全部真题>>
银行招聘河南热点文章排行榜
  • 2025年度中国建设银行河南省分行校园招聘950人
  • 2025年浙商银行河南郑州分行社会招聘启事(3月3
  • 河南农商银行系统2025年招才引智春季专场招聘报名
  • 2024年度中国工商银行河南省分行社会招聘100人
  • 2025年度秋季中国工商银行河南省分行校园招聘73
  • 2024年河南省中原银行校园招聘启事(10月31日
  • 2024恒丰银行河南郑州分行社会招聘启事(12月3
  • 2025年恒丰银行河南郑州分行社会招聘启事(5月3