首页
>
高考
>
报考指南
>
辽宁高考
>
2020辽宁省军队院校招收普通高中毕业生体检须知
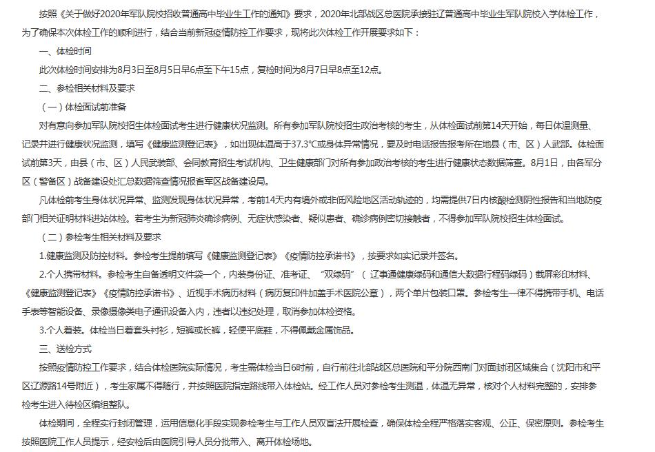
2020辽宁省军队院校招收普通高中毕业生体检须知
时间:2020-07-17 16:14:00 来源:辽宁省招生考试院 [字体:
小
中
大
]
【#
高考
# #
2020辽宁省军队院校招收普通高中毕业生体检须知
#】
©
无忧考
网从辽宁省招生考试院了解到,2020辽宁省军队院校招收普通高中毕业生体检须知已发布,现将有关事宜通知如下:
=高考试题推荐=
2025年辽宁高考语文试题及答案
2025年辽宁普通高中学业水平选择性考试生物真题及答案
2025年辽宁普通高中学业水平选择性考试政治真题及答案
2025年辽宁普通高中学业水平选择性考试历史真题及答案
2025年辽宁普通高中学业水平选择性考试化学真题及答案
2025年辽宁普通高中学业水平选择性考试地理真题及答案
查看高考全部真题 >>
=高考文档推荐=
辽宁省2026年普通高等学校招生艺术类专业省统考考试须知
辽宁省2026年普通高等学校艺术类专业招生简章
2026年辽宁高考网上报名、缴费时间及入口(10月20日开始)
2026年辽宁沈阳高考网上报名、缴费时间及入口(10月20日开始)
2026年辽宁鞍山高考网上报名、缴费时间及入口(10月20日开始)
2026年辽宁本溪高考网上报名、缴费时间及入口(10月20日开始)
查看高考全部文档 >>
2020辽宁省军队院校招收普通高中毕业生.docx
立即下载Word高清文档,方便收藏和打印(516字)
编辑推荐:
下载Word文档
高考辽宁热点文章排行榜
辽宁沈阳高考时间2025年具体时间及科目(6月7日
辽宁高考时间2025年具体时间及科目(6月7日-6
2025年辽宁高考成绩查询网站、查分入口:辽宁招生
2025年辽宁高考准考证打印网站入口:https:
2025年辽宁高考考点考场查询入口网址:https
2025年辽宁大连高考时间6月7日至10日 设10
2025年辽宁高考语文试题及答案
2025年辽宁高考成绩查询时间6月24日16:00