首页 > 高考 > 真题题库 > 河南高考 > 2020年河南高考理综试题真题及答案

2020年河南高考理综试题真题及答案(Word版)

时间:2020-07-09 10:54:00   来源:无忧考网     [字体:小 中 大]

【文档名称】 2020年河南高考理综试题真题及答案(Word版).doc

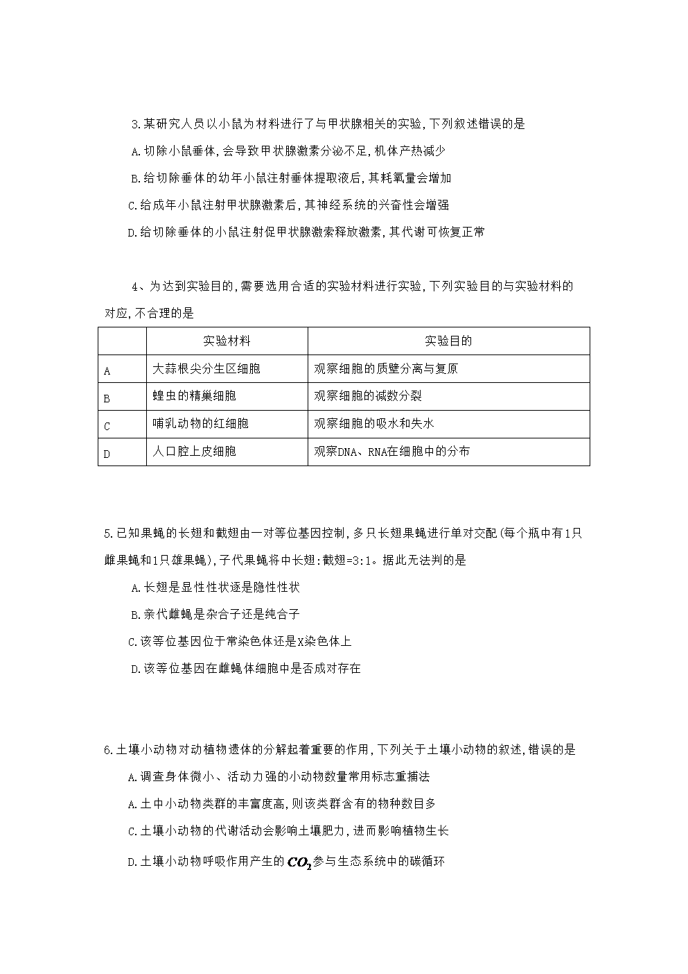
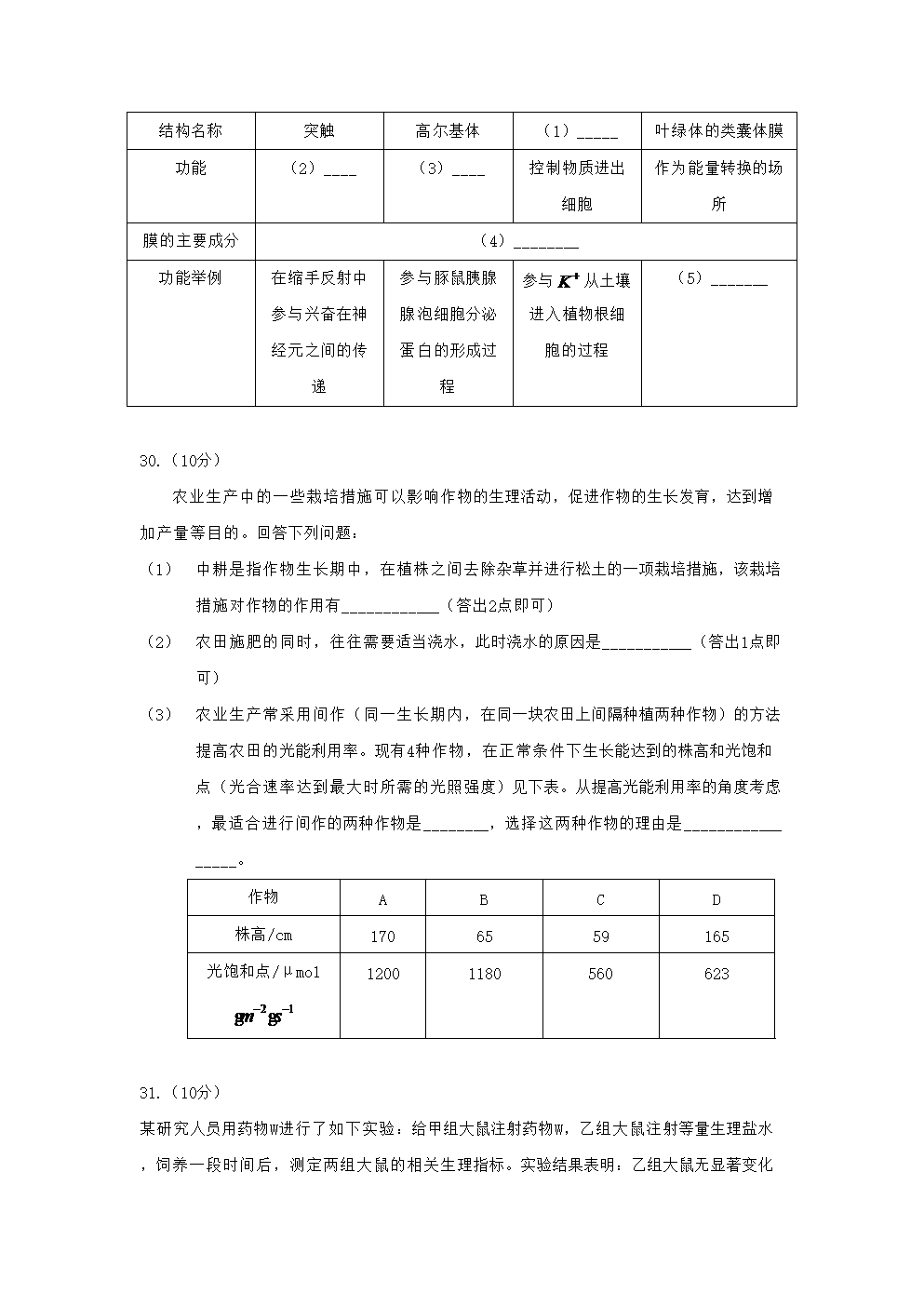
【文档格式】 Word版

【文档下载】 点击下载WORD文档

【文档预览】 无忧考网整理发布2020年河南高考理综试题真题及答案(Word版),前五页预览如下:


2020年河南高考理综试题真题及答案.doc
立即下载Word高清文档,方便收藏和打印
编辑推荐:
下载Word文档
=高考试题推荐=
  • 2025年河南普通高中学业水平选择性考试化学试题及答案
  • 2025年河南普通高中学业水平选择性考试物理试题及答案
  • 2025年河南高考语文试题及答案
  • 2025年河南高考英语试题及答案
  • 2025年河南高考数学试题及答案
  • 2025年1月河南高考适应性测试政治试题及答案
  • 2025年1月河南高考适应性测试物理试题及答案
  • 2025年1月河南高考适应性测试生物试题及答案
  • 查看高考全部真题>>
高考河南热点文章排行榜
  • 2025年河南高考准考证打印网站入口:https:
  • 2025年河南高考考点考场查询入口网址:https
  • 2025年河南高考网上报名时间公布 附报名入口
  • 河南省2025年普通高招报名重点提示 附报名时间
  • 河南高考时间2025年具体时间及科目安排:6月7日
  • 河南郑州高考时间2025年具体时间及科目安排:6月
  • 2025年河南高考时间为6月7日-9日 高考满分7
  • 2025年河南高考录取批次及志愿设置公布