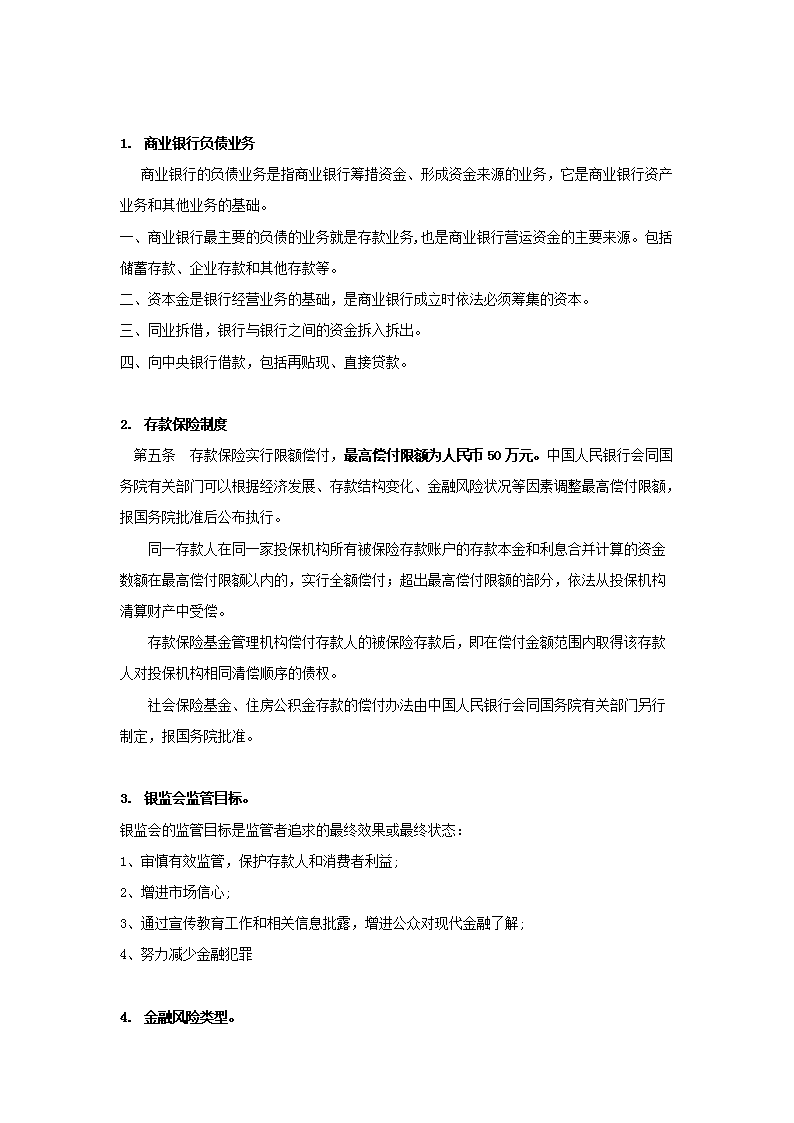
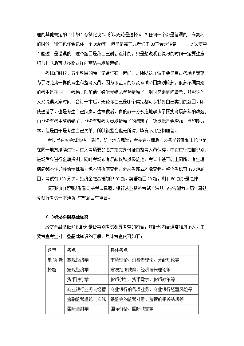
首页 > 银行招聘 > 真题题库 > 2017年国考银监会法律类考试真题回忆版

2017年国考银监会法律类考试真题回忆版(Word版)

时间:2020-06-30 12:26:00   来源:无忧考网     [字体:小 中 大]

【文档名称】 2017年国考银监会法律类考试真题回忆版(Word版).doc

【文档格式】 Word版

【文档下载】 点击下载WORD文档

【文档预览】 无忧考网整理发布2017年国考银监会法律类考试真题回忆版(Word版),前五页预览如下:


2017年国考银监会法律类考试真题回忆版.doc
立即下载Word高清文档,方便收藏和打印
编辑推荐:
下载Word文档
=银行招聘试题推荐=
  • 2011年中国建设银行校园招聘考试专业知识测试真题及答案
  • 2014年中国建设银行校园招聘专业知识能力测评真题及答案
  • 2012年中国建设银行校园招聘综合专业测试真题及答案
  • 2011年中国建设银行校园招聘考试基本能力测试真题及答案
  • 2019年中国银行招聘笔试英语真题及答案
  • 2012年招商银行招聘考试真题及答案
  • 2011年招商银行上海分行招聘考试真题及答案
  • 2011年招商银行广东深圳分行招聘考试真题及答案
  • 查看银行招聘全部真题>>
银行招聘热点文章排行榜
  • 中国农业银行招聘报名网址:https://care
  • 2024年春季中国银行股份有限公司招聘公告(4月8
  • 2025年度中国农业发展银行校园招聘公告(9月12
  • 2025年国家开发银行校园招聘公告(9月28日-1
  • 2024年贵州省农村信用社公开招聘员工446人(7
  • 中国工商银行2025年度校园招聘报名入口已开通(报
  • 2025年度中国建设银行河南省分行校园招聘950人
  • 中国建设银行2025年度校园招聘报名入口已开通(1