首页 > 监理师考试 > 真题题库 > 2019年监理工程师案例分析考试真题及答案

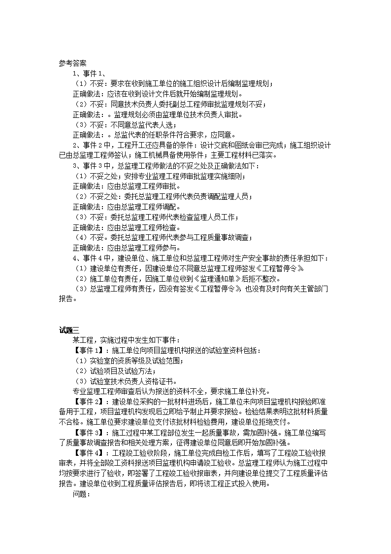
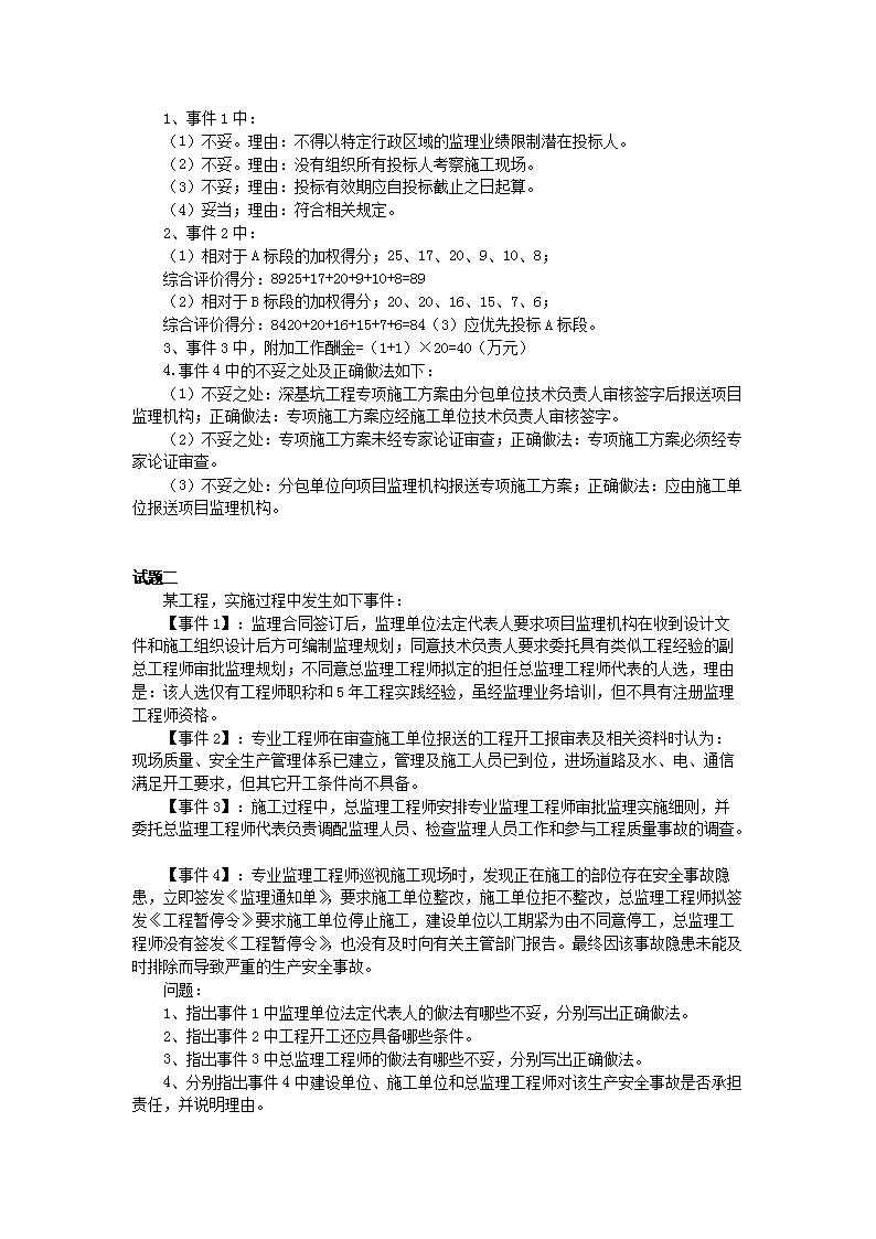
2019年监理工程师案例分析考试真题及答案(Word版)

时间:2020-06-19 17:34:00   来源:无忧考网     [字体:小 中 大]

【文档名称】 2019年监理工程师案例分析考试真题及答案(Word版).doc

【文档格式】 Word版

【文档下载】 点击下载WORD文档

【文档预览】 无忧考网整理发布2019年监理工程师案例分析考试真题及答案(Word版),前五页预览如下:


2019年监理工程师案例分析考试真题及答.doc
立即下载Word高清文档,方便收藏和打印
编辑推荐:
下载Word文档
=监理师考试试题推荐=
  • 2023年监理工程师建设工程目标控制土建真题及答案解析
  • 2022年监理工程师考试土建三控真题及答案
  • 2022年监理工程师考试理论与法规真题及答案
  • 2022年监理工程师考试合同管理真题及答案
  • 2022年监理工程师考试案例分析真题及答案
  • 2021年监理工程师考试交通专业案例分析真题及答案
  • 2021年监理工程师考试土建建设工程目标控制真题及答案
  • 2021年监理工程师考试理论与法规真题及答案
  • 查看监理工程师考试全部真题>>
监理师考试热点文章排行榜
  • 2025年监理工程师考试合格标准(已公布)
  • 监理工程师专业有哪些? 2025年环球监理工程师考
  • 2025年监理工程师哪家培训好?哪个网校课程好?
  • 2025年陕西监理工程师考试时间及考试科目安排(5
  • 监理工程师水利监理和交通监理哪个好考?25年交通水
  • 2025年注册监理工程师成绩查询时间及成绩查询入口
  • 2025监理工程师考试时间5月中旬 备考指导课程上
  • 2025年浙江注册监理工程师成绩查询时间及成绩查询