首页 > 二级建造师 > 真题题库 > 2005年二级建造师公路工程考试真题及答案

2005年二级建造师公路工程考试真题及答案(Word版)

时间:2020-06-17 11:50:00   来源:无忧考网     [字体:小 中 大]

【文档名称】 2005年二级建造师公路工程考试真题及答案(Word版).doc

【文档格式】 Word版

【文档下载】 点击下载WORD文档

【文档预览】 无忧考网整理发布2005年二级建造师公路工程考试真题及答案(Word版),前五页预览如下:


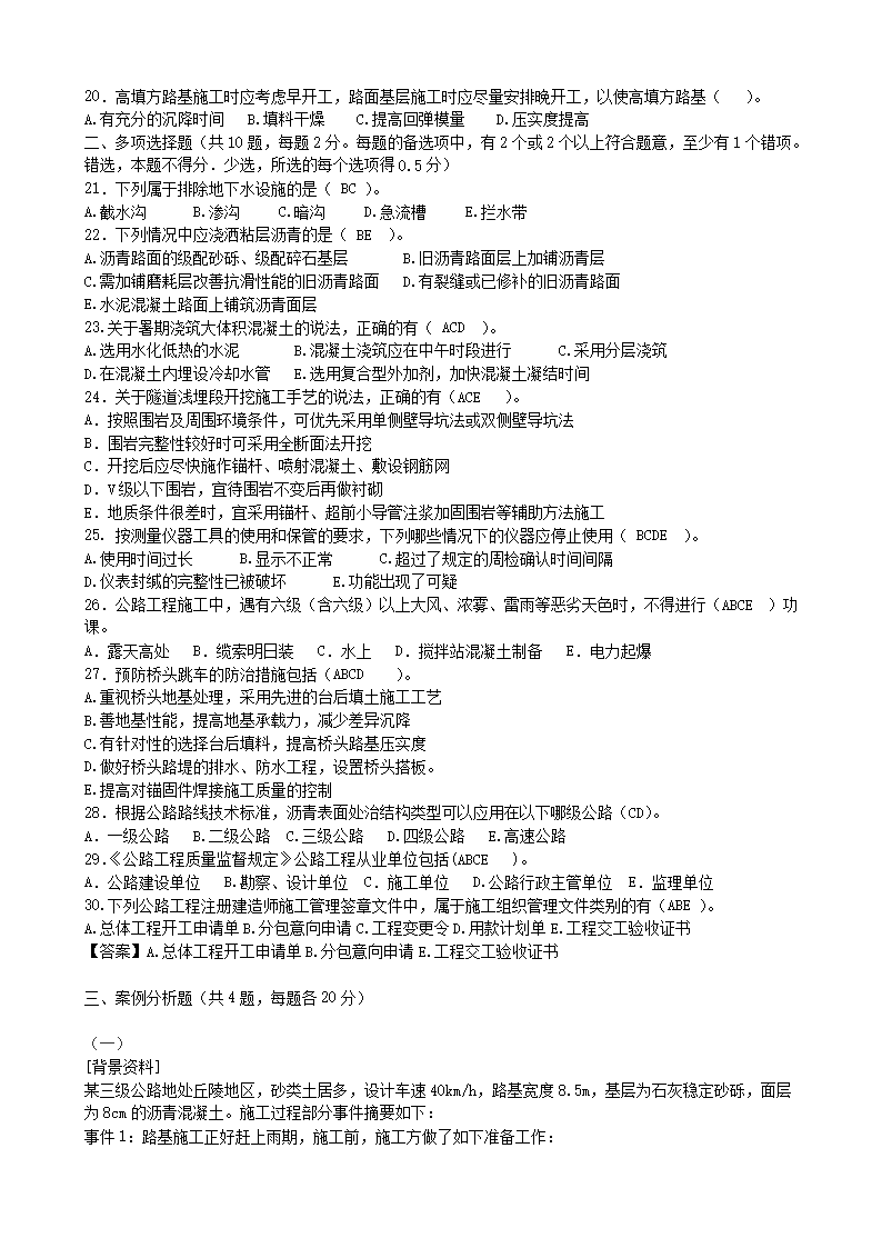
2005年二级建造师公路工程考试真题及答.doc
立即下载Word高清文档,方便收藏和打印
编辑推荐:
下载Word文档
=二级建造师试题推荐=
  • 2023年二级建造师建筑实务考试真题及答案解析
  • 2023年二级建造师建筑工程考试真题及答案解析
  • 2023年二级建造师市政工程考试真题及答案解析
  • 2023年二级建造师市政公用工程管理与实务真题及答案
  • 2023年二级建造师工程法规考试真题及答案-2天考3科
  • 2023年二级建造师建筑实务考试真题及答案-2天考3科
  • 2023年二级建造师施工管理考试真题及答案-2天考3科
  • 2023年二级建造师建筑实务考试真题及答案-1天考3科
  • 查看二级建造师考试全部真题>>
二级建造师热点文章排行榜
  • 2025年山东二级建造师报名时间及报名入口(2月2
  • 2025年安徽二级建造师考试时间及考试科目:5月1
  • 2025年四川二级建造师考试时间及考试科目:5月1
  • 2025年江苏二级建造师考试时间及考试科目:5月1
  • 二级建造师执业范围新标准 2025年环球网校二建
  • 2025年河北二级建造师考试时间及考试科目:5月1
  • 2025年山东二级建造师考试时间及考试科目:5月1
  • 2025年陕西二级建造师考试准考证打印入口(4月3