首页 > 招聘 > 真题题库 > 北京招聘 > 北京密安网络技术股份有限公司招聘面试真题

北京密安网络技术股份有限公司招聘面试真题(Word版)

时间:2020-06-16 17:22:00   来源:无忧考网     [字体:小 中 大]

【文档名称】 北京密安网络技术股份有限公司招聘面试真题(Word版).doc

【文档格式】 Word版

【文档下载】 点击下载WORD文档

【文档预览】 无忧考网整理发布北京密安网络技术股份有限公司招聘面试真题(Word版),前五页预览如下:


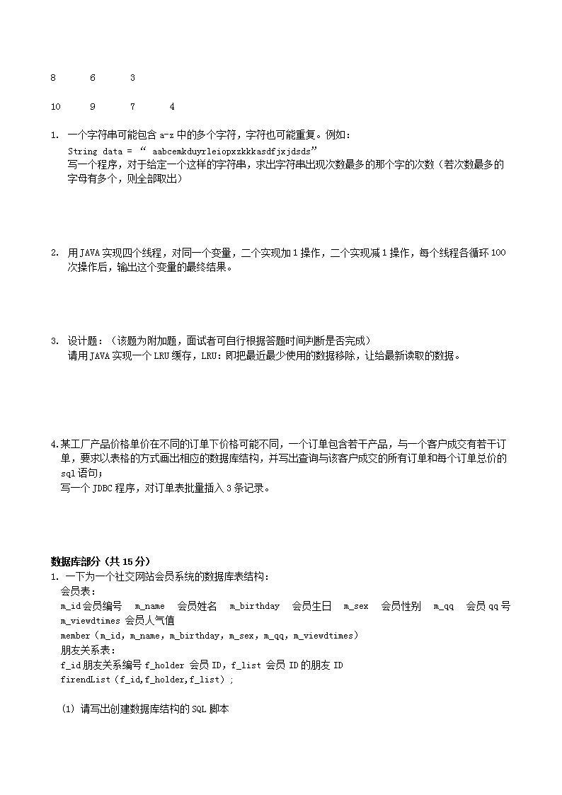
北京密安网络技术股份有限公司招聘面试真题.doc
立即下载Word高清文档,方便收藏和打印
编辑推荐:
下载Word文档
=招聘试题推荐=
  • 2019中石油北京油气调控中心应届高校毕业生招聘试题及答案解析
  • 2019年中国铁路北京局集团有限公司招聘试题及答案
  • 2019北京市贸促会中心招聘试题及答案解析
  • 2019年北京日报报业集团校对人员招聘真题及答案
  • 2010中国移动北京分公司校园招聘网申测试100题
  • 2014年百度商业产品经理北京站校园招聘笔试题
  • 北京宇信易诚科技有限公司招聘JAVA笔试真题及答案
  • 北京中科软股份有限公司招聘JAVA笔试真题
  • 查看求职招聘全部真题>>
招聘北京热点文章排行榜
  • 2024年中国通号社会招聘公告(北京)
  • 2025中国航天科工所属中国华腾招聘公告(工作地点
  • 2024年北京飞机维修工程有限公司市场化人才招聘1
  • 2024年中国建筑股份有限公司岗位招聘公告(北京)
  • 2024年新兴际华集团所属中新联社会招聘公告(工作
  • 2024年兵器装备集团南方合和社会招聘公告(工作地
  • 2024年中核集团中核资本社会招聘公告(北京)
  • 2024年国家电投所属中国电力招聘公告(工作地点: