首页 > 校园招聘 > 真题题库 > 2010年华为校园招聘软件工程师考试真题

2010年华为校园招聘软件工程师考试真题(Word版)

时间:2020-06-15 18:50:00   来源:无忧考网     [字体:小 中 大]

【文档名称】 2010年华为校园招聘软件工程师考试真题(Word版).doc

【文档格式】 Word版

【文档下载】 点击下载WORD文档

【文档预览】 无忧考网整理发布2010年华为校园招聘软件工程师考试真题(Word版),前五页预览如下:


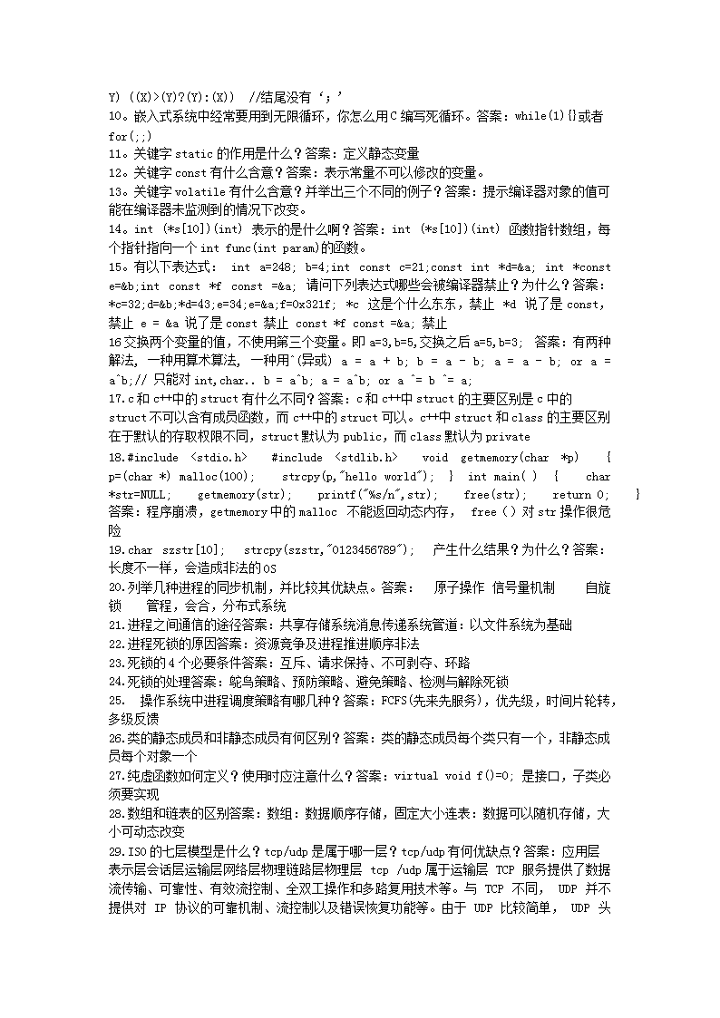
2010年华为校园招聘软件工程师考试真题.doc
立即下载Word高清文档,方便收藏和打印
编辑推荐:
下载Word文档
=校园招聘试题推荐=
  • 2018年国家电网有限公司高校毕业生第一批电工类本科生招聘考试试题及答案
  • 2016年中国石油校园招聘考试真题及答案
  • 2016年腾讯校园招聘研发工程师笔试真题及答案
  • 2016年百度校园招聘研发工程师笔试真题及答案
  • 2016年阿里巴巴校园招聘研发工程师笔试真题及答案
  • 2021年国企校园招聘真题及答案
  • 华电集团2019年两票考试题库及答案
  • 海信2019年春季校园招聘试题及答案解析
  • 查看校园招聘全部真题>>
校园招聘热点文章排行榜
  • 2025国家烟草专卖局、中国烟草总公司招聘境内外应
  • 2025中核集团校园招聘公告
  • 2024年中国铁路文工团有限公司招聘普通高校毕业生
  • 2024春季中核集团校园招聘公告
  • 2024年度中国铁路西安局招聘普通高校大学本科及以
  • 2025航天科技集团校招提前批公告(8月15日截止
  • 2024陕西省烟草专卖局(公司)生产操作类岗位应届
  • 2024年青海省烟草专卖局(公司)第二批招聘高校毕