首页 > 造价师考试 > 真题题库 > 2008年造价工程师案例分析考试真题及答案

2008年造价工程师案例分析考试真题及答案(Word版)

时间:2020-06-12 12:01:00   来源:无忧考网     [字体:小 中 大]

【文档名称】 2008年造价工程师案例分析考试真题及答案(Word版).doc

【文档格式】 Word版

【文档下载】 点击下载WORD文档

【文档预览】 无忧考网整理发布2008年造价工程师案例分析考试真题及答案(Word版),前五页预览如下:


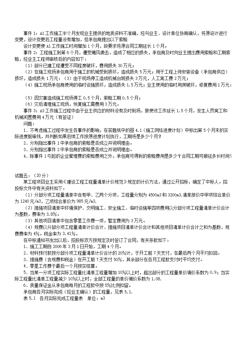
2008年造价工程师案例分析考试真题及答.doc
立即下载Word高清文档,方便收藏和打印
编辑推荐:
下载Word文档
=造价师考试试题推荐=
  • 2023年一级造价工程师造价管理考试真题及答案
  • 2023年一级造价工程师安装计量考试真题及答案解析
  • 2023年一级造价工程师土建计量考试真题及答案解析
  • 2023年一级造价工程师土建案例分析考试真题及答案
  • 2023年一级造价工程师安装案例分析考试真题及答案
  • 2023年一级造价工程师工程计价考试真题及答案
  • 2023年一级造价工程师土建计量考试真题及答案
  • 2023年一级造价工程师安装计量考试真题及答案
  • 查看造价工程师考试全部真题>>
造价师考试热点文章排行榜
  • 2024年一级造价工程师考试合格标准(已公布)
  • 2025年云南二级造价工程师考试时间:5月17日
  • 2025年广东二级造价工程师考试时间:6月14日-
  • 2025年浙江二级造价工程师考试时间:4月20日
  • 2025年重庆二级造价工程师考试时间:6月28日
  • 2025年湖南二级造价工程师考试时间:6月29日
  • 2025年四川二级造价工程师报名时间及报名入口(3
  • 2025年山西二级造价工程师报名时间及报名入口(7