首页 > 专升本 > 真题题库 > 河南专升本 > 2017河南专升本教育理论真题

2017河南专升本教育理论真题(Word版)

时间:2020-06-08 17:18:00   来源:无忧考网     [字体:小 中 大]

【文档名称】 2017河南专升本教育理论真题(Word版).doc

【文档格式】 Word版

【文档下载】 点击下载WORD文档

【文档预览】 无忧考网整理发布2017河南专升本教育理论真题(Word版),前五页预览如下:


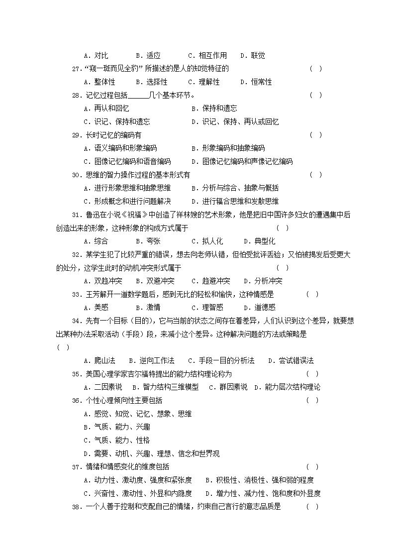
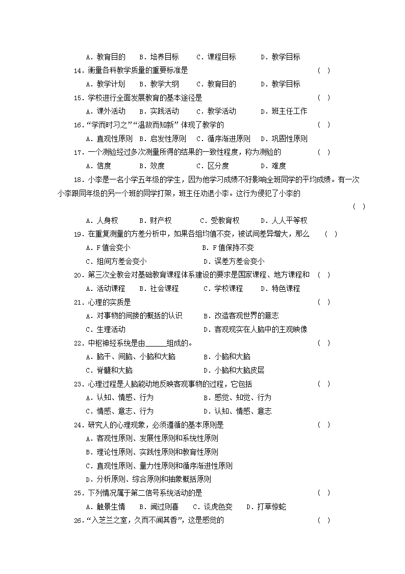
2017河南专升本教育理论真题.doc
立即下载Word高清文档,方便收藏和打印
编辑推荐:
下载Word文档
=专升本试题推荐=
  • 2014年河南专升本考试管理学真题及答案
  • 2013年河南专升本考试管理学真题及答案
  • 2011年河南专升本考试管理学真题及答案
  • 2009年河南专升本考试管理学真题及答案
  • 2008年河南专升本考试管理学真题及答案
  • 2007年河南专升本考试管理学真题及答案
  • 2006年河南专升本考试管理学真题及答案
  • 2017年河南专升本考试教育心理学真题及答案
  • 查看专升本考试全部真题>>
专升本河南热点文章排行榜
  • 2025年河南专升本考试时间及科目安排(3月17日
  • 2025年河南普通高校专升本招生录取控制分数线公布
  • 河南省教育考试院:2025年河南专升本考试成绩查询
  • 2025年河南郑州专升本考试时间:3月17日
  • 2025年河南安阳专升本考试成绩查询入口4月2日起
  • 2025年河南专升本考试志愿填报时间及入口(4月7
  • 2025年河南郑州专升本考试成绩查询入口4月2日起
  • 2025年河南洛阳专升本考试成绩查询入口4月2日起