首页 > 会考 > 真题题库 > 山东会考 > 2019年山东普通高中会考生物真题

2019年山东普通高中会考生物真题(Word版)

时间:2020-06-02 15:55:00   来源:无忧考网     [字体:小 中 大]

【文档名称】 2019年山东普通高中会考生物真题(Word版).doc

【文档格式】 Word版

【文档下载】 点击下载WORD文档

【文档预览】 无忧考网整理发布2019年山东普通高中会考生物真题(Word版),前五页预览如下:


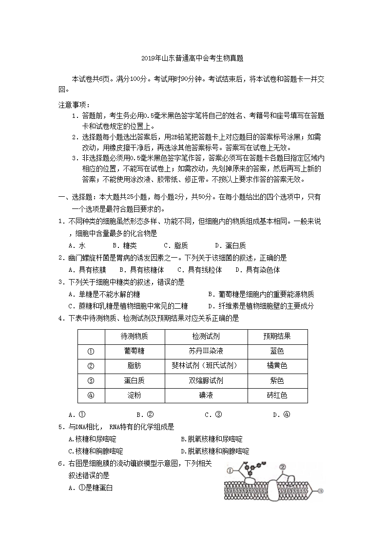
2019年山东普通高中会考生物真题.doc
立即下载Word高清文档,方便收藏和打印
编辑推荐:
下载Word文档
=会考试题推荐=
  • 2025年山东学考选择性考试化学真题及答案
  • 2025年山东学考选择性考试政治真题及答案
  • 2025年山东学考选择性考试生物真题及答案
  • 2024年山东学考选择性考试地理真题及答案
  • 2024年山东学考选择性考试化学真题及答案
  • 2024年山东学考选择性考试历史真题及答案
  • 2024年山东学考选择性考试物理真题及答案
  • 2024年山东学考选择性考试政治真题及答案
  • 查看高中会考全部真题>>
会考山东热点文章排行榜
  • 山东2024年冬季普通高中学业水平合格考试时间:1
  • 山东2024年冬季普通高中学业水平合格考试成绩查询
  • 山东济南2024年冬季普通高中学业水平合格考试时间
  • 2025年山东普通高中学业水平等级考试时间:6月9
  • 山东2024年冬季普通高中学业水平合格考试成绩查询
  • 2025年山东普通高中学业水平考试成绩查询入口网站
  • 山东2025年夏季普通高中学业水平合格考试时间:6
  • 山东2025年夏季普通高中学业水平合格考试成绩查询