首页 > 公务员考试 > 真题题库 > 上海公务员考试 > 2016年上海公务员行测考试真题及答案A卷

2016年上海公务员行测考试真题及答案A卷(Word版)

时间:2020-05-26 16:53:00   来源:无忧考网     [字体:小 中 大]

【文档名称】 2016年上海公务员行测考试真题及答案A卷(Word版).doc

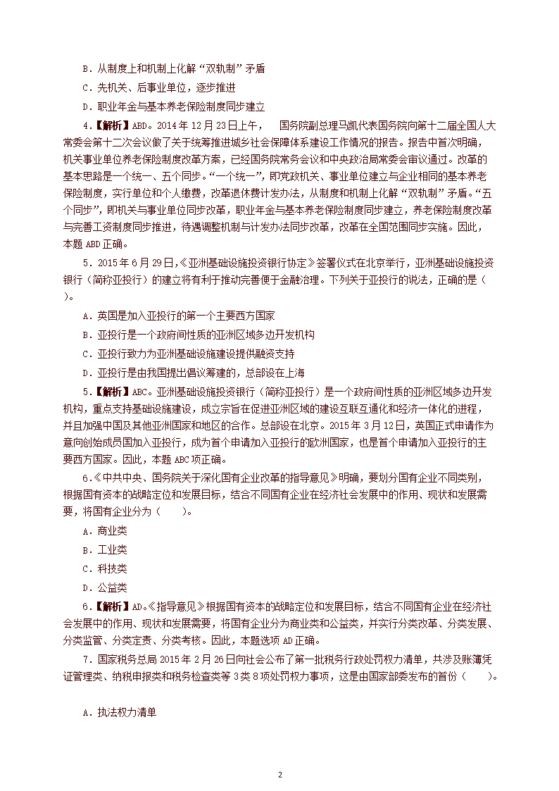
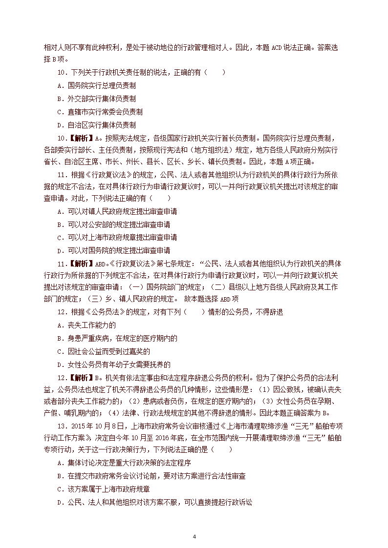
【文档格式】 Word版

【文档下载】 点击下载WORD文档

【文档预览】 无忧考网整理发布2016年上海公务员行测考试真题及答案A卷(Word版),前五页预览如下:


2016年上海公务员行测考试真题及答案A.doc
立即下载Word高清文档,方便收藏和打印
编辑推荐:
下载Word文档
=公务员考试试题推荐=
  • 2025年江西国家公务员申论考试真题及答案-副省级
  • 2025年江西国家公务员申论考试真题及答案-地市级
  • 2025年江西国家公务员申论考试真题及答案-行政执法
  • 2025年江苏国家公务员申论考试真题及答案-副省级
  • 2025年江苏国家公务员申论考试真题及答案-地市级
  • 2025年江苏国家公务员申论考试真题及答案-行政执法
  • 2025年安徽国家公务员申论考试真题及答案-副省级
  • 2025年安徽国家公务员申论考试真题及答案-地市级
  • 查看公务员考试全部真题>>
公务员考试上海热点文章排行榜
  • 2025年上海公务员考试职位表(已公布)
  • 2025年上海市考试录用公务员公告(2121人)
  • 2025年上海国家公务员考试职位表(已公布)
  • 2025年上海公务员成绩查询时间:2025年1月1
  • 2025年上海国考成绩查询时间及网址入口:http
  • 2025年上海国家公务员考试时间:2024年11月
  • 2025年上海国家公务员行测考试真题及答案-地市级
  • 2025年上海国家公务员行测考试真题及答案-副省级