首页 > 评估师 > 真题题库 > 2005年注册资产评估师考试资产评估真题

2005年注册资产评估师考试资产评估真题(Word版)

时间:2020-05-21 14:20:00   来源:无忧考网     [字体:小 中 大]

【文档名称】 2005年注册资产评估师考试资产评估真题(Word版).doc

【文档格式】 Word版

【文档下载】 点击下载WORD文档

【文档预览】 无忧考网整理发布2005年注册资产评估师考试资产评估真题(Word版),前五页预览如下:


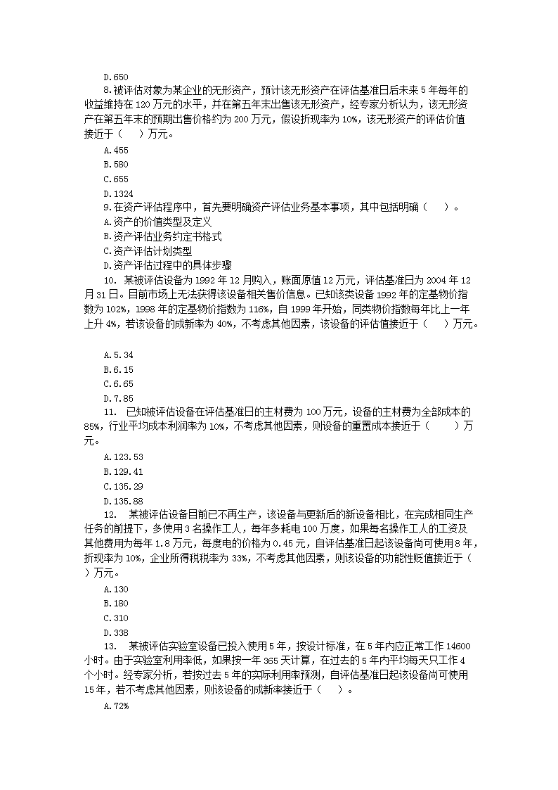
2005年注册资产评估师考试资产评估真题.doc
立即下载Word高清文档,方便收藏和打印
编辑推荐:
下载Word文档
=评估师试题推荐=
  • 2005年注册资产评估师资产评估基础考试真题
  • 2005年注册资产评估师经济法考试真题
  • 2000年注册资产评估师资产评估基础考试真题及答案
  • 1999年注册资产评估师资产评估基础考试真题及答案
  • 1997年注册资产评估师资产评估基础考试真题及答案
  • 1996年注册资产评估师资产评估基础考试真题及答案
  • 2003年注册资产评估师建筑工程评估基础考试真题及答案
  • 2003年注册资产评估师财务会计考试真题及答案
  • 查看注册资产评估师考试全部真题>>
评估师热点文章排行榜
  • 2025年资产评估师考试时间:9月20日-21日
  • 2025年资产评估师报名入口:中国资产评估协会(w
  • 中国资产评估协会:2025年资产评估师职业资格考试
  • 正保会计网校:2025年资产评估师考试网校培训课程
  • 2025年资产评估师报名时间及报考条件(3月24日
  • 中国资产评估协会:2025年资产评估师报名入口已开
  • 2024年资产评估师考试合格人员名单公布 共498
  • 2025年资产评估师考试培训网校网课推荐!预计10