首页 > 高考 > 真题题库 > 北京高考 > 2015年北京高考文科综合真题及答案

2015年北京高考文科综合真题及答案(Word版)

时间:2020-05-20 15:13:00   来源:无忧考网     [字体:小 中 大]

【文档名称】 2015年北京高考文科综合真题及答案(Word版).doc

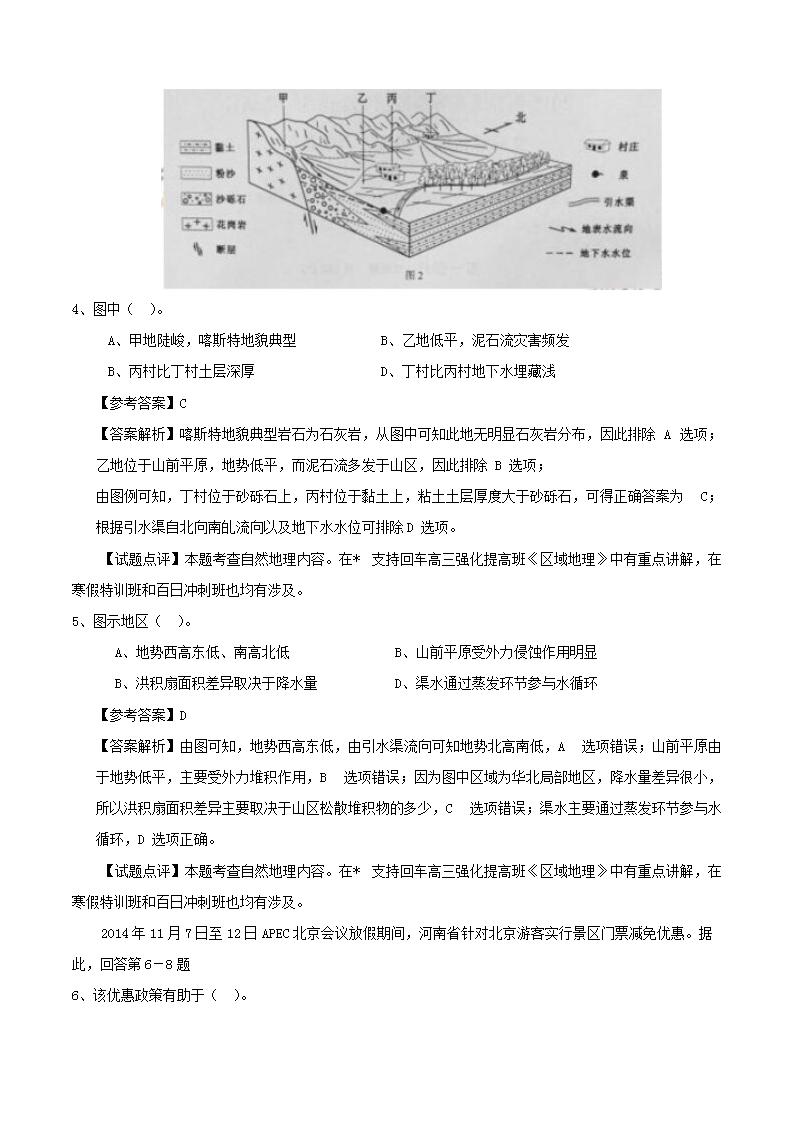
【文档格式】 Word版

【文档下载】 点击下载WORD文档

【文档预览】 无忧考网整理发布2015年北京高考文科综合真题及答案(Word版),前五页预览如下:


2015年北京高考文科综合真题及答案.doc
立即下载Word高清文档,方便收藏和打印
编辑推荐:
下载Word文档
=高考试题推荐=
  • 2025年北京普通高中学业水平选择性考试物理真题及答案
  • 2025年北京普通高中学业水平选择性考试生物真题及答案
  • 2025年北京普通高中学业水平选择性考试历史真题及答案
  • 2025年北京普通高中学业水平选择性考试化学真题及答案
  • 2025年北京普通高中学业水平选择性考试地理真题及答案
  • 2025年北京高考英语试题及答案
  • 2025年北京普通高中学业水平选择性考试政治真题及答案
  • 2025年北京高考数学试题及答案
  • 查看高考全部真题>>
高考北京热点文章排行榜
  • 北京高考时间2025年时间表及具体科目安排(统一高
  • 2025年北京高考准考证打印网站入口:https:
  • 2025年北京高考考点考场查询入口网址:https
  • 2025年北京高考数学试题及答案
  • 2025年北京高考英语试题及答案
  • 2025年北京高考第一次英语听说机考成绩查询入口开
  • 2025年北京高考成绩查询网站、查分入口:北京市教
  • 2025年北京高考成绩查询时间6月25日 查分入口