首页 > 高考 > 真题题库 > 广东高考 > 2018年广东高考文科综合真题及答案

2018年广东高考文科综合真题及答案(Word版)

时间:2020-05-18 16:54:00   来源:无忧考网     [字体:小 中 大]

【文档名称】 2018年广东高考文科综合真题及答案(Word版).doc

【文档格式】 Word版

【文档下载】 点击下载WORD文档

【文档预览】 无忧考网整理发布2018年广东高考文科综合真题及答案(Word版),前五页预览如下:


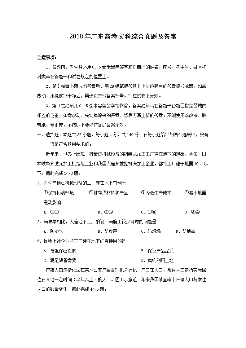
2018年广东高考文科综合真题及答案.doc
立即下载Word高清文档,方便收藏和打印
编辑推荐:
下载Word文档
=高考试题推荐=
  • 2025年广东普通高中学业水平选择性考试化学试题及答案
  • 2025年广东高考语文试题及答案
  • 2025年广东高考英语试题及答案
  • 2025年广东高考数学试题及答案
  • 2024年广东普通高中学业水平选择性考试化学真题及答案
  • 2024年广东普通高中学业水平选择性考试政治真题及答案
  • 2024年广东普通高中学业水平选择性考试生物真题及答案
  • 2024年广东普通高中学业水平选择性考试物理真题及答案
  • 查看高考全部真题>>
高考广东热点文章排行榜
  • 2024年广东普通高中学业水平选择性考试生物真题及
  • 2024年广东普通高中学业水平选择性考试政治真题及
  • 2024年广东普通高中学业水平选择性考试化学真题及
  • 2025年广东高考成绩查询网站、查分入口:广东省教
  • 2025年广东深圳高考总分及各科分数 满分750分
  • 2025年广东高考准考证打印网站入口:https:
  • 2025年广东高考考点考场查询入口网址:https
  • 2025年广东高考数学试题及答案