首页 > 会计继续教育 > 真题题库 > 四川会计继续教育 > 2013年四川会计继续教育考试真题及答案

2013年四川会计继续教育考试真题及答案(Word版)

时间:2020-05-14 17:11:00   来源:无忧考网     [字体:小 中 大]

【文档名称】 2013年四川会计继续教育考试真题及答案(Word版).doc

【文档格式】 Word版

【文档下载】 点击下载WORD文档

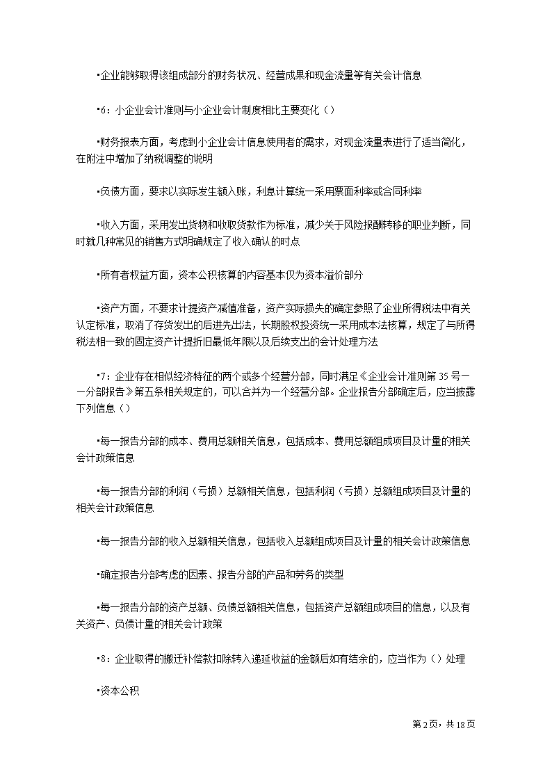
【文档预览】 无忧考网整理发布2013年四川会计继续教育考试真题及答案(Word版),前五页预览如下:


2013年四川会计继续教育考试真题及答案.doc
立即下载Word高清文档,方便收藏和打印
编辑推荐:
下载Word文档
=会计继续教育试题推荐=
  • 2021年广西会计继续教育考试真题及答案
  • 2021年江苏苏州会计继续教育考试真题及答案
  • 2021年江苏会计继续教育试题及答案
  • 2021年江苏会计继续教育考试真题及答案
  • 2021年江西省会计人员继续教育试题及答案
  • 2021年江苏无锡会计继续教育考试真题及答案
  • 2014年江苏常州会计继续教育考试真题及答案
  • 2018年海南会计继续教育考试真题及答案
  • 查看会计人员继续教育全部真题>>
会计继续教育四川热点文章排行榜