首页 > 会计职称考试 > 真题题库 > 2000年中级会计职称会计实务真题及答案

2000年中级会计职称会计实务真题及答案(Word版)

时间:2020-05-14 15:34:00   来源:无忧考网     [字体:小 中 大]

【文档名称】 2000年中级会计职称会计实务真题及答案(Word版).doc

【文档格式】 Word版

【文档下载】 点击下载WORD文档

【文档预览】 无忧考网整理发布2000年中级会计职称会计实务真题及答案(Word版),前五页预览如下:


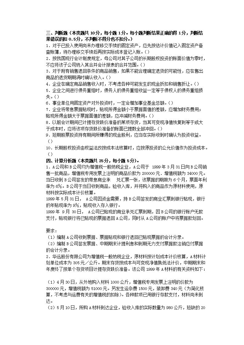
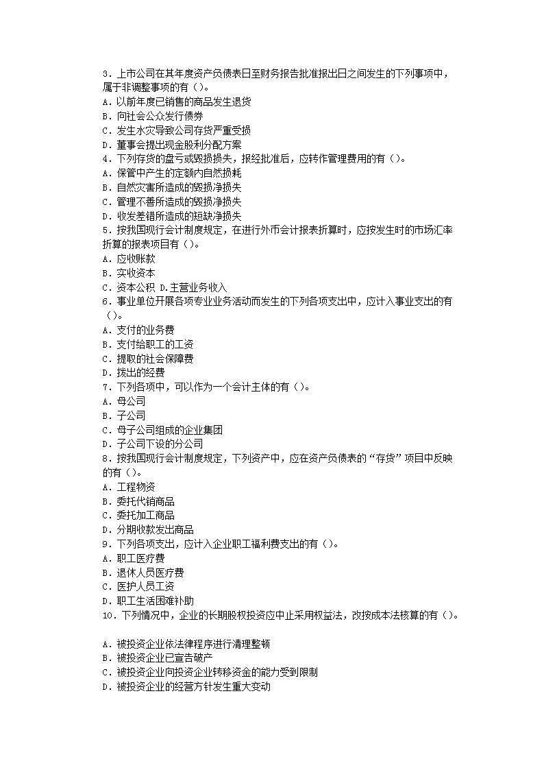
2000年中级会计职称会计实务真题及答案.doc
立即下载Word高清文档,方便收藏和打印
编辑推荐:
下载Word文档
=会计职称考试试题推荐=
  • 2023年度初级会计职称经济法基础真题及答案
  • 2023年度中级会计职称会计实务真题及答案
  • 2023年度中级会计职称财务管理真题及答案
  • 2023年度中级会计职称经济法真题及答案
  • 2023年度初级会计职称会计实务真题及答案
  • 2022年初级会计职称会计实务考试真题及答案
  • 2022年初级会计职称经济法基础考试真题及答案
  • 2022年中级会计职称会计实务考试真题及答案
  • 查看会计职称考试全部真题>>
会计职称考试热点文章排行榜
  • 全国会计资格评价网:2024年中级会计职称成绩查询
  • 河南省财政厅:2025年河南初级会计师报名入口
  • 中华人民共和国财政部:2025年会计专业技术资格考
  • 2025年初级会计实务哪个网校哪个老师讲的好?
  • 2025年上海中级会计职称报名时间及入口:6月12
  • 2025年河北初级会计职称准考证打印时间及入口:5
  • 全国会计资格评价网:2025年广东初级会计职称报名
  • 2025年广东深圳初级会计职称报名入口已开通