首页 > 公务员考试 > 真题题库 > 吉林公务员考试 > 2010年吉林公务员行测考试真题及答案乙级

2010年吉林公务员行测考试真题及答案乙级(Word版)

时间:2020-05-11 16:45:00   来源:无忧考网     [字体:小 中 大]

【文档名称】 2010年吉林公务员行测考试真题及答案乙级(Word版).doc

【文档格式】 Word版

【文档下载】 点击下载WORD文档

【文档预览】 无忧考网整理发布2010年吉林公务员行测考试真题及答案乙级(Word版),前五页预览如下:


2010年吉林公务员行测考试真题及答案乙.doc
立即下载Word高清文档,方便收藏和打印
编辑推荐:
下载Word文档
=公务员考试试题推荐=
  • 2025年江西国家公务员申论考试真题及答案-副省级
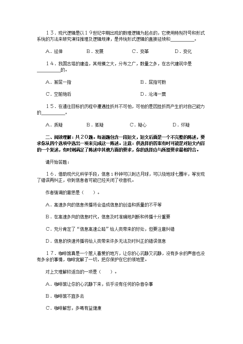
  • 2025年江西国家公务员申论考试真题及答案-地市级
  • 2025年江西国家公务员申论考试真题及答案-行政执法
  • 2025年江苏国家公务员申论考试真题及答案-副省级
  • 2025年江苏国家公务员申论考试真题及答案-地市级
  • 2025年江苏国家公务员申论考试真题及答案-行政执法
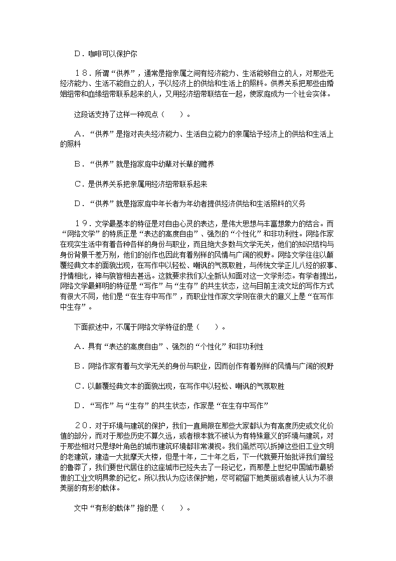
  • 2025年安徽国家公务员申论考试真题及答案-副省级
  • 2025年安徽国家公务员申论考试真题及答案-地市级
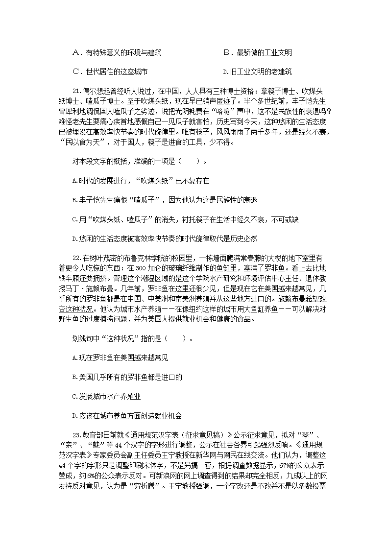
  • 查看公务员考试全部真题>>
公务员考试吉林热点文章排行榜
  • 2025年吉林国考成绩查询时间及查分入口(已开通)
  • 2025年吉林国家公务员考试职位表(已公布)
  • 2025年吉林国家公务员行测考试真题及答案-副省级
  • 2025年吉林国家公务员行测考试真题及答案-地市级
  • 2025年吉林省各级机关考试录用公务员公告(498
  • 2025年吉林公务员考试职位表已公布(招录4984
  • 吉林省公务员考试网:2025年吉林公务员成绩查询入
  • 2025年吉林国考成绩查询时间及网址入口:http