首页 > 经济师考试 > 真题题库 > 2009年中级经济师农业考试真题及答案

2009年中级经济师农业考试真题及答案(Word版)

时间:2020-05-11 13:46:00   来源:无忧考网     [字体:小 中 大]

【文档名称】 2009年中级经济师农业考试真题及答案(Word版).doc

【文档格式】 Word版

【文档下载】 点击下载WORD文档

【文档预览】 无忧考网整理发布2009年中级经济师农业考试真题及答案(Word版),前五页预览如下:


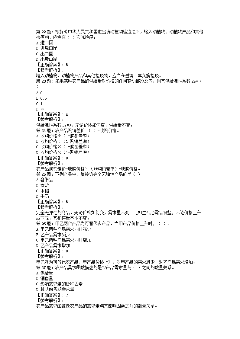
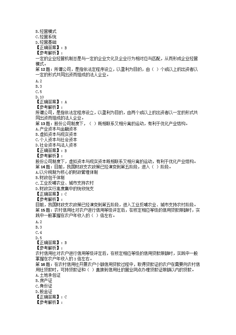
2009年中级经济师农业考试真题及答案.doc
立即下载Word高清文档,方便收藏和打印
编辑推荐:
下载Word文档
=经济师考试试题推荐=
  • 2023年中级经济师考试真题及答案100题
  • 2022年中级经济师经济基础知识考试真题及答案
  • 2021年中级经济师人力考试真题及答案
  • 2021年中级经济师金融考试真题及答案
  • 2021年初级经济师经济基础考试真题及答案
  • 2021年初级经济师工商管理考试真题及答案
  • 2021年中级经济师工商管理考试真题及答案
  • 2004年中级经济师建筑经济专业考试真题
  • 查看经济师考试全部真题>>
经济师考试热点文章排行榜
  • 2023年中级经济师考试真题及答案100题
  • 2025年四川中级经济师报名入口:中国人事考试网
  • 中级经济师报名时间?报名条件有哪些?
  • 2025年河北中级经济师报名入口:中国人事考试网
  • 2025年贵州中级经济师报名入口:中国人事考试网
  • 2025年云南中级经济师报名入口:中国人事考试网
  • 2025年福建中级经济师报名入口:中国人事考试网
  • 2025年中级经济师报名入口:中国人事考试网