首页 > 税务师 > 真题题库 > 2005年注册税务师考试税法二真题

2005年注册税务师考试税法二真题(Word版)

时间:2020-05-11 13:27:00   来源:无忧考网     [字体:小 中 大]

【文档名称】 2005年注册税务师考试税法二真题(Word版).doc

【文档格式】 Word版

【文档下载】 点击下载WORD文档

【文档预览】 无忧考网整理发布2005年注册税务师考试税法二真题(Word版),前五页预览如下:

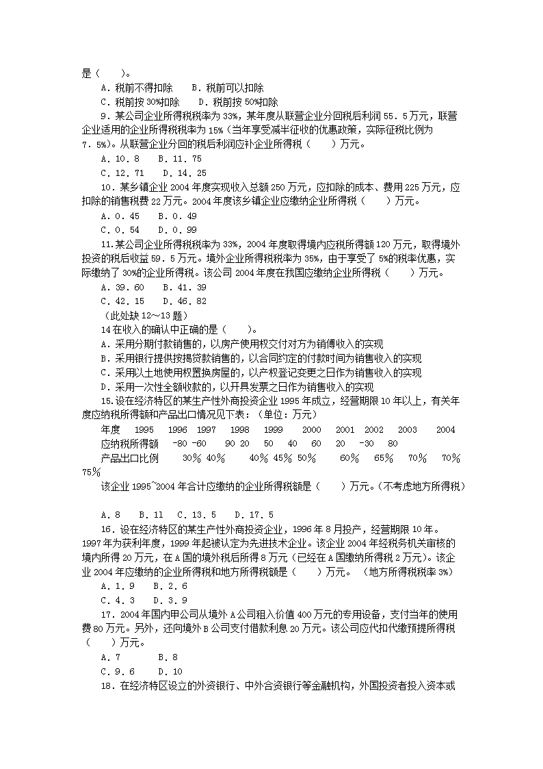
2005年注册税务师考试税法二真题.doc
立即下载Word高清文档,方便收藏和打印
编辑推荐:
下载Word文档
=税务师试题推荐=
  • 2010年注册税务师税收相关法律考试真题及答案
  • 2011年注册税务师税收相关法律考试真题及答案
  • 2014年注册税务师税收相关法律考试真题及答案
  • 2012年注册税务师税收相关法律考试真题及答案
  • 2009年注册税务师税法一考试真题及答案
  • 2019年注册税务师税法一考试真题及答案
  • 2019年注册税务师涉税服务相关法律考试真题及答案
  • 2019年注册税务师涉税服务实务考试真题及答案
  • 查看注册税务师考试全部真题>>
税务师热点文章排行榜
  • 2025年税务师考试时间及科目:11月15日-11
  • 中国注册税务师协会:2025年税务师报名入口已开通
  • 中国注册税务师协会:2024年税务师准考证打印入口
  • 正保会计网校:2025年税务师考试网校培训课程推荐
  • 中国注册税务师协会:2025年税务师报名入口
  • 中国注册税务师协会:2024年税务师成绩查询入口已
  • 中国注册税务师协会:2025年度税务师职业资格考试
  • 中国注册税务师协会:2025年税务师考试准考证打印