首页 > 统计师考试 > 真题题库 > 2007年高级统计师实务真题及解析

2007年高级统计师实务真题及解析(Word版)

时间:2020-05-08 17:03:00   来源:无忧考网     [字体:小 中 大]

【文档名称】 2007年高级统计师实务真题及解析(Word版).doc

【文档格式】 Word版

【文档下载】 点击下载WORD文档

【文档预览】 无忧考网整理发布2007年高级统计师实务真题及解析(Word版),前五页预览如下:















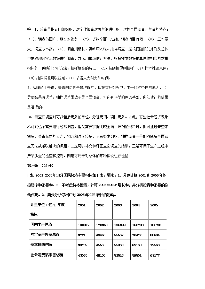
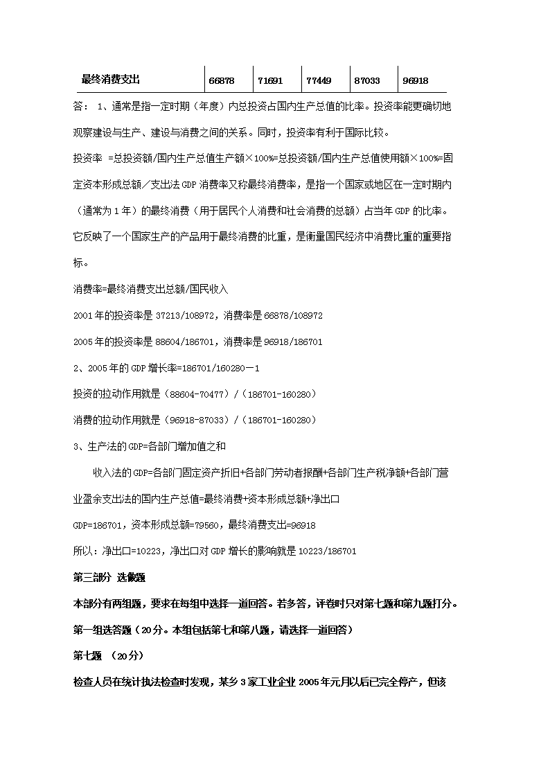
2007年高级统计师实务真题及解析.doc
立即下载Word高清文档,方便收藏和打印
编辑推荐:
下载Word文档
=统计师考试试题推荐=
  • 2016中级统计师统计基础理论及相关知识真题及答案
  • 2021年初级统计师统计学和统计法基础知识真题及答案
  • 2021年初级统计师统计专业知识和实务考试真题及答案
  • 2021中级统计师统计基础理论及相关知识考试真题及答案
  • 2021年中级统计师考试统计工作实务真题及答案
  • 2020初级统计师统计学和统计法基础知识考试真题及答案
  • 2020年初级统计师统计专业知识和实务考试真题及答案
  • 2020中级统计师统计基础理论及相关知识考试试题及答案
  • 查看统计师考试全部真题>>
统计师考试热点文章排行榜
  • 中级统计师培训机构哪家好?环球中级统计师基础精讲直
  • 中级统计师考试内容有哪些? 环球中级统计师零基础培
  • 2025年初级统计师全新课程推荐!成绩预计2024
  • 初级统计师考试时间 初级统计师考试科目哪几门?
  • 中国人事考试网:2024年初中高级统计师成绩查询入
  • 2024中级统计师考试时间 统计师培训课程
  • 2025年中级统计师网校课程推荐!有多少节课时?
  • 初级统计师报名入口:中国人事考试网http://w