首页 > 社工师 > 真题题库 > 2015年中级社会工作者工作实务真题及答案

2015年中级社会工作者工作实务真题及答案(Word版)

时间:2020-04-28 16:34:00   来源:无忧考网     [字体:小 中 大]

【文档名称】 2015年中级社会工作者工作实务真题及答案(Word版).doc

【文档格式】 Word版

【文档下载】 点击下载WORD文档

【文档预览】 无忧考网整理发布2015年中级社会工作者工作实务真题及答案(Word版),前五页预览如下:


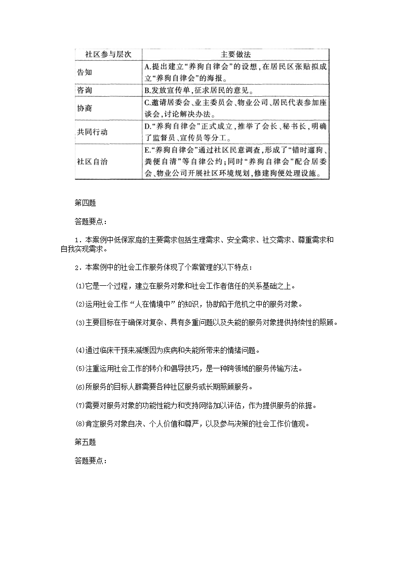
2015年中级社会工作者工作实务真题及答.doc
立即下载Word高清文档,方便收藏和打印
编辑推荐:
下载Word文档
=社工师试题推荐=
  • 2022年初级社会工作者社工实务真题及答案
  • 2022年中级社会工作者社会工作综合能力真题及答案
  • 2019年高级社会工作者考试真题及答案
  • 2020年中级社会工作者工作综合能力真题及答案
  • 2020年中级社会工作者工作法规与政策真题及答案
  • 2020年中级社会工作者社会工作实务真题及答案
  • 2020年初级社会工作者社会综合能力真题
  • 2020年初级社会工作者工作实务真题及答案
  • 查看社会工作者职业水平考试全部真题>>
社工师热点文章排行榜
  • 中国人事考试网2025年社会工作者考试准考证打印入
  • 2025年社工师证书怎么考?社会工作者网上课程怎么
  • 2025年北京社会工作者职业资格考试时间:5月24
  • 2025年贵州社会工作者考试报名入口:www.cp
  • 社会工作者证书有用吗?就业方向及前景如何
  • 山东2025年社会工作者职业资格考试时间:5月24
  • 2025年社工师考试报名一般在4月中上旬进行!20
  • 2025年安徽社会工作者职业资格考试时间:5月24