首页 > 高级会计师 > 真题题库 > 2012年全国高级会计师试题及答案

2012年全国高级会计师试题及答案(Word版)

时间:2020-04-23 20:32:00   来源:无忧考网     [字体:小 中 大]

【文档名称】 2012年全国高级会计师试题及答案(Word版).doc

【文档格式】 Word版

【文档下载】 点击下载WORD文档

【文档预览】 无忧考网整理发布2012年全国高级会计师试题及答案(Word版),前五页预览如下:


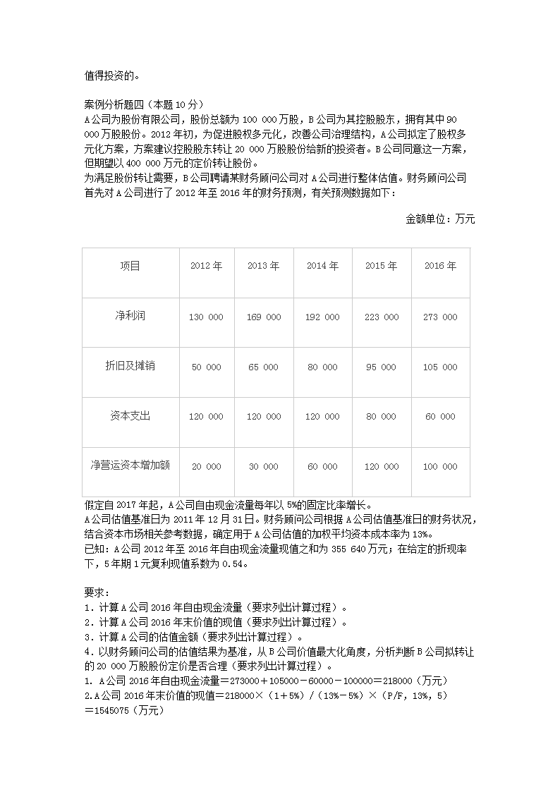
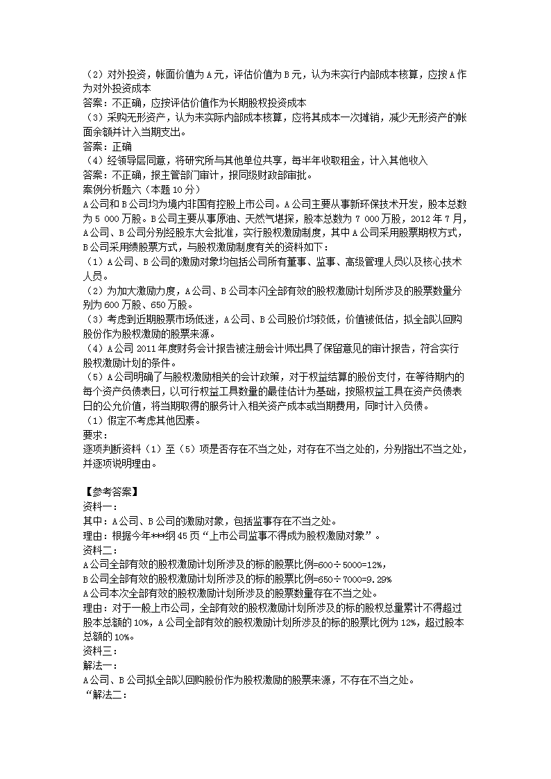
2012年全国高级会计师试题及答案.doc
立即下载Word高清文档,方便收藏和打印
编辑推荐:
下载Word文档
=高级会计师试题推荐=
  • 2011年高级会计师会计实务考试真题及答案
  • 2014年高级会计师会计实务考试真题及答案
  • 2006年高级会计师考试真题及答案
  • 2005年高级会计师考试高级会计实务真题答案及解析
  • 2016年高级会计师高级会计实务试题及答案
  • 历年高级会计师考试试题及答案解析
  • 2008年高级会计师考试会计实务真题
  • 2004年度全国高级会计师资格考试高级会计实务试卷
  • 查看高级会计师资格考试全部真题>>
高级会计师热点文章排行榜
  • 高级会计师报哪个网校好呢?推荐两家网校?
  • 2025年江苏高级会计师考试时间及科目:5月17日
  • 中华人民共和国财政部会计司:2025年高级会计师考
  • 正保会计网校:2025年高级会计师考试网校培训课程
  • 2025年山东高级会计师考试时间及科目:5月17日
  • 2025年高级会计师报名时间及入口:1月3日至1月
  • 2025年四川高级会计师报名时间及入口:1月3日至
  • 2025年浙江高级会计师考试时间及科目:5月17日