首页 > 中考 > 备考辅导 > 江西中考 > 江西省2020年中等学校招生考试生物学科考试说明

江西省2020年中等学校招生考试生物学科考试说明

时间:2020-03-18 15:05:00   来源:江西教育考试院     [字体:小 中 大]

【#中考# #江西省2020年中等学校招生考试生物学科考试说明#】®无忧考网高考频道从江西教育考试院了解到,江西省2020年中等学校招生考试生物学科考试说明已公布,具体如下:

































江西�?020年中等学校招生考试生物学科说明_11.jpg-2020-03-18-15-04-33-444.jpg









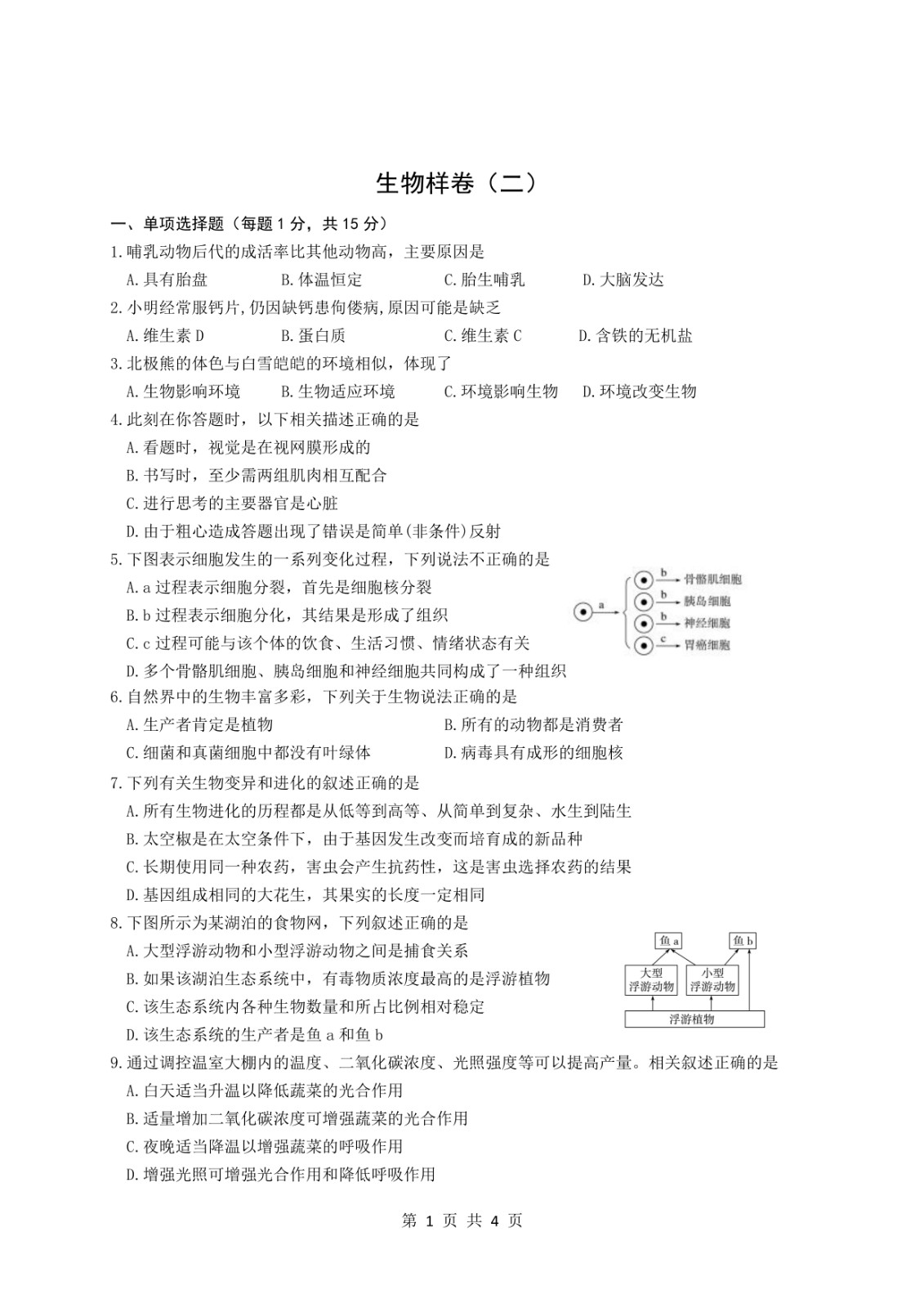
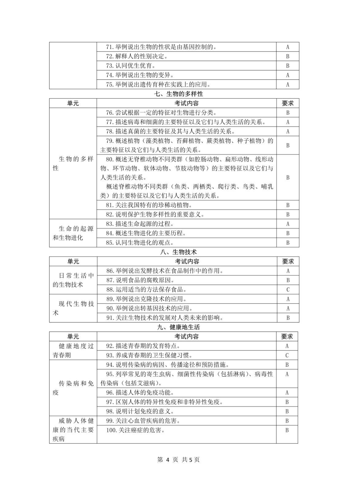
江西省2020年中等学校招生考试生物学科说明.pdf

江西省2020年中等学校招生考试生物学科考试说明
=中考试题推荐=
  • 2024年江西中考道德与法治试题及答案
  • 2024年江西中考语文试题及答案
  • 2024年江西中考英语试题及答案
  • 2024年江西中考物理试题及答案
  • 2024年江西中考数学试题及答案
  • 2024年江西中考生物试题及答案
  • 查看中考全部真题 >>
=中考文档推荐=
  • 2025年江西鹰潭中考录取分数线已公布
  • 2025年江西景德镇市直第三批次中考录取分数线
  • 2025年第三批江西萍乡中考录取分数线 录取时间7月22日起
  • 2025年江西九江中考录取分数线已公布
  • 2025年江西抚州市属民办学校高中网上征集志愿填报时间:7月19日至21日
  • 2025年江西新余市渝水考区重点建设高中和一般高中录取分数线
  • 查看中考全部文档 >>
江西省2020年中等学校招生考试生物学科.docx
立即下载Word高清文档,方便收藏和打印(1510字)
编辑推荐:
下载Word文档
中考江西热点文章排行榜
  • 2025年江西宜春中考成绩查询入口查分网站:htt
  • 2025年江西上饶中考成绩查询入口查分网站:htt
  • 2025年江西九江中考成绩查询入口查分网站:htt
  • 2025年江西吉安中考成绩查询入口查分网站:htt
  • 2025年江西赣州中考成绩查询入口查分网站:htt
  • 2025年江西抚州中考成绩查询入口查分网站:htt
  • 2025年江西南昌中考成绩查询入口查分网站:htt
  • 2025年江西赣州中考时间及各科目分值(6月17日