首页 > 卫生职称 > 最新信息 > 陕西卫生职称 > 2019年陕西全省卫生系列高级职称评审工作的通知

2019年陕西全省卫生系列高级职称评审工作的通知

时间:2020-01-02 14:51:00   来源:陕西省卫生健康委员会     [字体:小 中 大]
【#卫生职称考试# #2019年陕西全省卫生系列高级职称评审工作的通知#】®无忧考网从陕西省卫生健康委员会获悉,2019年陕西全省卫生系列高级职称评审工作的通知已公布,具体详情如下:






























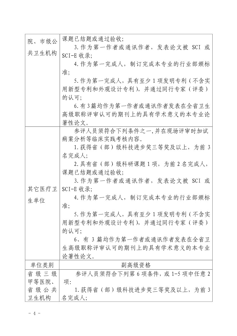
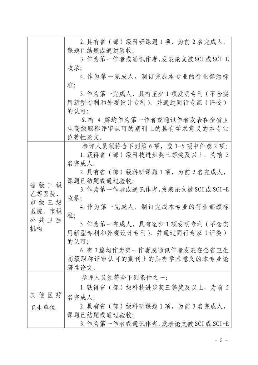
2019年陕西全省卫生系列高级职称评审工作的通知
=卫生职称文档推荐=
  • 2025年陕西高级卫生专业技术资格考试成绩查询时间及入口(考试结束后45个工作日内)
  • 2025年陕西高级卫生专业技术资格考试时间、专业及方式(7月5日-6日)
  • 2025年陕西高级卫生专业技术资格考试准考证打印时间及入口(6月30日-7月6日)
  • 2025年陕西高级卫生专业技术资格考试报名考务工作安排的通知
  • 2025年陕西初中级卫生职称考试报名入口已开通(报名截止时间2024年12月9日)
  • 陕西卫生人才网2024年陕西卫生高级职称成绩查询入口:sxwsrc.com.cn(已开通)
  • 查看卫生职称考试全部文档 >>
2019年陕西全省卫生系列高级职称评审工.docx
立即下载Word高清文档,方便收藏和打印(802字)
编辑推荐:
下载Word文档
卫生职称陕西热点文章排行榜
  • 2025年陕西高级卫生专业技术资格考试准考证打印时
  • 2025年陕西高级卫生专业技术资格考试时间、专业及
  • 2025年陕西高级卫生专业技术资格考试成绩查询时间
  • 2025年陕西初中级卫生职称考试报名入口已开通(报
  • 2025年陕西高级卫生专业技术资格考试报名考务工作