首页
>
高考
>
备考辅导
>
甘肃高考
>
2020年甘肃省普通高校招生艺术类专业统一考试大纲
2020年甘肃省普通高校招生艺术类专业统一考试大纲
时间:2019-11-08 12:29:00 来源:甘肃省教育考试院 [字体:
小
中
大
]
【#
高考
# #
2020年甘肃省普通高校招生艺术类专业统一考试大纲
#】
©
无
忧考网从甘肃省教育考试院了解到,2020年甘肃省普通高校招生艺术类专业统一考试大纲已公布,现将有关情况通知如下:
=高考试题推荐=
2025年甘肃普通高中学业水平选择性考试物理真题及答案
2025年甘肃普通高中学业水平选择性考试化学真题及答案
2025年甘肃高考语文试题及答案
2025年甘肃高考英语试题及答案
2025年甘肃高考数学试题及答案
2024年甘肃高考英语真题及答案
查看高考全部真题 >>
=高考文档推荐=
2026年甘肃省普通高等学校招生美术与设计类、书法类专业统一考试考生指南
2026年甘肃高考网上报名时间及入口:2025年10月21日至27日
2026年甘肃兰州高考网上报名时间及入口:2025年10月21日至27日
2026年甘肃白银高考网上报名时间及入口:2025年10月21日至27日
2026年甘肃定西高考网上报名时间及入口:2025年10月21日至27日
2026年甘肃嘉峪关高考网上报名时间及入口:2025年10月21日至27日
查看高考全部文档 >>
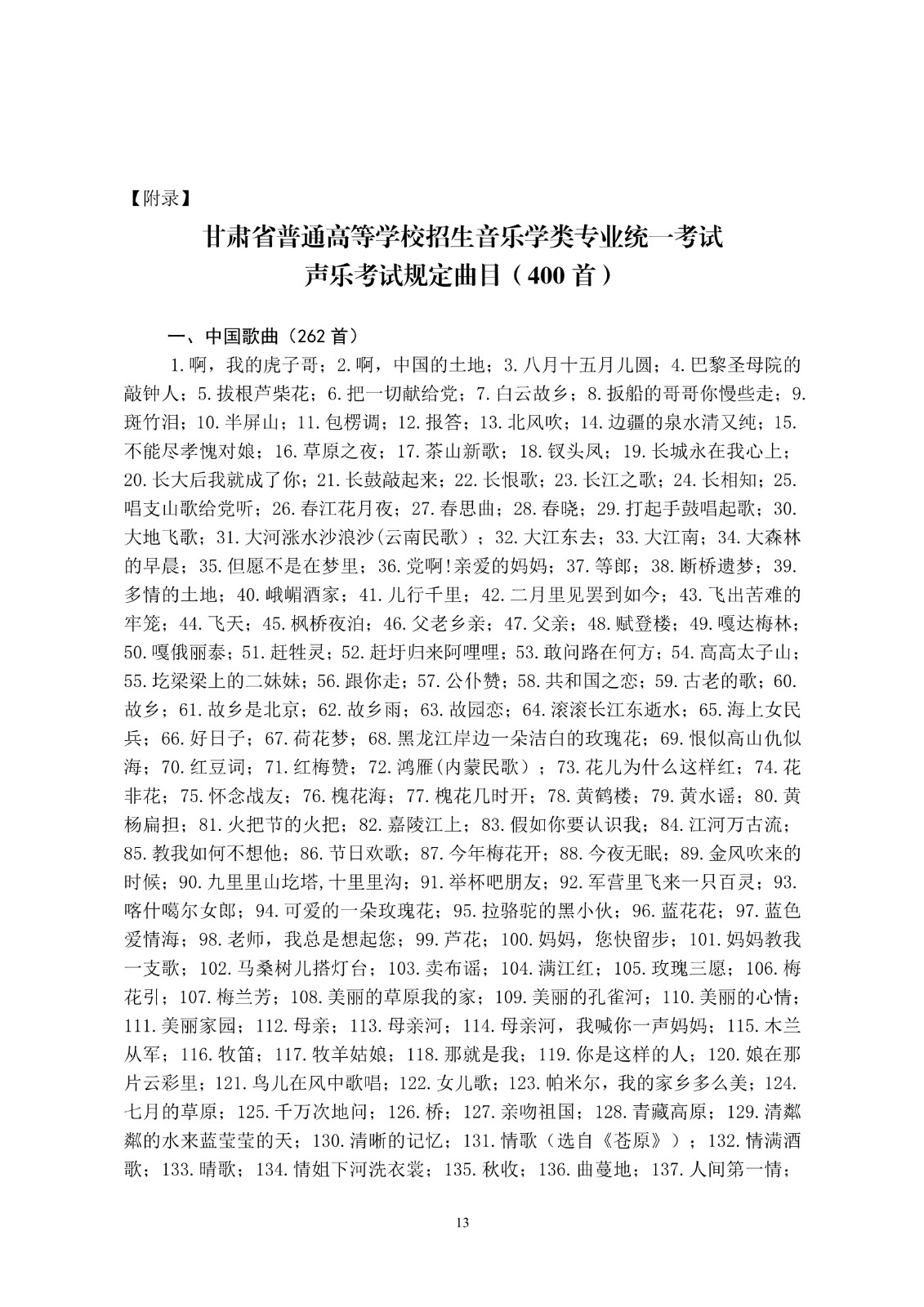
2020年甘肃省普通高校招生艺术类专业统.docx
立即下载Word高清文档,方便收藏和打印(2634字)
编辑推荐:
下载Word文档
高考甘肃热点文章排行榜
2025年甘肃高考成绩查询网站、查分入口:甘肃省教
甘肃高考时间2025年具体时间安排(6月7日开始)
2025年甘肃高考考点考场查询入口网址:https
2025年甘肃高考语文试题及答案
2025年甘肃高考录取时间、投档原则、加分政策及入
甘肃省教育考试院2025年甘肃高考成绩查询入口、查
甘肃高考时间2025年时间表、科目安排、总分及各科
2025年甘肃高考数学试题及答案