首页
>
高考
>
备考辅导
>
湖北高考
>
2020年湖北省技能高考旅游类考试大纲
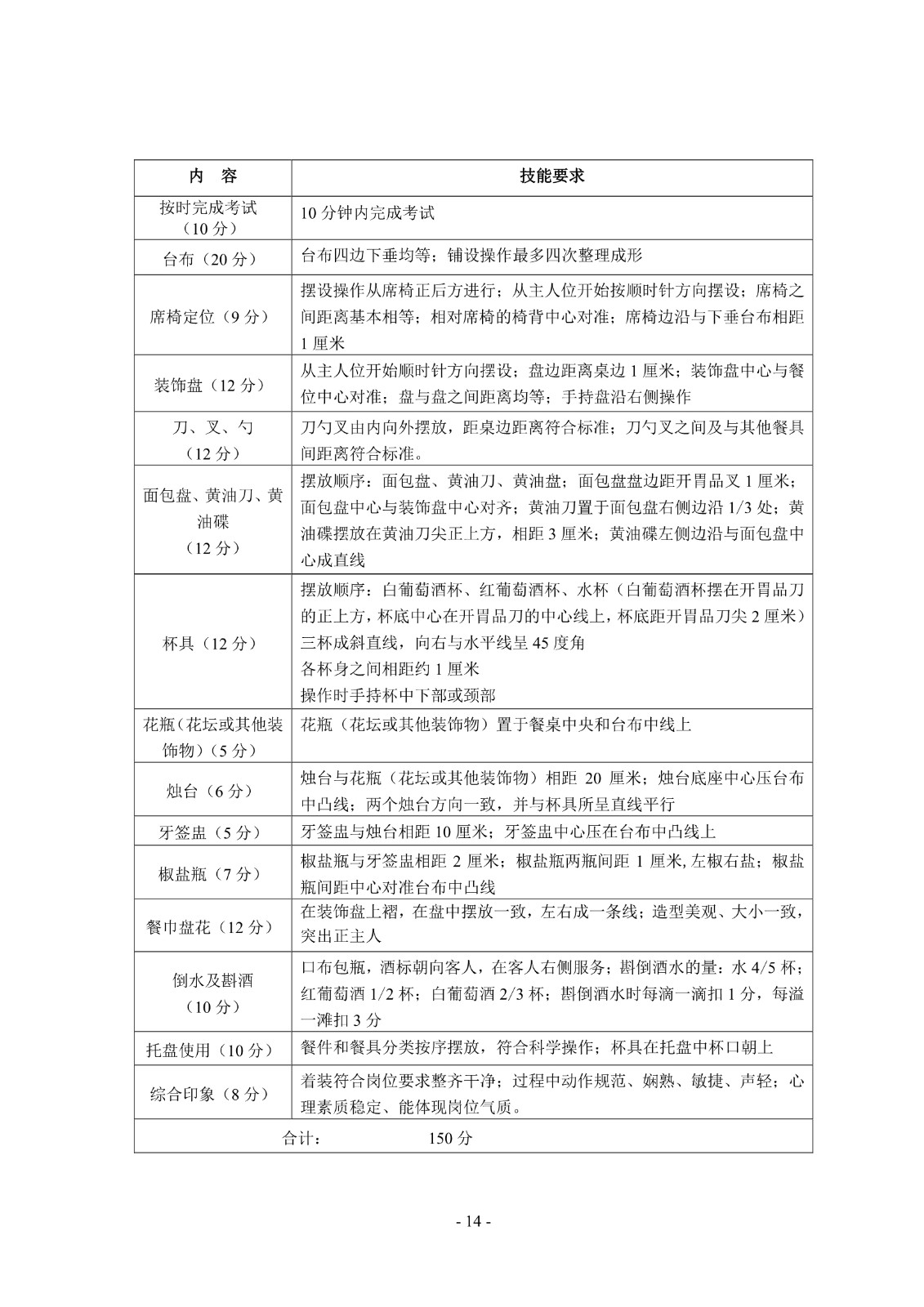
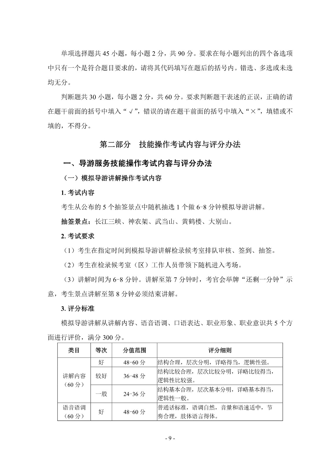
2020年湖北省技能高考旅游类考试大纲
时间:2019-10-29 11:51:00 来源:无忧考网 [字体:
小
中
大
]
【#
高考
# #
2020年湖北省技能高考旅游类考试大纲
#】备考是一种经历,也是一种体验。每天进步一点点,基础扎实一点点,通过考试就会更容易一点点。
®
无忧考网
为您提供2020年湖北省技能高考旅游类考试大纲, 巩固所学知识并灵活运用,考试时会更得心应手,快来看看吧!
=高考试题推荐=
2025年湖北普通高中学业水平选择性考试生物试题及答案
2025年湖北高考语文试题及答案
2025年湖北高考英语试题及答案
2025年湖北高考数学试题及答案
2024年湖北普通高中学业水平选择性考试历史真题及答案
2024年湖北普通高中学业水平选择性考试物理真题及答案
查看高考全部真题 >>
=高考文档推荐=
2026年湖北省艺术类专业省级统考舞蹈类考试报考须知
2026年湖北省艺术类专业省级统考音乐类考试报考须知
2026年湖北省艺术类专业省级统考表(导)演类(服装表演方向)考试报考须知
2026年湖北省艺术类专业考试播音与主持类省级统考报考须知
湖北省2026年美术与设计类省级统考温馨提示
2026年湖北普通高校招生艺术类专业考试报考须知
查看高考全部文档 >>
2020年湖北省技能高考旅游类考试大纲.docx
立即下载Word高清文档,方便收藏和打印(2129字)
编辑推荐:
下载Word文档
高考湖北热点文章排行榜
2025年湖北高考准考证打印网站入口:http:/
2025年湖北高考考点考场查询入口网址:http:
2025年湖北技能高考考试大纲公布
湖北省教育考试院:2025年湖北高考网上报名时间及
2025年湖北高考成绩查询网站、查分入口:湖北教育
湖北省教育厅:2025年湖北高考准考证打印入口已开
2025年湖北高考成绩查询时间及查分入口(6月25
2025年湖北高考数学试题及答案