首页 > 中考 > 真题题库 > 山东中考 > 德州中考 > 2017山东德州中考语文试题(已公布)

2017山东德州中考语文试题(已公布)

时间:2017-06-15 14:07:00   来源:无忧考网     [字体:小 中 大]

2017年山东德州中考语文科目考试已落下帷幕,®无忧考网中考频道在考后第一时间提供山东德州中考语文试卷及答案解析,供广大考生参考估分。预祝各位考生取得优异的成绩,顺利考入理想的高中!







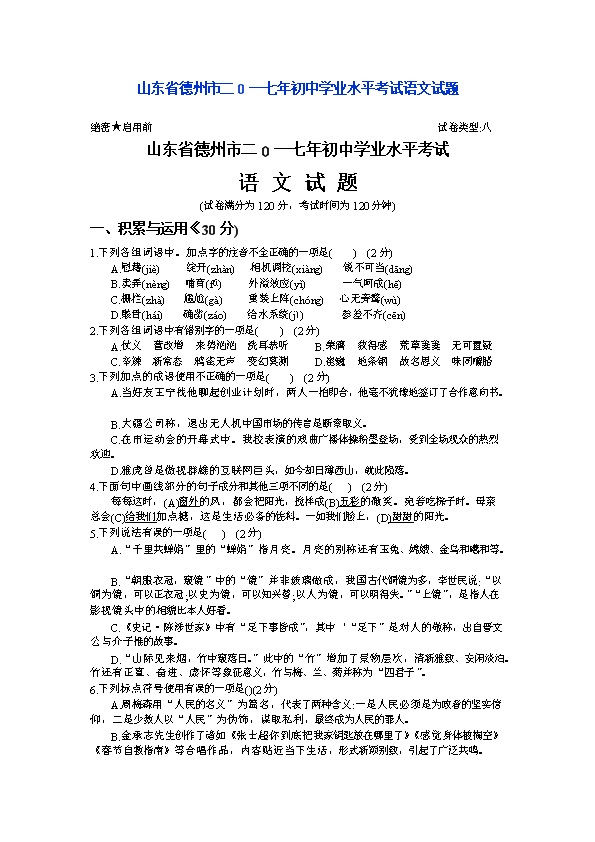
2017山东德州中考语文试题(已公布)
=中考试题推荐=
  • 2025年山东德州中考道德与法治试题及答案
  • 2025年山东德州中考物理试题及答案
  • 2025年山东德州中考语文试题及答案
  • 2025年山东德州中考数学试题及答案
  • 2024年山东德州中考数学试题及答案
  • 2021年山东德州中考地理真题及答案
  • 查看中考全部真题 >>
=中考文档推荐=
  • 2025年山东德州中考道德与法治试题及答案
  • 2025年第一批次山东德州中考录取结果查询时间:7月10日14:00(附查询方式)
  • 2025年山东德州中考志愿填报资格分数线(已公布)
  • 德州市教育局查分:2025年山东德州中考成绩查询入口(已开通)
  • 2025年山东德州中考成绩查询时间:7月3日中午12:00(附查分方式入口)
  • 2025年山东德州中考物理试题及答案
  • 查看中考全部文档 >>
2017山东德州中考语文试题(已公布).docx
立即下载Word高清文档,方便收藏和打印(340字)
编辑推荐:
下载Word文档
中考山东热点文章排行榜
  • 2025年山东临沂中考成绩查询入口查分网站:htt
  • 山东淄博中考时间2025年具体时间:6月13日-1
  • 2025年山东临沂中考成绩查询时间及查分入口:7月
  • 山东济南中考时间2025年具体时间:6月13日-1
  • 2025年山东聊城中考成绩查询入口查分网站:htt
  • 2024年山东济南中考数学真题及答案
  • 2025年山东枣庄中考时间及科目:6月13日-15
  • 山东德州中考时间2025年具体时间:6月13日-1