首页 > 注会 > 真题题库 > 2016年注册会计师《财务成本管理》考试真题:计算分析题(网

2016年注册会计师《财务成本管理》考试真题:计算分析题(网友版)

时间:2016-10-16 14:48:00   来源:无忧考网     [字体:小 中 大]

编辑推荐:


2016年注册会计师考试试题《各科一周模拟测试》


2016年注册会计师考试真题及答案专题


2016年注册会计师考试《各科目》必备练习题汇总




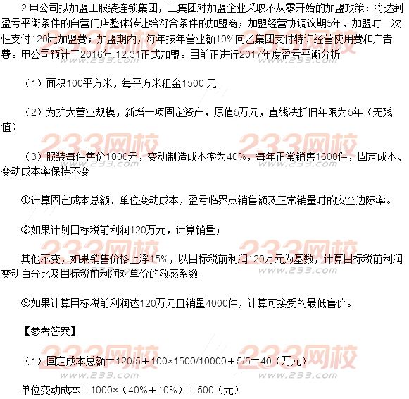
2016年注册会计师《财务成本管理》考试真题:计算分析题(网友版)
=注会试题推荐=
  • 2020年注册会计师会计考试真题及答案
  • 2020年注册会计师经济法考试真题及答案
  • 2020年注册会计师审计考试真题及答案
  • 2014年注册会计师专业阶段经济法考试真题及答案
  • 2013年注册会计师专业阶段经济法考试真题及答案
  • 2014年注册会计师税法考试真题
  • 查看注册会计师考试全部真题>>
=注会文档推荐=
  • 中国注册会计师协会:2026年注册会计师考试时间安排
  • 2026年注册会计师报名时间及入口:4月7日-4月30日
  • 2026年注册会计师全国统一考试报名时间和考试时间的公告
  • 中国注册会计师协会:2025年注册会计师成绩复核入口已开通
  • 2025年注册会计师成绩复核时间:2025年11月28日-12月11日
  • 中国注册会计师协会:2025年注册会计师成绩查询入口已开通
  • 查看注册会计师考试全部文档 >>
2016年注册会计师《财务成本管理》考试.docx
立即下载Word高清文档,方便收藏和打印(362字)
编辑推荐:
下载Word文档
注会热点文章排行榜
  • 注册会计师培训机构哪个好?2025注册会计师招生方
  • 正保会计网校:2025年注册会计师考试网校培训课程
  • 环球网校2025年注册会计师考试培训课程推荐!预计
  • 2025年注册会计师综合班课程推荐 注会报名条件是
  • 2025注册会计师报名时间预计4月初 注会专业阶段
  • 2025年中级会计职称考试报名时间预计6月 惠学季
  • 注册会计师培训机构哪个好?2025注会培训课程推荐
  • 中国注册会计师协会:2025年注册会计师报名入口已