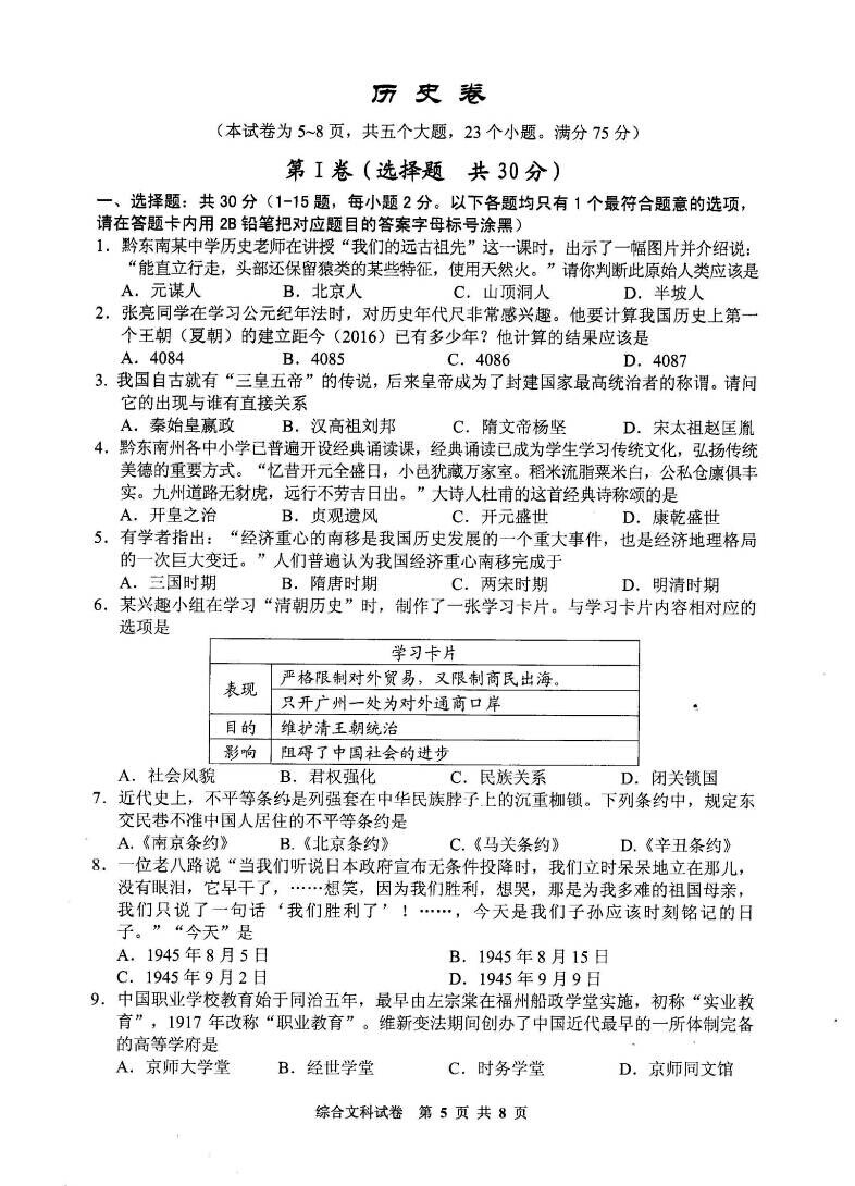
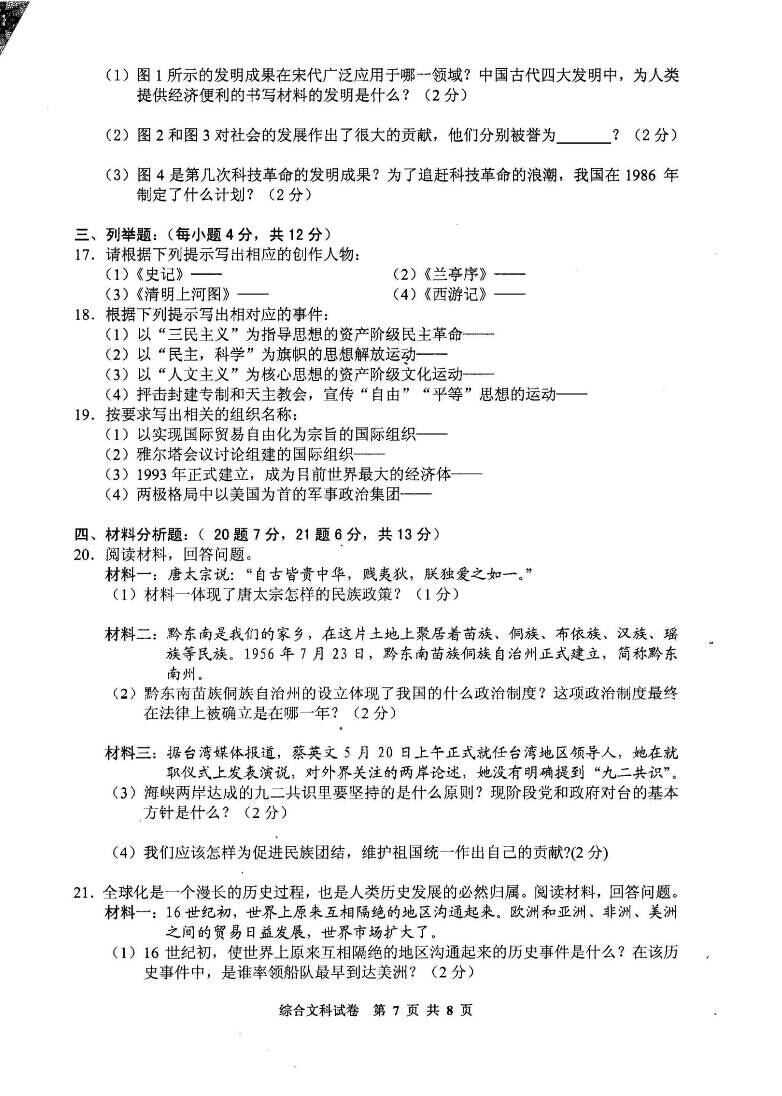
首页 > 中考 > 真题题库 > 贵州中考 > 黔东南中考 > 2016年贵州黔东南中考历史试卷及答案(已公布)

2016年贵州黔东南中考历史试卷及答案(已公布)

时间:2016-07-27 14:00:00   来源:学科网     [字体:小 中 大]




2016年贵州黔东南中考历史试卷及答案(已公布)
=中考试题推荐=
  • 2025年贵州黔东南中考数学试题及答案
  • 2025年贵州黔东南中考语文试题及答案
  • 2025年贵州黔东南中考物理试题及答案
  • 2025年贵州黔东南中考化学试题及答案
  • 2024年贵州黔东南中考历史试题及答案
  • 2024年贵州黔东南中考物理真题及答案
  • 查看中考全部真题 >>
=中考文档推荐=
  • 2025年贵州黔东南中考数学试题及答案
  • 2025年贵州黔东南州普通高中及“3+4”中本贯通培养投档最低控制线划定
  • 黔东南州教育招生考试信息网查分:2025年贵州黔东南中考成绩查询入口已开通(7月9日)
  • 2025年贵州黔东南州中考成绩发布及网上录取时间安排
  • 2025年贵州黔东南中考语文试题及答案
  • 2025年贵州黔东南中考物理试题及答案
  • 查看中考全部文档 >>
2016年贵州黔东南中考历史试卷及答案(.docx
立即下载Word高清文档,方便收藏和打印(237字)
编辑推荐:
下载Word文档
中考贵州热点文章排行榜
  • 2025年贵州铜仁中考成绩查询入口查分网站:htt
  • 2025年贵州遵义中考成绩查询入口查分网站:htt
  • 2025年贵州黔东南州中考成绩查询入口查分网站:h
  • 2025年贵州毕节中考成绩查询入口查分网站:htt
  • 2025年贵州黔南州中考成绩查询入口查分网站:ht
  • 2025年贵州黔西南中考成绩查询入口网站:http
  • 2025年贵州六盘水中考成绩查询入口查分网站:ht
  • 2025年贵州安顺中考成绩查询入口查分网站:htt