首页
>
造价员考试
>
真题题库
>
四川造价员考试
>
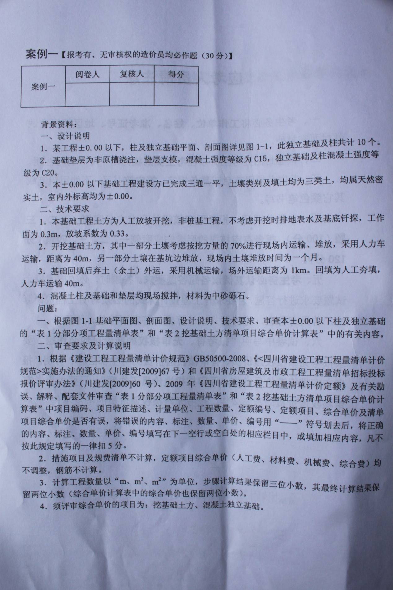
2011年四川造价员考试真题:土建专业(开卷)
2011年四川造价员考试真题:土建专业(开卷)
时间:2015-07-30 11:16:00 来源:无忧考网 [字体:
小
中
大
]
2011年四川造价员考试真题:土建专业(开卷)
=造价员考试试题推荐=
查看造价员考试全部真题 >>
=造价员考试文档推荐=
查看造价员考试全部文档 >>
2011年四川造价员考试真题:土建专业(.docx
立即下载Word高清文档,方便收藏和打印(616字)
编辑推荐:
下载Word文档
造价员考试四川热点文章排行榜