首页 > 中考 > 真题题库 > 江苏中考 > 淮安中考 > 2015年江苏淮安中考化学试卷及答案(完整版)

2015年江苏淮安中考化学试卷及答案(完整版)

时间:2015-07-16 16:17:00   来源:无忧考网     [字体:小 中 大]













2015年江苏淮安中考化学试卷及答案(完整版)
=中考试题推荐=
  • 2023年江苏淮安中考数学真题及答案
  • 2021年江苏淮安中考生物真题及答案
  • 2023年江苏淮安中考历史真题及答案
  • 2023年江苏淮安中考语文真题及答案
  • 2023年江苏淮安中考英语真题及答案
  • 2023年江苏淮安中考道德与法治真题及答案
  • 查看中考全部真题 >>
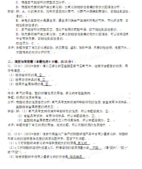
=中考文档推荐=
  • 2025年江苏淮安中考普通高中录取分数线公布
  • 2025年江苏淮安中考录取分数线公布(普通高中录取控制线)
  • 淮安市教育考试院查分:2025年江苏淮安中考成绩查询入口(已开通)
  • 2025年江苏淮安中考录取时间及录取结果查询入口(7月3日起)
  • 2025年江苏淮安中考成绩查询时间、方式及查分入口(6月26日上午)
  • 2025年江苏淮安中考圆满落幕!有8点贴心提示
  • 查看中考全部文档 >>
2015年江苏淮安中考化学试卷及答案(完.docx
立即下载Word高清文档,方便收藏和打印(543字)
编辑推荐:
下载Word文档
中考江苏热点文章排行榜
  • 江苏盐城2025年中考时间及科目:6月16日-18
  • 江苏淮安中考时间2025年时间表、具体科目、总分及
  • 2025年江苏南通中考时间表、科目、总分及各科分值
  • 2025年江苏宿迁中考成绩查询入口查分网站:htt
  • 江苏连云港中考时间2025年时间表、具体科目安排、
  • 2025年江苏淮安中考成绩查询入口查分网站:htt
  • 江苏盐城中考时间2025年时间表、具体科目安排、总
  • 江苏扬州中考时间2025年时间表、科目、总分及各科