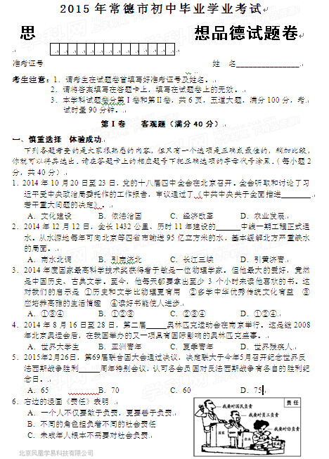
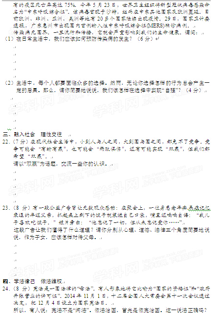
首页 > 中考 > 真题题库 > 湖南中考 > 常德中考 > 2015年湖南常德中考政治试题及答案(完整)

2015年湖南常德中考政治试题及答案(完整)

时间:2015-06-30 18:13:00   来源:无忧考网     [字体:小 中 大]
2015年湖南常德中考政治试题及答案(完整)











2015年湖南常德中考政治试题及答案(完整)
=中考试题推荐=
  • 2024年湖南常德中考地理试题及答案
  • 2024年湖南常德中考语文试题及答案
  • 2024年湖南常德中考物理试题及答案
  • 2024年湖南常德中考数学试题及答案
  • 2024年湖南常德中考生物试题及答案
  • 2024年湖南常德中考历史试题及答案
  • 查看中考全部真题 >>
=中考文档推荐=
  • 2025年湖南常德市中心城区中考普通高中录取分数线出炉
  • 2025年湖南常德市中心城区中考成绩总分1分段统计表公布
  • 常德市教育局2025年湖南常德中考成绩查询入口已开通 7种渠道可查分
  • 2025年湖南常德中考成绩查询时间7月1日8:00 附查分通道
  • 2025年湖南常德中考录取结果查询时间及入口(7月中下旬)
  • 2025年湖南常德中考志愿填报时间及入口(7月2日-4日)
  • 查看中考全部文档 >>
2015年湖南常德中考政治试题及答案(完.docx
立即下载Word高清文档,方便收藏和打印(463字)
编辑推荐:
下载Word文档
中考湖南热点文章排行榜
  • 湖南中考时间2025年时间表及具体科目安排(笔试6
  • 2025年湖南湘潭中考录取分数线发布时间:7月8日
  • 2025年湖南邵阳中考志愿填报时间及入口(5月26
  • 2025年湖南衡阳中考成绩查询入口查分网站:htt
  • 2025年湖南邵阳中考录取时间及录取结果查询入口(
  • 湖南永州中考时间2025年时间表及具体科目安排(笔
  • 湖南邵阳中考时间2025年时间表及具体科目安排(笔
  • 湖南衡阳中考时间2025年时间表及具体科目安排(笔