首页 > 小升初 > 真题题库 > 北京小升初 > 北京三帆中学小升初数学试卷及答案(二)

北京三帆中学小升初数学试卷及答案(二)

时间:2014-08-05 15:09:00   来源:无忧考网     [字体:小 中 大]
北京三帆中学小升初数学试卷及答案(二)已公布,请各位考生及时查看以下相关信息,尽请关注!





北京三帆中学小升初数学试卷及答案(二)
=小升初试题推荐=
  • 2022年北京市延庆区小升初英语考试真题及答案
  • 2022年北京市西城区小升初英语考试真题及答案
  • 2022年北京市通州区小升初英语考试真题及答案
  • 2022年北京市顺义区小升初英语考试真题及答案
  • 2022年北京市石景山区小升初英语考试真题及答案
  • 2022年北京市平谷区小升初英语考试真题及答案
  • 查看小升初全部真题 >>
=小升初文档推荐=
  • 北京西城区2027年普通高级中等学校招生分配“校额到校”计划初中学校名单公布
  • 北京西城区2024年初中入学特色学校、寄宿学校招生通告公布
  • 北京西城区2024年初中入学意向填报通知公布
  • 2024年北京市西城区义务教育阶段学区初中一览表
  • 2024年北京市西城区初中入学有招生资质学校名单
  • 北京石景山区2024年义务教育阶段入学工作方案解读
  • 查看小升初全部文档 >>
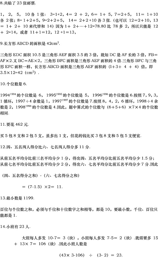
北京三帆中学小升初数学试卷及答案(二).docx
立即下载Word高清文档,方便收藏和打印(251字)
编辑推荐:
下载Word文档
小升初北京热点文章排行榜