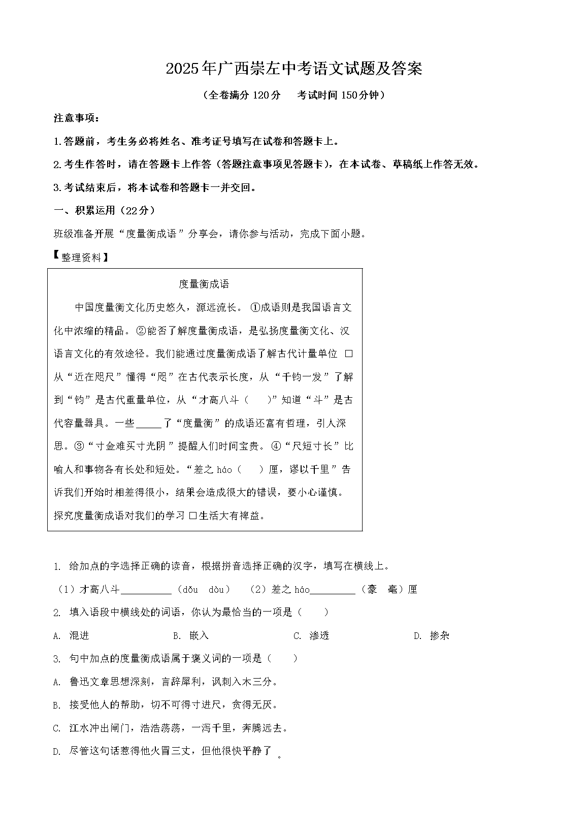
2025年广西崇左中考语文试题及答案(Word版)

时间:2025-07-21 10:42:00   来源:无忧考网     [字体: ]

【文档名称】 2025年广西崇左中考语文试题及答案(Word版).doc

【文档格式】 Word版

【文档下载】 点击下载WORD文档

【文档预览】 无忧考网整理发布2025年广西崇左中考语文试题及答案(Word版),前五页预览如下: