首页 > 会考 > 真题题库 > 山西会考 > 2025年山西学考选择性考试历史试题及答案

2025年山西学考选择性考试历史试题及答案(Word版)

时间:2025-06-19 09:45:00   来源:无忧考网     [字体:小 中 大]

【文档名称】 2025年山西学考选择性考试历史试题及答案(Word版).doc

【文档格式】 Word版

【文档下载】 点击下载WORD文档

【文档预览】 无忧考网整理发布2025年山西学考选择性考试历史试题及答案(Word版),前五页预览如下:


2025年山西学考选择性考试历史试题及答.doc
立即下载Word高清文档,方便收藏和打印
编辑推荐:
下载Word文档
=会考试题推荐=
  • 2025年山西学考选择性考试政治试题及答案
  • 2025年山西学考选择性考试物理试题及答案
  • 2025年山西学考选择性考试生物试题及答案
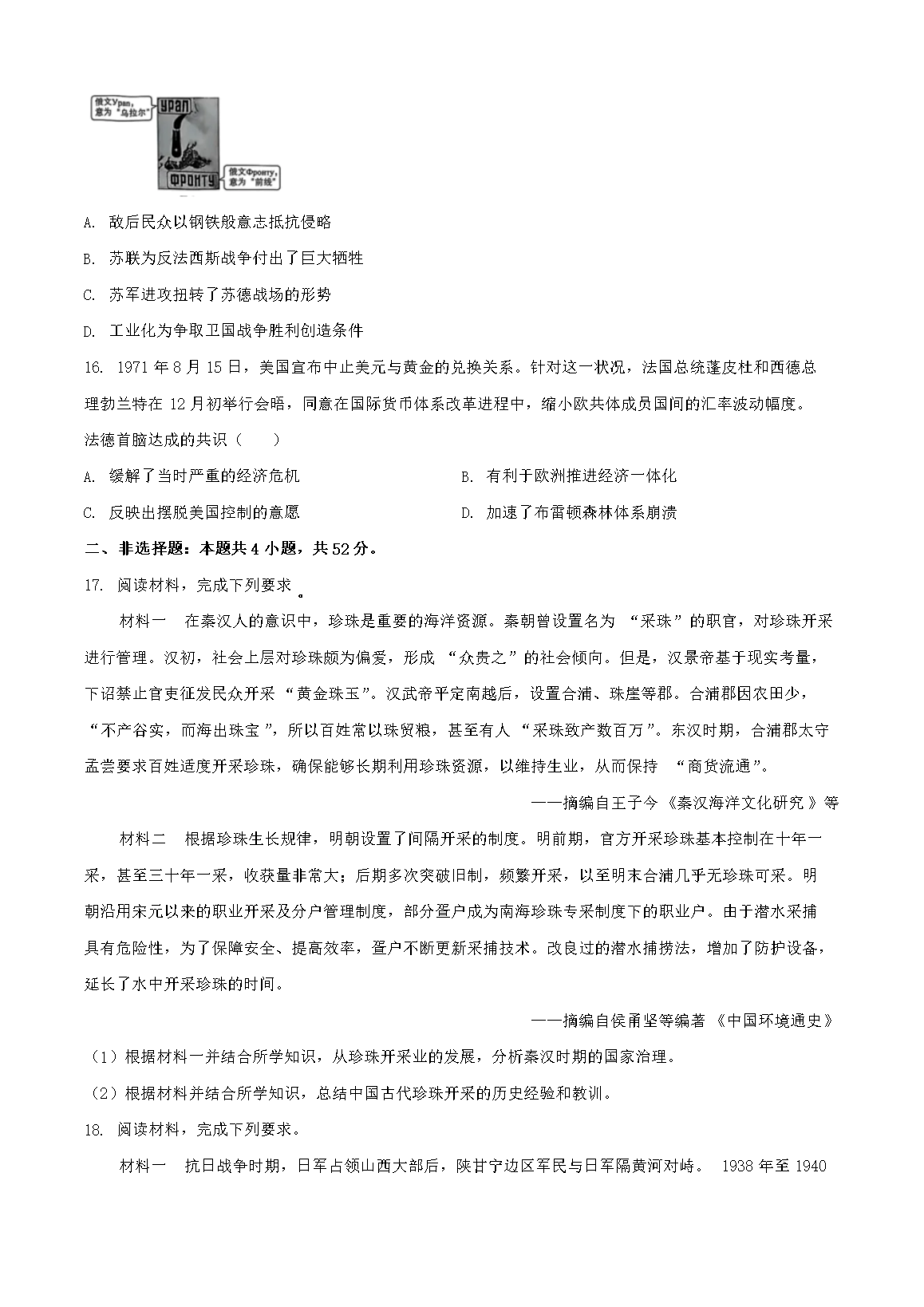
  • 2025年山西学考选择性考试化学试题及答案
  • 2025年山西学考选择性考试地理试题及答案
  • 2023年山西省普通高中学业水平考试历史试题及答案
  • 2023年山西普通高中学业水平考试生物试题及答案
  • 2023年山西普通高中学业水平考试化学试题及答案
  • 查看高中会考全部真题>>
会考山西热点文章排行榜
  • 山西2024年冬季普通高中学业水平合格性考试时间:
  • 山西2024年(冬季)普通高中学业水平合格性考试成
  • 2025年山西普通高中学业水平考试成绩查询入口网站
  • 山西2025年(夏季)普通高中学业水平合格性考试时
  • 山西2025年(冬季)普通高中学业水平合格性考试时
  • 山西2025年(夏季)普通高中学业水平合格性考试打
  • 山西2025年夏季普通高中学业水平合格性考试成绩查
  • 山西2024年(冬季)普通高中学业水平合格性考试成