首页
>
中考
>
最新信息
>
辽宁中考
>
抚顺中考
>
2025年辽宁抚顺高中阶段学校考试招生工作方案(6月21-2
2025年辽宁抚顺高中阶段学校考试招生工作方案(6月21-23日举行中考)
时间:2025-05-20 16:14:00 来源:抚顺市教育局 [字体:
小
中
大
]
【#
中考
# #
2025年辽宁抚顺高中阶段学校考试招生工作方案(6月21-23日举行中考)
#】
®
无忧
考网从抚顺市教育局获悉,2025年辽宁抚顺高中阶段学校考试招生工作方案已公布,6月21-23日举行中考,具体详情如下:
=中考试题推荐=
2024年辽宁抚顺中考语文试题及答案
2024年辽宁抚顺中考英语试题及答案
2024年辽宁抚顺中考物理试题及答案
2024年辽宁抚顺中考数学试题及答案
2024年辽宁抚顺中考生物试题及答案
2024年辽宁抚顺中考历史试题及答案
查看中考全部真题 >>
=中考文档推荐=
2025年辽宁抚顺中考作文题目公布
2025年辽宁抚顺中考录取结果查询入口:https://www.fszsks.cn/(已开通)
2025年辽宁抚顺市普通高中招生录取各批次最低控制分数线公布
2025年辽宁抚顺市省示范性高中考试招生预录取核查工作最低控制分数线公布
抚顺市中考信息平台中考查分:2025年辽宁抚顺中考成绩查询入口已开通
2025年辽宁抚顺中考成绩查询时间及地生成绩发布安排公告(7月5日10:00起查分)
查看中考全部文档 >>
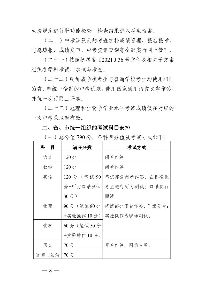
2025年辽宁抚顺高中阶段学校考试招生工.docx
立即下载Word高清文档,方便收藏和打印(1097字)
编辑推荐:
下载Word文档
中考辽宁热点文章排行榜
2024年辽宁沈阳中考数学试题及答案
2024年辽宁沈阳中考语文试题及答案
辽宁盘锦中考时间2025年具体时间表、考试科目、各
辽宁葫芦岛中考时间2025年具体时间表、考试科目、
辽宁抚顺中考时间2025年具体时间表、考试科目、各
辽宁大连中考时间2025年具体时间表、考试科目、各
辽宁鞍山中考时间2025年具体时间表、考试科目、各
辽宁沈阳中考时间2025年具体时间表、考试科目、各