
沪人考〔2024〕25号
关于做好上海市2024年度全国执业药师
职业资格考试工作的通知
各有关单位:
根据《人力资源社会保障部办公厅关于2024年度专业技术人员职业资格考试工作计划及有关事项的通知》(人社厅发〔2024〕1号)安排,结合本市实际,现将上海市2024年度全国执业药师职业资格考试有关事宜通知如下:
一、考务工作安排



日常咨询服务及监督电话:021-12333转人事考试
报名系统具体操作和考试资格核查情况可联系报名咨询核查点(以下简称报名点)咨询,报名点联系方式:
(一)药学类:
1.上海医药职工大学(杨浦区飞虹路525号)
报名点代码:4646
联系电话:62524558
2.复旦大学药学院(徐汇区东安路131号)
报名点代码:4747
联系电话:50751772
(二)中药学类:
上海中医药大学继续教育学院(徐汇区零陵路530号)
报名点代码:4848
联系电话:54231340
报名点提供考试资格核查和报名咨询服务(报名期间和缴费期间每天9:30-11:30,13:30-16:00,不含资格抽查复核期间),非考试地点。
网上缴费咨询电话:95070
二、考试设置
(一)考试大纲
2024年度执业药师职业资格考试大纲以《国家执业药师职业资格考试大纲(第八版·2024)》为准,见国家药品监督管理局执业药师资格认证中心网站(http://www.cqlp.org/info/link.aspx?id=7215&page=1)
(二)考试科目时间安排

执业药师职业资格考试分为药学类、中药学类两个专业类别,每个专业类别均包括4个考试科目,各科目均为客观题,考试形式为电子化考试(机考)。
药学类考试科目包括:《药学专业知识(一)》《药学专业知识(二)》《药事管理与法规》《药学综合知识与技能》。
中药学类考试科目包括:《中药学专业知识(一)》《中药学专业知识(二)》《药事管理与法规》《中药学综合知识与技能》。
《药事管理与法规》为药学类和中药学类共同考试科目。
(三)考试成绩管理办法
参加全部4个科目考试(级别为“考全科”)的人员须在连续4个考试年度内通过全部应试科目,参加2个科目考试(级别为“免二科”)的人员须在连续2个考试年度内通过相应应试科目,方可取得资格证书。
三、报考要求
(一)报考对象
1.考试实行属地化管理,具有本市户籍、或持有上海市居住证(在有效期内)、或在本市相关单位工作且近两年内在本市累计缴纳社会保险满12个月(截至报名结束前一个月)、或报名时本市社会保险处于正常缴费状态,并符合报考条件的人员,可在本市报名参加考试。
2.根据国家规定,符合报名条件的境外人员可以在内地工作地或居住地就近报名参加全国执业药师职业资格考试。
境外人员在报考时,应根据报名条件规定,提交本人身份证明(港澳台居民居住证或香港、澳门特区护照/身份证明、港澳居民来往内地通行证、台湾居民来往大陆通行证、外国人永久居留证/护照)、国务院教育行政部门认可的相应专业学历或学位证书(持内地高等学校毕业证书的,可以直接填报相关信息;持香港、澳门、台湾地区或者国外高等学校学历或者学位证书的,学历、学位证书须经教育部留学服务中心认证),以及从事相关专业工作年限的证明。
(二)报名条件
根据《国家药监局人力资源社会保障部关于印发执业药师职业资格制度规定和执业药师职业资格考试实施办法的通知》(国药监人〔2019〕12号)和《人力资源社会保障部关于降低或取消部分准入类职业资格考试工作年限要求有关事项的通知》(人社部发〔2022〕8号)规定,凡中华人民共和国公民和获准在我国境内就业的外籍人员,具备以下条件之一者,均可申请参加执业药师职业资格考试:
1.取得药学类、中药学类专业大专学历,在药学或中药学岗位工作满4年。
2.取得药学类、中药学类专业大学本科学历或学士学位,在药学或中药学岗位工作满2年。
3.取得药学类、中药学类专业第二学士学位、研究生班毕业或硕士学位,在药学或中药学岗位工作满1年。
4.取得药学类、中药学类专业博士学位。
5.取得药学类、中药学类相关专业相应学历或学位的人员,在药学或中药学岗位工作的年限相应增加1年。
报考条件中要求的“药学类、中药学类专业”,按照国务院学位委员会、教育部印发的《学位授予和人才培养学科目录设置与管理办法》《普通高等学校高等职业教育(专科)专业设置管理办法》和《学位授予和人才培养学科目录》《普通高等学校本科专业目录(2012年)》《普通高等学校高等职业教育(专科)专业目录(2015年)》等规定,对照学科目录来界定。
在本科及以上学历层次,“药学类专业”,包括药学、药物制剂、临床药学、药事管理、药物分析、药物化学、海洋药学;“中药学类专业”包括中药学、中药资源与开发、藏药学、蒙药学、中药制药、中草药栽培与鉴定。
在大专层次,“药学类、中药学类专业”包括药学、现代中药技术、中药(或中药学)、蒙药学、维药学、藏药学。
(三)免试部分科目条件
符合报考条件,按照国家有关规定取得药学或医学专业高级职称并在药学岗位工作的,可免试药学专业知识(一)、药学专业知识(二),只参加药事管理与法规、药学综合知识与技能两个科目的考试;取得中药学或中医学专业高级职称并在中药学岗位工作的,可免试中药学专业知识(一)、中药学专业知识(二),只参加药事管理与法规、中药学综合知识与技能两个科目的考试。此类人员网上报名时必须选择报考级别为“免二科”。
符合免试部分科目的报考人员,取得高级职称与在药学、中药学岗位工作两个条件须同时具备。高级职称的类别为从事药学或中药学岗位工作获得的药学、医学或医药学专业高级职称。从事医疗、预防、保健、医技、护理工作的主任(副主任)医师、主任(副主任)技师、主任(副主任)护师,从事高等院校教学、科研、管理工作的教授(副教授)等不符合免考两科的条件。高级职称应于报考截止日之前取得。
(四)补充说明
1.学历学位要求
报名条件中的学历或学位,是指国家承认的国民教育系列学历或学位,包括参加普通高等教育、成人高等教育、电大开放教育、网络远程教育、高等教育自学考试所取得的学历、学位,报考人员应完成学业并获得相关学历、学位证书(只取得肄业证书、结业证书不能报考)。境内高等教育学历学位信息无法通过报名系统在线自动核验的,须登录中国高等教育学生信息网(学信网)完成验证/认证。持香港、澳门、台湾地区或者国外院校学历或学位证书的,学历、学位证书须经教育部留学服务中心认证。因按有关机构规定,学历学位认证需要一定办理时间,请有参考意向的相关人员提前合理安排好验证/认证事宜,以免影响报名。
报考条件中的“第二学士学位”,是指根据《高等学校培养第二学士学位生的试行办法》((87)教计字105号),在大学本科毕业获得一个学士学位后,再攻读且取得的列入国家第二学士学位招生计划的学士学位,在层次上属于大学本科后教育。一个本科学习阶段跨专业选修课程获得的“双学位”或一个本科学习阶段获得中外合作办学授予的“双学位”“联合学位”,不属于第二学士学位。
2.工作年限计算
报考条件中“药学或中药学岗位工作”,限于执业药师注册管理办法规定的注册领域和执业范围内的工作,即药品生产企业、药品经营企业、医疗卫生机构中的药品质量管理工作和药学服务工作。医师的医疗、预防、保健工作,护士的护理工作,医药院校教学、科研、管理工作,化妆品销售工作,不等同于执业药师职业资格考试报考条件中规定的药学或中药学岗位工作。取得临床医学、中医学类、护理学类专业学历、学位的,如果从事药学或中药学岗位工作,且满足从事药学、中药学岗位工作年限要求,可申请参加执业药师职业资格考试;如果从事医疗、预防、保健等执业医师活动或从事护理工作,则不符合“从事药学、中药学专业技术工作”的报考要求。
报考条件中的专业岗位工作年限,是指报考人员取得药学、中药学专业及相关专业学历(学位)后全职从事药学、中药学专业岗位工作时间的总和。报考人员从事的非药学、非中药学工作时间不计算为专业岗位工作年限。未取得毕业证书前的实习经历不计入专业岗位工作年限。国外工作经历不计算为报考条件要求的专业岗位工作年限。工作年限计算截止日期为2024年12月31日。
取得药学、中药学及相关专业第一学历并参加工作,再以函授、自学考试、远程教育等后取得的药学、中药学及相关专业学历报考的,可累计取得第一学历至报考年度期间的实际药学、中药学岗位工作年限。超过半年的脱产学习时间不计算为专业岗位工作年限,脱产学习前后的实际专业岗位工作年限可累计。
四、报考事项
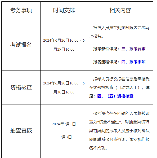
本次考试报名采用网上报名、在线资格核查、网上缴费的方式,报名网址为中国人事考试网(www.cpta.com.cn)“网上报名”栏目,考生完成网上缴费后,方可视为报名成功。
考试报名证明事项推行告知制,有关专业技术人员资格考试报名证明事项告知制详情可通过中国人事考试网(www.cpta.com.cn)“资格考试报名证明事项告知制”专栏查询了解。报考人员报考时需认真阅读报考须知和中国人事考试网报考条件专栏中本考试报考条件。
(一)注册账号
考生须提前完成用户注册。注册时应确保姓名、证件类型、证件号码、手机号码输入准确,并牢记用户名和密码。
以往已在该报名系统注册的考生无需重新注册,报考前应提前登录报名系统,补充完善相关信息。
特别注意:考生注册时必须登记本人日常使用的手机号并保持手机畅通,随时关注主管部门或考试机构发送的短信通知(由于短信通知可能被手机系统拦截,请注意查看是否有被拦截的考试相关信息)、及时接听来电,当本人手机号码发生变更时应及时登录报名系统更新手机号码。如因手机号码错误、未及时关注短信或来电而影响报名和考试的,责任由考生本人承担。
(二)信息维护
考生注册后应尽快完成信息维护(上传照片、填写个人基本信息、学历/学位、工作经历、联系方式等),“账号信息完整度”为100%时才可进入考试报名。
考生应下载使用报名系统指定的“照片审核处理工具”,上传经该工具审核处理并保存后的本人近期彩色半身免冠正面证件电子照,照片底色背景为白色。报名照片将用于准考证、考场座次表、证书、证书查询验证系统,请考生上传照片时慎重选用,照片一经上传确认,不得更换。已在报名系统注册过的考生,仍使用原有照片。
网上报名系统将对考生身份信息、学历学位信息进行在线自动核查,考生可于信息提交24小时后登录报名系统查看核查结果,并在规定时限内进行考试报名(核查结果是否通过不影响考试报名)。建议考生预留充足时间,提前完成用户注册和信息提交,未注册或未完成核查的,无法进行考试报名。
(三)考试报名
考试报名时间为2024年6月20日10:00-6月29日16:00,网址为中国人事考试网(www.cpta.com.cn)“网上报名”栏目。
完成账号注册、信息维护以及在线自动核验的考生可在规定时限内进行考试报名,完成报名信息填报的考生须及时点击“保存”,并自行选择是否采用告知制方式办理报名。
选择办理方式后应按照系统提示上传相关资料并点击“报名确认”。身份信息、学历学位等无法在线核查或在线核查未通过的报考人员,须按要求上传身份证件、学历学位认证报告等材料,报考级别为“免二科”的报考人员须按照系统提示上传相应证书等材料。不适用告知制、未选择告知制方式办理报名、撤回申请的报考人员除以上资料外还须上传工作经历证明。
为加强专业技术人员职业资格考试报名证明事项告知制事中监管,报考人员提交的境内高等教育学历学位信息如果无法通过在线自动核验,须按要求上传相关验证/认证报告,接受人工核查。具体操作方式参见中国人事考试网考生问答栏目(www.cpta.com.cn/question.html)“学历学位信息无法通过自动核验怎么办”“如何申请学历学位在线验证/认证报告”等相关内容。
考生务必确认本人符合报考条件并正确选择报考级别和考试科目,因报考条件不符或错误选报造成无法取得合格证书、成绩无效等后果的,责任自负。
(四)告知
选择采用告知制方式办理报名的报考人员应本人已知晓证明事项名称、设定依据、证明内容和材料、考试组织机构的核查权利与报考人员的配合义务、方式及不实可能承担的法律责任等告知事项,已符合报考条件,填报的信息真实、客观,愿意接受考试组织机构的核查,愿意承担不实的法律责任并接收处理。报考人员采用电子方式签署告知书(电子文本),一经提交即具有法律效力,不允许代为。
对已作出的报考人员,身份、学历学位、所学专业等信息已经通过在线方式自动完成核查,且在资格考试诚信档案库无记录的,原则上无需再提供相关证明材料进行人工核查。报考人员作出后,可在未报名成功且报名截止前撤回。报考人员撤回的,本年度该考试不再适用告知制。在资格考试报名中存在虚假行为的人员,不适用告知制。按照《专业技术人员资格考试违纪违规行为处理规定》(人社部令第31号),存在严重违纪违规行为或特别严重违纪违规行为,被记入资格考试诚信档案库且在记录期内的人员,不适用告知制。
(五)资格核查(全部在线进行)
在提交报考信息后,网上报名系统将对学历学位、所学专业、工作年限及专业工作年限等内容进行条件判断和在线核查,并根据不同的情况提示考生进行相应的操作。系统自动核查通过的人员无需人工核查。
不适用告知制的、未选择告知制方式办理报名的、撤回申请的、身份信息、学历学位等无法在线核查或在线核查未通过的、报考级别为“免二科”的报考人员须按规定时限和要求接受人工核查(在线上传资料,无需前往现场)。人工核查截止时间为2024年6月30日16:00。
考生可于完成“报名确认”24小时后,重新登录网上报名系统,在“当前报考状态”中查询核查结果。如超过48小时未完成或未通过核查,或报名过程中有疑问,请考生及时联系网上报名时选择的报名点。
考试机构将于2024年7月1日-7月3日进行报考资格抽查复核,并将抽查复核中发现问题的人员设置为“核查不通过”。所有完成报名确认的考生应于2024年7月4日10:00重新登录报名系统查询核查状态,对人工核查或抽查复核结果有疑问的人员应于缴费确认截止前联系报名点咨询,逾期视作报名不成功。
(六)缴费确认
网上缴费时间为2024年7月4日10:00-7月6日16:00,已进入网上交费流程的考生应及时缴费,逾期视为放弃报名。考生可通过报名系统缴费平台支持的,已经开通网上支付功能的银行卡或电子扫码支付工具进行网上缴费。网上缴费咨询电话:95070。
考生缴费后应再次查询本人报考信息和缴费状态(网上缴费信息和银行卡扣款信息),确认本人符合报考条件、报考信息无误(特别注意报考级别和科目务必准确)、缴费成功,并下载报名表备用。由于网络传输速度等不确定因素,缴费确认信息可能会相对滞后,但一般不会超过24小时,请考生不要急于重复支付划款,同时建议考生不要同时开启多个缴费页面进行支付,以免发生错账。
本次考试收费标准为:报名费每人10元,考务费每科目50元。考生确认报名后,已缴费用不予退还。考生可于证书发放期间凭准考证或成绩单联系报名点领取考试费用收据,逾期视为放弃领取。
五、其他注意事项
(一)参加考试注意事项
1.考生应仔细核对准考证个人信息并阅读应试须知。准考证下载遇有问题或准考证信息有误的,请及时与本人选择的报名点联系。
2.考试地点在全市范围内随机统筹安排,具体以准考证信息为准,请考生根据准考证上的考点安排提前规划赴考时间及路线。
3.本次考试为电子化考试,试题作答在计算机上进行,考场实施封闭管理,各科目考场封闭时长均为90分钟,考场封闭期间不得交卷离场。
4.考生须严格按照准考证上应试须知的要求携带文具,严禁将手机、智能手表(手环)、蓝牙耳机等具有通信、记录、拍照、存储、传输功能的电子设备带至座位。
5.机考系统支持的输入法:中文(简体)-微软拼音输入法、中文(简体)-极点五笔输入法、中文(简体)-搜狗拼音输入法。
6.建议应试人员登录中国人事考试网,利用模拟作答系统,提前熟悉机考作答界面和考试流程,掌握计算器等工具的使用。
7.考试过程中,应试人员须严格遵守机考系统列明的考场规则、操作指南和作答要求。如遇考试机故障、网络故障等异常情况,应听从监考人员安排。
(二)监督管理及违纪处理
1.考试组织机构将对考试过程实行日常监管并接受社会监督。报考人员应积极配合考试组织机构的核查,及时提交相关证明材料,报考人员不符合报考条件的,或逾期未按考试组织机构要求接受核查的,按考试报名无效或者放弃考试资格、考试成绩无效处理。
2.考生有提供虚假证明材料或者以其他不正当手段取得相应资格证书或者成绩证明等严重违纪违规行为的,按照《专业技术人员资格考试违纪违规行为处理规定》(人社部令第31号)第十条、第十二条处理。涉嫌犯罪的,移送司法机关处理。
3.根据中华人民共和国刑法,代替他人或者让他人代替自己参加考试;使用伪造、变造的或者盗用他人的身份证件;提供或使用无线电设备等作弊器材;提供或买卖试题、答案;组织或协助组织作弊等均属犯罪行为,处以拘役、管制、罚金、三年以下有期徒刑,情节严重的,处三年以上七年以下有期徒刑。
4.考生在考试过程中应妥善保管好自己的作答信息,防止他人抄袭。考试结束后将按工作要求采用技术手段甄别雷同答卷,被甄别为雷同答卷的,将给予成绩无效处理,涉及违纪作弊的按相关条款追加处理。
5.考试过程中的违纪违规行为,按照《专业技术人员资格考试违纪违规行为处理规定》(人社部令第31号)处理。涉嫌违法犯罪的,交公安机关依法处理。考试违纪违规人员信息和处理意见于考试结束10个工作日后在上海市职业能力考试院网站(www.rsj.sh.gov.cn/spta.shtml)“违纪处理”栏目公示。
(三)资格证书
根据《人力资源社会保障部办公厅关于推行专业技术人员职业资格电子证书的通知》(人社厅发〔2021〕97号)规定,2024年度执业药师职业资格将使用“中华人民共和国人力资源和社会保障部专业技术人员职业资格证书专用章”电子印章制发电子证书。电子证书可在中国人事考试网(www.cpta.com.cn)进行下载和查询验证,与纸质证书具有同等法律效力。
推行电子证书后,纸质证书仍按原方式制发。已制发的纸质证书遗失、损毁,或者逾期不领取的,不再办理补发。纸质证书领取时间一般为考试成绩发布后三个月左右,届时请关注上海市职业能力考试院网站(www.rsj.sh.gov.cn/spta.shtml)领证通知。考生也可通过中国人事考试网(www.cpta.com.cn)“资格证书”栏目查询证书办理进度。
附件2:考务工作流程图