首页 > 初一 > 模拟试题 > 七年级上册科学期末模拟试卷及答案浙教版

七年级上册科学期末模拟试卷及答案浙教版(Word版)

时间:2024-04-30 17:37:00   来源:无忧考网     [字体:小 中 大]

【文档名称】 七年级上册科学期末模拟试卷及答案浙教版(Word版).doc

【文档格式】 Word版

【文档下载】 点击下载WORD文档

【文档预览】 无忧考网整理发布七年级上册科学期末模拟试卷及答案浙教版(Word版),前五页预览如下:


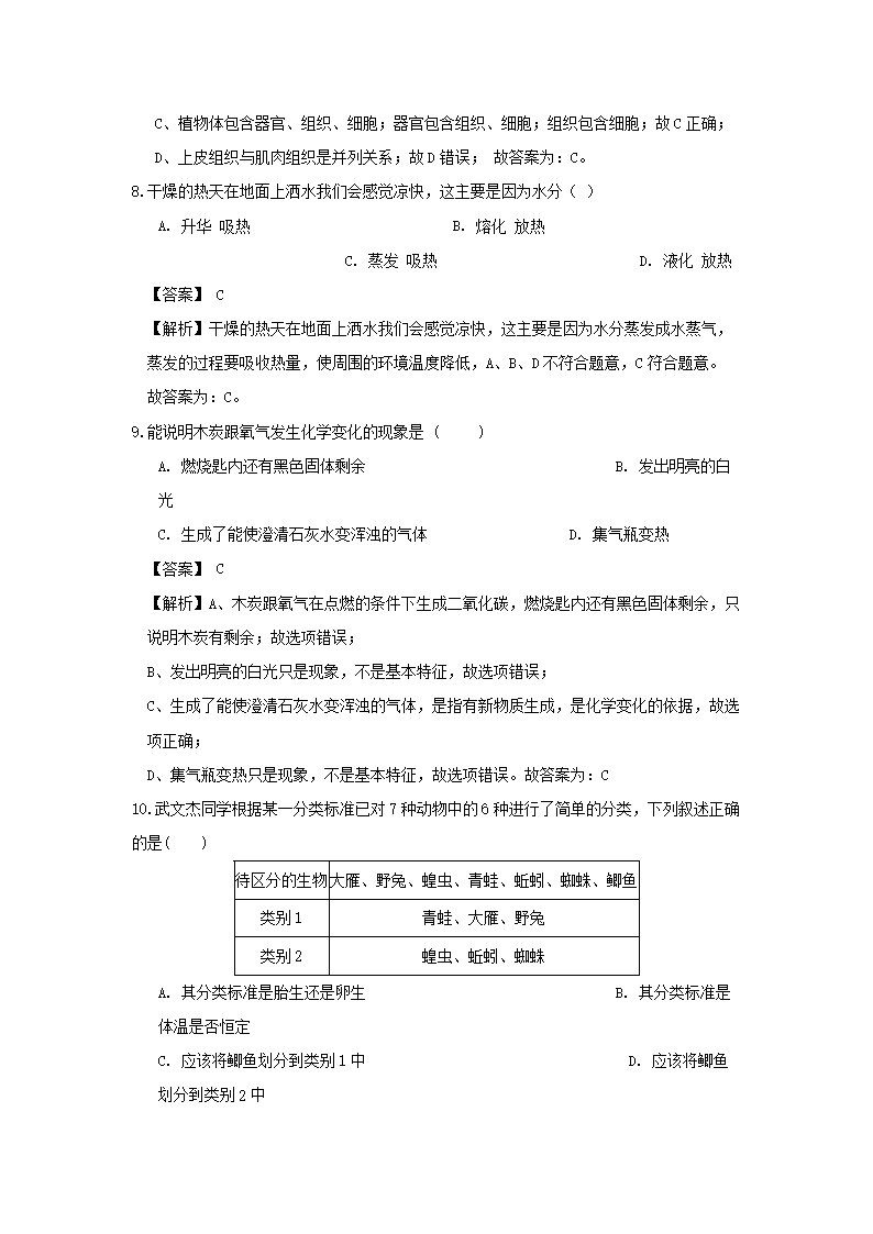
七年级上册科学期末模拟试卷及答案浙教版.doc
立即下载Word高清文档,方便收藏和打印
编辑推荐:
下载Word文档
=初一试题推荐=
  • 2022-2023学年重庆江津区七年级下册语文5月月考试卷及答案
  • 2022-2023学年重庆巴南区七年级下册语文期中试卷及答案
  • 2022-2023学年重庆巴南区七年级下册语文期末试卷及答案
  • 2022-2023学年重庆巴南区七年级下册语文第三次月考试卷及答案
  • 2021-2022学年重庆渝北区七年级下册语文期中试卷及答案
  • 2021-2022学年重庆沙坪坝区七年级下册语文第一次月考试卷及答案
  • 2023-2024学年重庆江津区七年级下册语文期中试卷及答案
  • 2022-2023学年重庆渝北区七年级下册语文月考试卷及答案
  • 查看初中一年级全部真题>>
初一热点文章排行榜
  • 2022-2023学年七年级下册历史期末试卷及答案
  • 初一上册生物知识点总结
  • 2022-2023学年七年级下册历史期中试卷及答案
  • 2021-2022学年七年级下册历史期末试卷及答案
  • 2023-2024学年七年级上册语文期末模拟试卷及
  • 2023-2024学年七年级下册语文期中试卷及答案
  • 2023-2024学年七年级下册道德与法治期末试卷
  • 2021-2022学年四川成都新都区七年级下册数学