首页 > 体育高考 > 最新信息 > 四川体育高考 > 四川普通高校招生体育类专业考试评分标准与办法(试行)

四川普通高校招生体育类专业考试评分标准与办法(试行)

时间:2024-03-20 13:44:00   来源:四川省教育考试院     [字体:小 中 大]

【#体育特长生# #四川普通高校招生体育类专业考试评分标准与办法(试行)#】®无忧考网从四川省教育考试院了解到,四川普通高校招生体育类专业考试评分标准与办法(试行)已公布,具体如下:



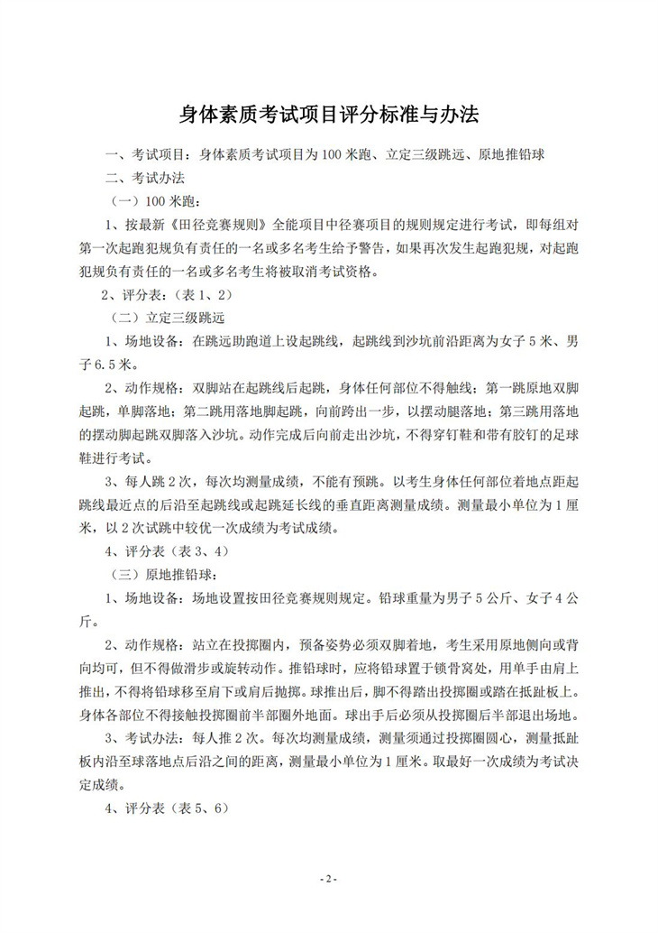
image.png





























四川普通高校招生体育类专业考试评分标准与办法(试行)
=体育高考试题推荐=
     
  • 查看体育特长生全部真题 >>
=体育高考文档推荐=
  • 四川2025年普通高校招生体育类专业统考安排公布
  • 2024年四川高考体育类专业统考成绩复核时间:5月12日
  • 2024年四川高考体育类专业统考成绩查询时间:5月10日
  • 2024年四川高考体育类专业统考成绩查询和申请复核的公告
  • 2024年四川高校运动训练、武术与民族传统体育专业文化考试(西华师范大学考点)提示
  • 四川2024年普通高等学校招生体育类专业统一考试安排公告
  • 查看体育特长生全部文档 >>
四川普通高校招生体育类专业考试评分标准与.docx
立即下载Word高清文档,方便收藏和打印(824字)
编辑推荐:
下载Word文档
体育高考四川热点文章排行榜
  • 四川2025年普通高校招生体育类专业统考安排公布