首页 > 公卫执业医师 > 最新信息 > 2024版公卫执业医师考试大纲公布

2024版公卫执业医师考试大纲公布

时间:2023-12-14 10:55:00   来源:医政司     [字体:小 中 大]
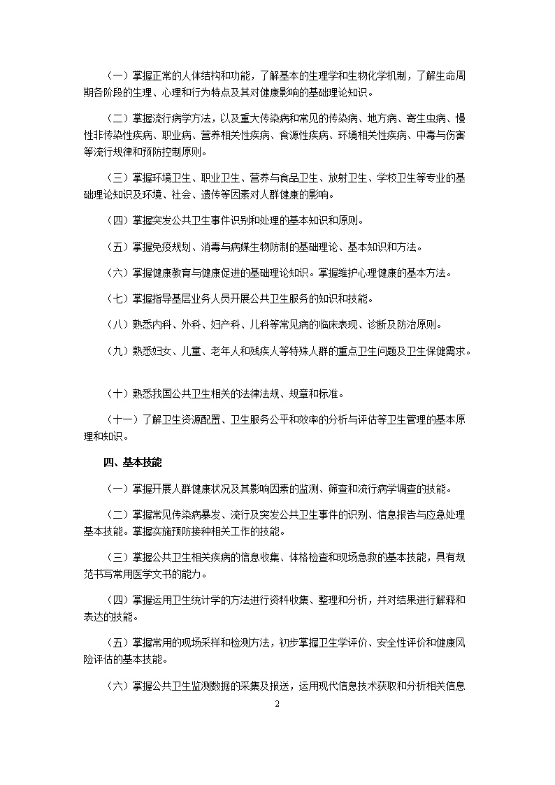
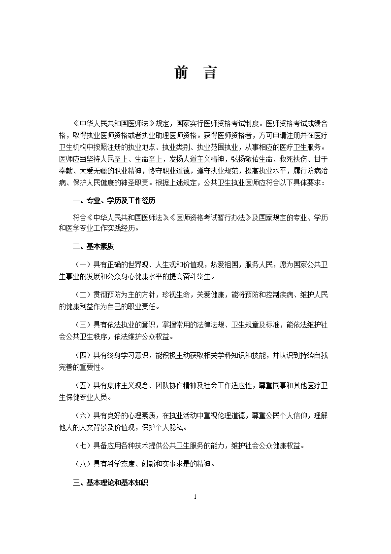
【#公卫执业医师考试# #2024版公卫执业医师考试大纲公布#】®无忧考网从医政司发布的《国家卫生健康委员会医师资格考试委员会关于印发2024年版临床、口腔、公共卫生执业(助理)医师和乡村全科执业助理医师《医师资格考试大纲》的通知》得知,2024版公卫执业医师考试大纲已公布,具体详情如下:












































































































































































































































































































































































































































































2024版公卫执业医师考试大纲公布
=公卫执业医师文档推荐=
  • 2024年版公卫执业医师考试大纲修订的主要内容公布
  • 查看公卫执业医师考试全部文档 >>
2024版公卫执业医师考试大纲公布.docx
立即下载Word高清文档,方便收藏和打印(11573字)
编辑推荐:
下载Word文档
公卫执业医师热点文章排行榜
  • 2025年公卫执业医师考试报名时间、报考条件、步骤
  • 国家医学考试网2024年公卫执业医师医学综合考试成
  • 2025年公卫执业医师考试时间及科目:实践技能6月
  • 正保医学教育网:2025年公卫执业医师考试培训网课
  • 2025年公卫执业医师考试网课上线啦!2025年公
  • 2024年新疆公卫执业医师考试合格分数线公布
  • 国家医学考试网:2025年公卫执业医师考试报名入口
  • 2025年四川公卫执业医师考试时间及科目:实践技能